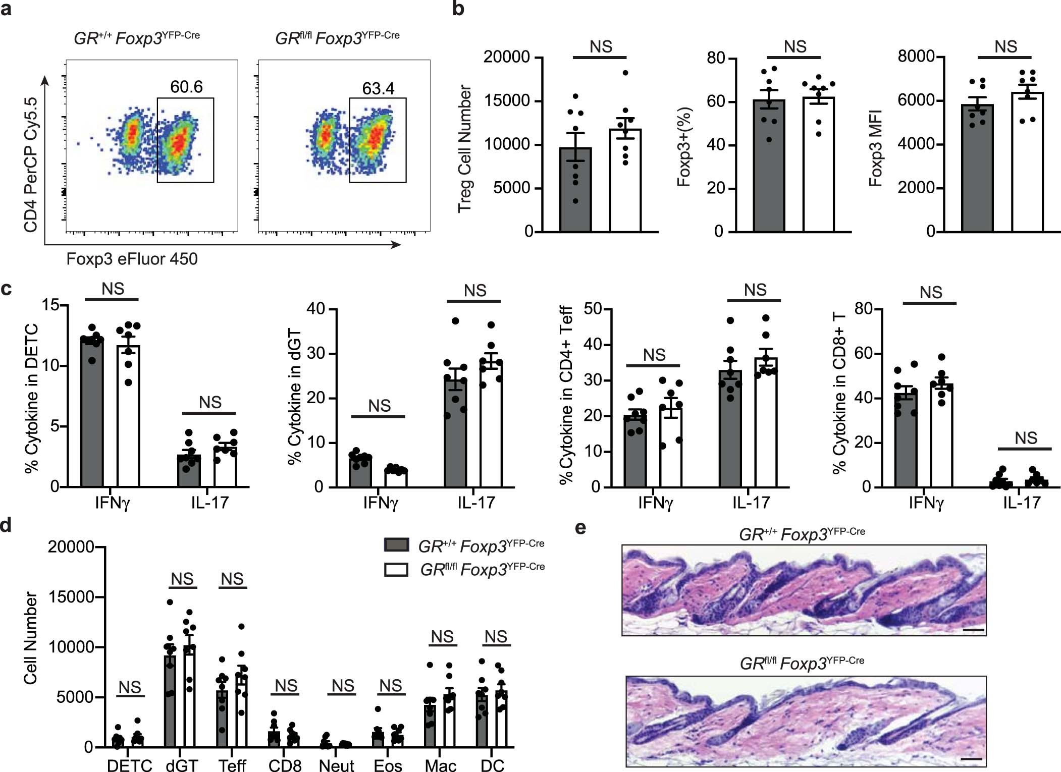
Extended Data Fig. 5: Normal immune homeostasis in the skin of GR cKO mice.

WT and GR cKO mice (n = 8 mice per condition) were depilated to induce hair regeneration. 5 days post-depilation, skin immune cell populations were analyzed by FACS. a, b, Representative flow cytometric plots of Treg cells and quantification of Treg cell number, Foxp3+ Treg cells ratio and Foxp3 protein level in the skin of WT and GR cKO mice (n = 8 mice per condition). NS, P > 0.05. c, Quantification of proinflammatory cytokine IFNγ and IL-17 production in DETCs and dermal γδ T cells, CD4+ Teff cells, and CD8+ T cells (n = 8 mice per condition). NS, P > 0.05. d, Quantification of cell numbers of DETCs, dermal γδ T cells, CD4+ Teff cells, and CD8+ T cells, neutrophils, eosinophils, macrophages, and dendritic cells in the skin (n = 8 mice per condition). NS, P > 0.05. e, Representative H&E staining of skin on day 5 post-depilation. Scale bars, 100 μm. Statistical analysis was performed using a two-tailed unpaired Student’s t-test. Data are represented as mean ± SEM. Representative data of two (a-d) independent experiments are shown.