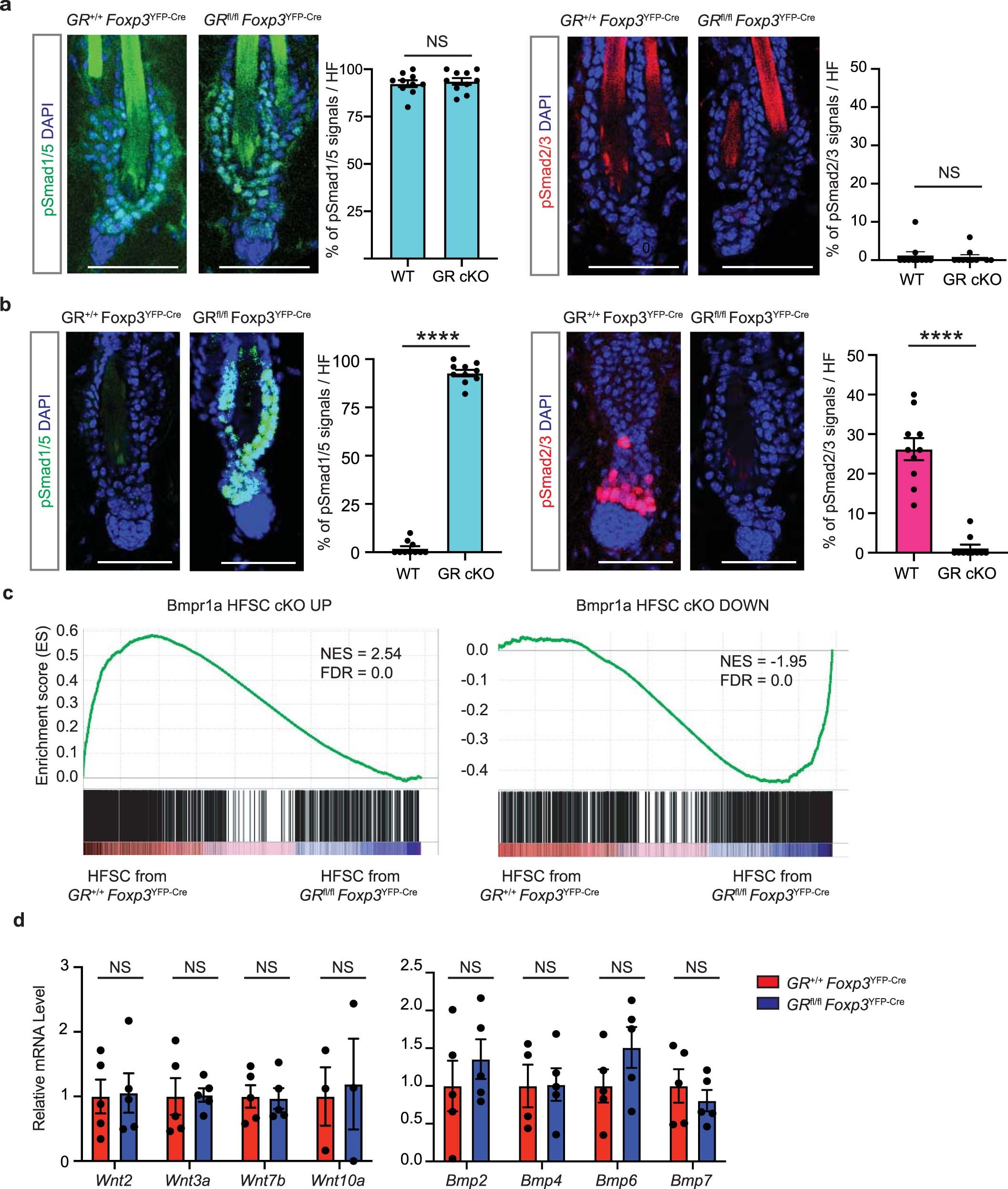
Extended Data Fig. 8: HFSCs from GR cKO mice show an enrichment of BMP/pSmad1/5 signaling.

a, Immunofluorescence staining and quantification of pSmad1/5 and pSmad2/3 in HFs from WT and GR cKO mice before hair depilation (n = 10 HFs from 3 mice per condition). Scale bars, 50 μm. NS, P > 0.05. b, Immunofluorescence staining and quantification of pSmad1/5 and pSmad2/3 in HFs from WT and GR cKO mice 3 days post-depilation (n = 10 HFs from 3 mice per condition). Scale bars, 50 mm. ****P < 0.0001. c, GSEA plot for the BMP-responsive genes in HFSCs (Genander et al, 2014) from WT to GR cKO mice isolated 4 days post-depilation. d, RT-qPCR analysis of the expression of genes encoding ligands for Wnt and BMP pathways in the skin from WT and GR cKO mice one day post-depilation (n = 5 mice per condition). NS, P > 0.05. Statistical analysis was performed using a two-tailed unpaired Student’s t-test. Data are represented as mean ± SEM. Representative data of three (a, b) or two (d) independent experiments are shown.