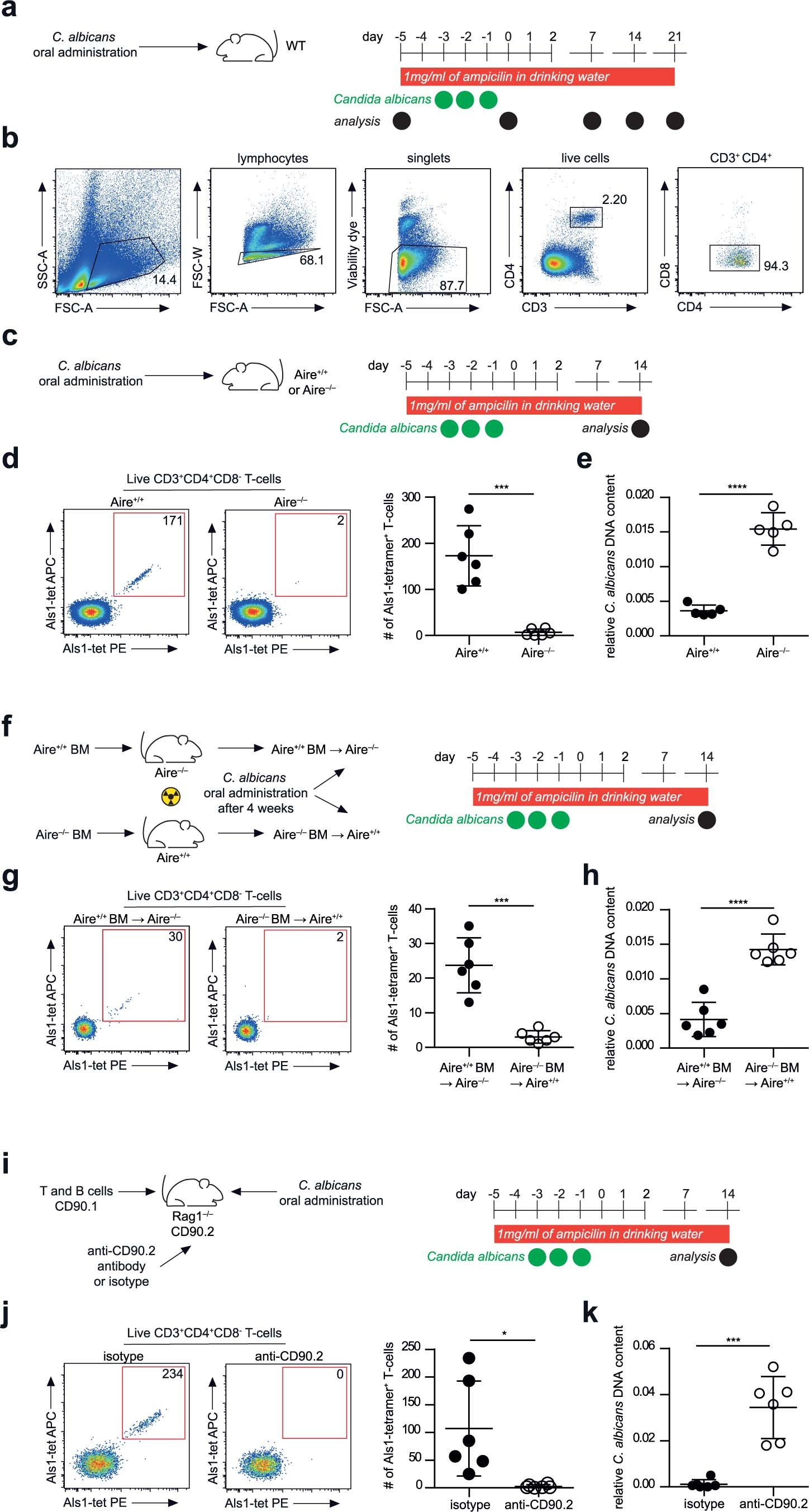
Extended Data Fig. 4

a, Experimental outline relevant to data shown in Fig. 6a, b: Wild-type mice were orally colonized by C. albicans and analyzed in indicated time points. b, Representative FACS gating strategy of Als1-Tet+ T cells. c, Experimental outline relevant to data shown in (d) and (e) WT (Aire+/+) and Aire−/− were orally colonized by C. albicans and analyzed after two weeks. d, Representative FACS plot of Als1-Tet+ T cells. Cells were isolated from pLNs and spleens of mice described in (c). Counts of Als1-Tet+ cells are highlighted in red rectangles (left panel). Statistical analysis of the same representative experiment showing the total counts (mean ± SD, two-tailed Student’s t-test, n = 6). Representative experiment is shown. e, Quantitative PCR analysis assessing the presence of C. albicans-specific DNA in the ileal part of small intestine from WT and Aire-deficient mice (n = 5, mean ± SD, two-tailed Student’s t-test). f, Experimental outline relevant to data shown in (g) and (h). Bone marrow (BM) chimeras restricting Aire expression either to hematopoietic (Aire+/+ BM→Aire–/–) or stromal compartment (Aire–/– BM→Aire+/+) were generated by reciprocal BM transfer to recipient mice after 900 rad whole-body irradiation. Six weeks after the BM transfer, the mice were orally colonized by C. albicans and analyzed after two weeks. g, Representative FACS plot of Als1-Tet+ T cells. Counts of Als1-Tet+ cells are highlighted in red rectangles (left panel). Statistical analysis of the same representative experiment showing the total counts (n = 6, mean ± SD, two-tailed Student’s t-test). Representative experiment is shown. h, Quantitative PCR analysis assessing the presence of C. albicans-specific DNA in the ileal part of small intestine from reciprocal bone marrow chimeras (n = 6, mean ± SD, two-tailed Student’s t-test). i, Experimental outline relevant to data shown in j and k. CD90-disperate chimeras were created by adoptive transfer of T cells and B-lymphocytes from CD90.1 mice to Rag1−/− (CD90.2) recipients and let to proliferate for 2 months. Mice were treated by anti-CD90.2 or isotype control antibody prior the C. albicans oral colonization and then each third day and analyzed after two weeks. j, Representative FACS plot of Als1-Tet+ T cells. Counts of tetramer positive cells are highlighted in red rectangles (left panel). Statistical analysis of the same representative experiment showing the total counts (n = 6, mean ± SD, two-tailed Student’s t-test). Representative experiment is shown. k, Quantitative PCR analysis assessing the presence of C. albicans-specific DNA in the ileal part of small intestine from CD90-disparate chimeras (n = 6, mean ± SD, two-tailed Student’s t-test). P-value indicators: *** = P-value < 0.0001, ** = P-value < 0.001, * = P-value < 0.05, ns = not significant.