Extended Data Fig. 6: Talin1 is required for TRC mechanosensing.
From: Multitier mechanics control stromal adaptations in the swelling lymph node

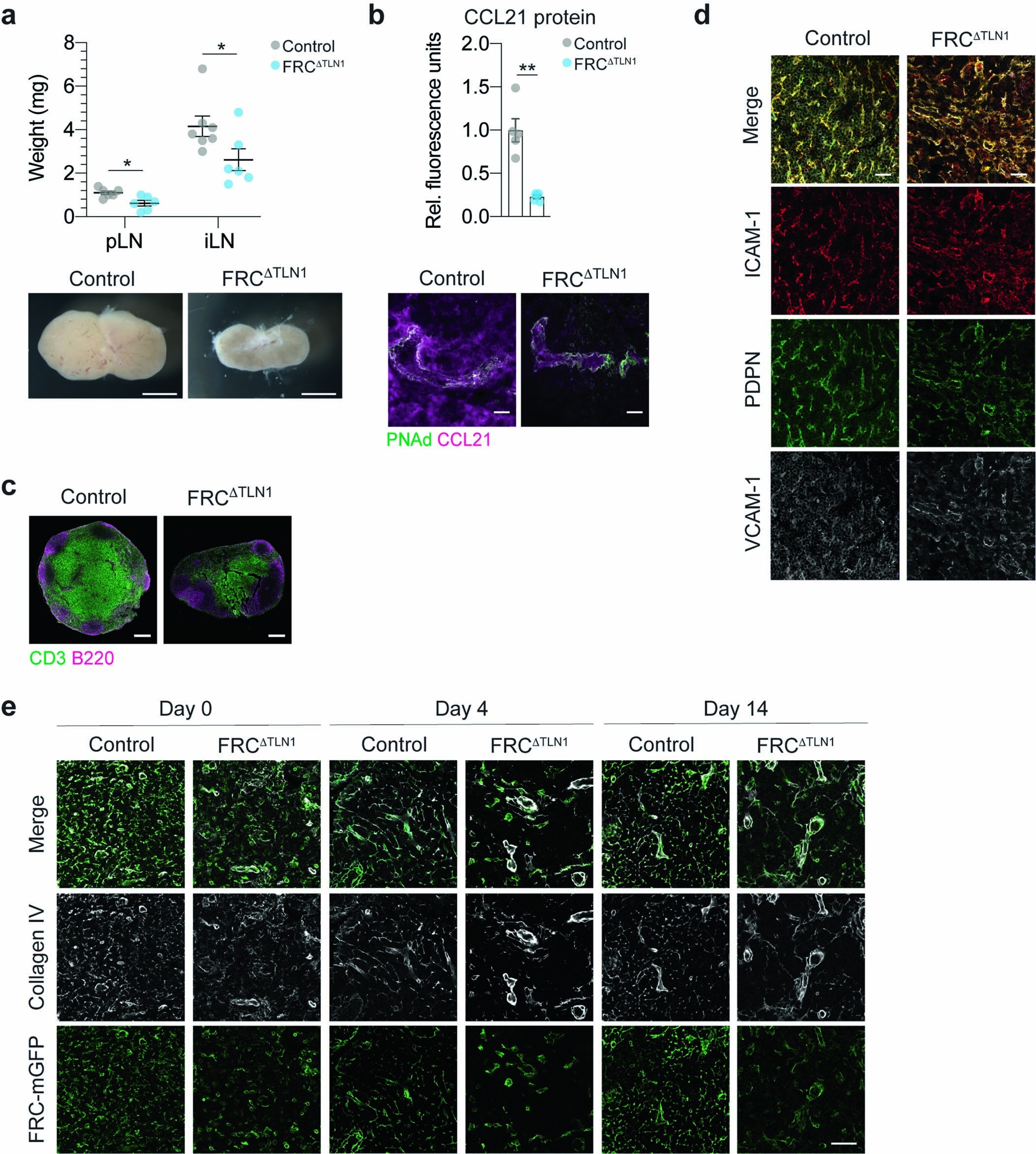
(a) Quantification of homeostatic (day 0) popliteal and inguinal lymph node (LN) weights from littermate control and FRCΔTLN1 mice. Images show representative inguinal LNs from littermate control and FRCΔTLN1 mice. Scale bars = 1 mm. (b) Quantification of homeostatic (day 0) T-zone CCL21 protein as measured in situ by fluorescent intensity following staining for CCL21 in littermate control and FRCΔTLN1 mice. Representative images for littermate control and FRCΔTLN1 mice in which CCL21 chemokine and high endothelial venule (HEVs) stained by PNAd Ab are shown. Scale bars = 20 µm. (c) T-zone and B cell follicles of homeostatic (day 0) popliteal LNs from littermate control and FRCΔTLN1 mice stained for CD3ε (T cells) and B220 (B cells). Scale bars = 200 µm. (d) ICAM-1, PDPN, VCAM-1 and merged staining on histological sections of homeostatic (day 0) popliteal LN T-zones from control and FRCΔTLN1 mice. Scale bars = 20 µm. (e) Representative histological images of T-zone reticular cell (TRC) networks from homeostatic (day 0) and inflamed (day 4 and 14) LNs from FRC-mGFP and FRCΔTLN1-mGFP mice stained for collagen IV. Scale bar = 50 µm. Data from a shown as mean and b as mean ± s.e.m. Datapoints in a, b represent independently analyzed LNs. Statistical analysis was performed using unpaired two-tailed t test (a) and two-tailed Mann-Whitney test (b). All experiments were repeated independently (≥3 mice and ≥2 experiments). For statistical details see Supplementary Information, table 1. *P < 0.05, **P < 0.01.