Extended Data Fig. 7: Capsule fibrosis constrains late lymph node expansion.
From: Multitier mechanics control stromal adaptations in the swelling lymph node

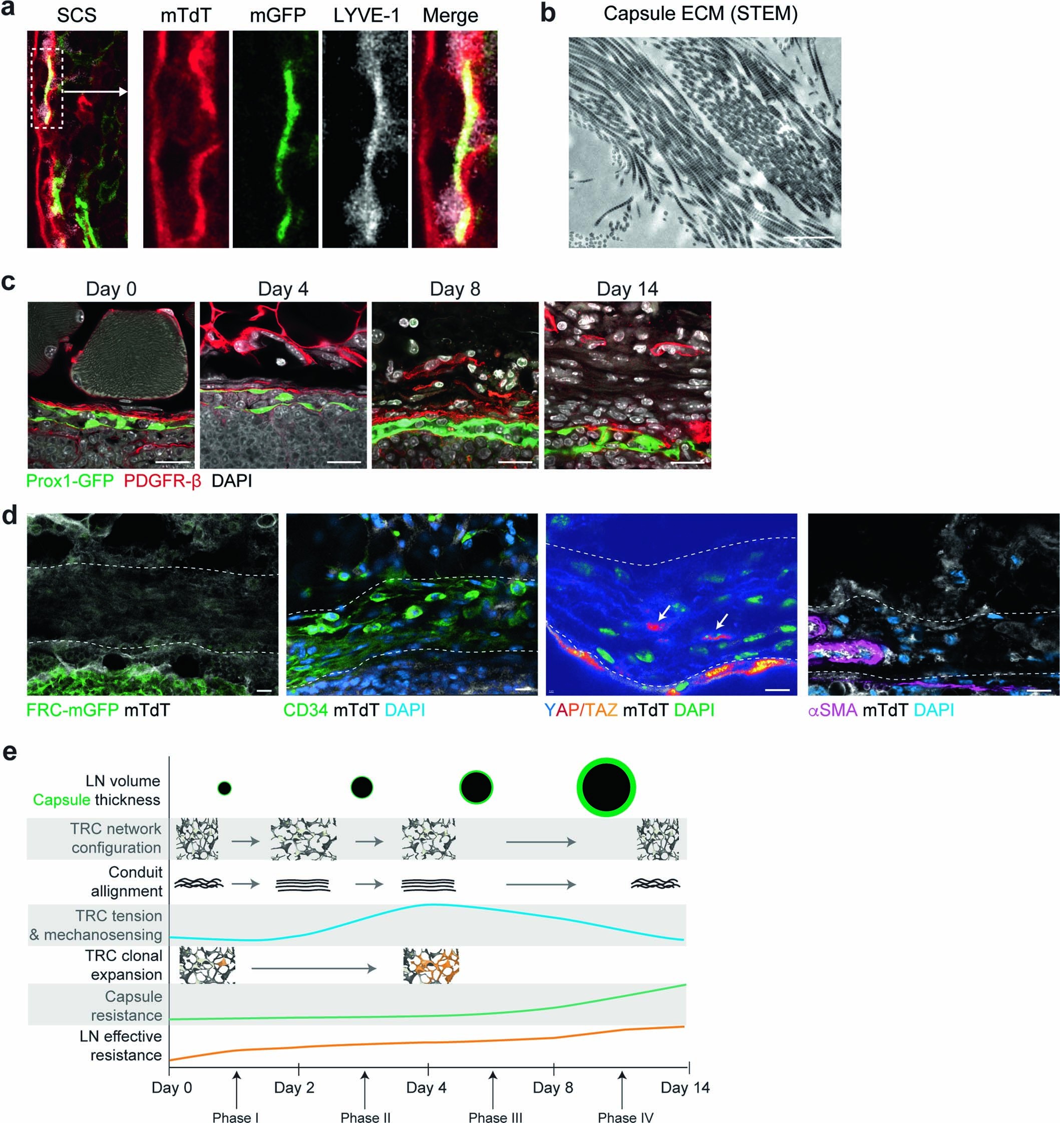
(a) Crop of a representative histological image of a FRC-mGFP mouse derived homeostatic (day 0) inguinal lymph node (LN) stained for LYVE-1. mGFP is expressed specifically in cells with Cre-recombinase activity and membrane-bound tdTomato (mTdT) in all other cells. LYVE-1+ floor lymphatic endothelial cells (fLECs) are sparsely labeled by mGFP in the subcapsular sinus (SCS). (b) Capsule extracellular matrix (ECM) from an alkali-macerated popliteal LN from a wild-type (WT) mouse imaged by scanning transmissive electron microscopy (STEM). Scale bar = 5 µm. (c) Representative histological images of LN capsules from Prox1-GFP mice in homeostasis (day 0) and inflammation (day 4, 8 and 14) in which LECs are labeled by a cytoplasmic GFP. Mesenchymal cells are stained for PDGFR-β, and nuclei are counterstained with DAPI. Scale bars = 20 µm. (d) Characterization of capsular fibroblasts in inflamed (day 14) popliteal LNs from a FRC-mGFP (left panel; FRCs labeled with mGFP and all other cells with mTdT) or mTmG (other panels; all cells are labeled with mTdT) mouse of which the latter was stained for CD34, YAP/TAZ or αSMA and counterstained with DAPI. Areas between dashed lines indicate the capsule. Arrows indicate YAP/TAZ positive fibroblast nuclei in the capsule. Scale bars = 10 µm. (e) Schematic of mechanical dynamics and the multi-tier model of the swelling LN. Phase I: LN growth with T-zone reticular cell (TRC) relaxation and stretching. Phase II: LN growth with increasing TRC tension and TRC network expansion. Phase III: LN growth with decreasing TRC tension and further TRC network expansion. Phase IV: LN growth and TRC network expansion with decreasing TRC tension, capsule thickening and increasing strong resistance to growth.