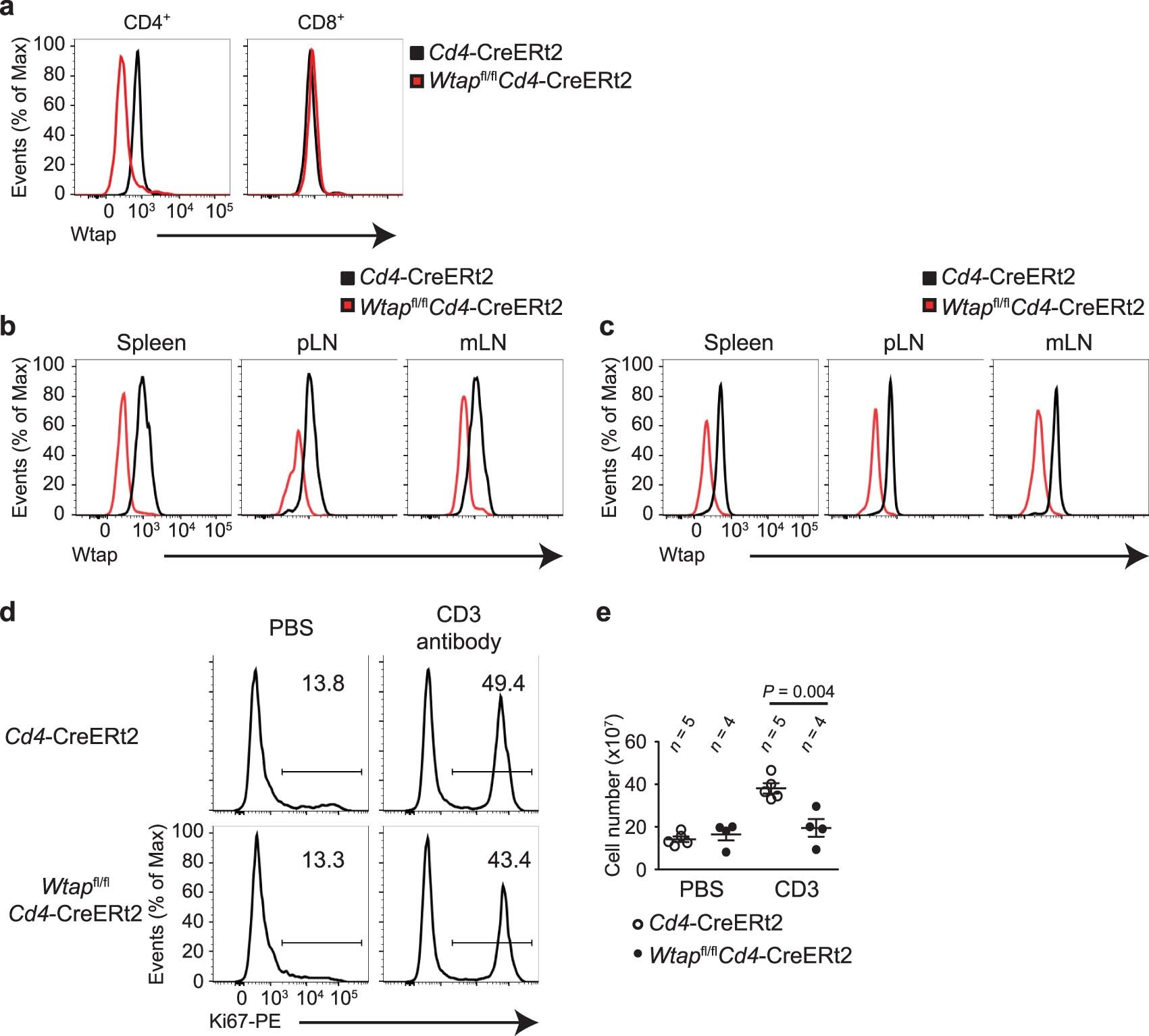
Extended Data Fig. 4: The m6A methyltransferase complex controls T cell survival.

a, Flow cytometry of CD4+ and CD8+ T cells from Cd4-CreERt2 and Wtapfl/fl; Cd4-CreERt2 mice stained with anti-WTAP antibody seven days after the last gavage. (n = 8, three independent experiments). b, c, Flow cytometry of cells from lymphoid organs of tamoxifen-gavaged Rag1−/− (b) or CD45.1 (c) mice 9 days after transfer of naive CD4+ T cells from Cd4-CreERt2 or Wtapfl/fl; Cd4-CreERt2 mice, assessed for expression of Wtap after gating on CD4 and TCRβ in b or CD45.1 and CD45.2 in c. (WT, n = 5; KO, n = 6, three independent experiments for spleen, WT, n = 3; KO, n = 4 two independent experiments for pLN and mLN, WT, n = 4; KO, n = 3, two independent experiments (f)). d, Histogram of Ki67 expression in CD4+ T cells from Cd4-CreERt2 and Wtapfl/fl; Cd4-CreERt2 mice that received tamoxifen gavage and anti-CD3 antibody injection. (WT, n = 5; KO, n = 4, three independent experiments). e, Cellularity of pLNs from Cd4-CreERt2 and Wtapfl/fl; Cd4-CreERt2 mice that received tamoxifen gavage and anti-CD3 antibody injection. (WT, n = 5; KO, n = 4, three independent experiments). (mean ± s.e.m, unpaired two-tailed t-test).