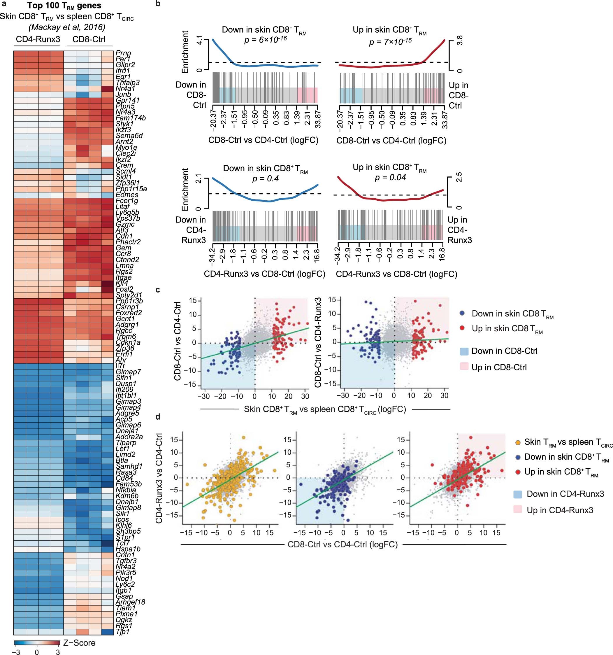
Extended Data Fig. 4: Runx3 induces a CD8+ TRM cell-like signature in CD4+ T cells.
From: Runx3 drives a CD8+ T cell tissue residency program that is absent in CD4+ T cells

(a) Heatmap showing expression of the top TRM cell DEGs (derived from the comparison between skin CD8+ TRM cells vs spleen CD8+ TCIRC cells from GSE70813) in CD4-Runx3 and CD8-Ctrl samples relative to CD4-Ctrl cells, by CD8+ gBT-I cells transduced with control (CD8-Ctrl) and CD4+ gDT-II cells transduced with control (CD4-Ctrl) or Runx3-expressing (CD4-Runx3) retroviruses isolated from the skin 14 d.p.i. (columns represents independent samples, color scale is based on Z-score). (b) GSEA in CD8-Ctrl vs CD4-Ctrl (top) or CD4-Runx3 vs CD8-Ctrl cells (bottom) for the top 100 DEGs in skin CD8+ TRM vs splenic CD8+ TCIRC cells. (c) Scatter plot showing DEGs between skin CD8+ TRM vs splenic CD8+ TCIRC cells and CD8-Ctrl vs CD4-Ctrl or CD8-Ctrl vs CD4-Runx3 (dots represent up- (red) or down-regulated (blue) genes in skin CD8+ TRM vs splenic CD8+ TCIRC cells, quadrants represent up- (red) or down-regulated (blue) genes in CD8-Ctrl vs CD4-Ctrl or CD8-Ctrl vs CD4-Runx3 comparisons). (d) Scatter plots of standardized log fold-change of CD8-Ctrl vs CD4-Ctrl (x-axis) and CD4-Runx3 vs CD4-Ctrl (y-axis; orange dots highlight top skin TRM cell genes (left panel), blue and red dots highlight top 200 down- (middle panel) and up-regulated (right panel) genes in skin TRM cells) (d). Data pooled from 2 independent experiments, n=2 biological replicates pooled from 10 mice. Green line represents least-squares regression line fitted to orange points.