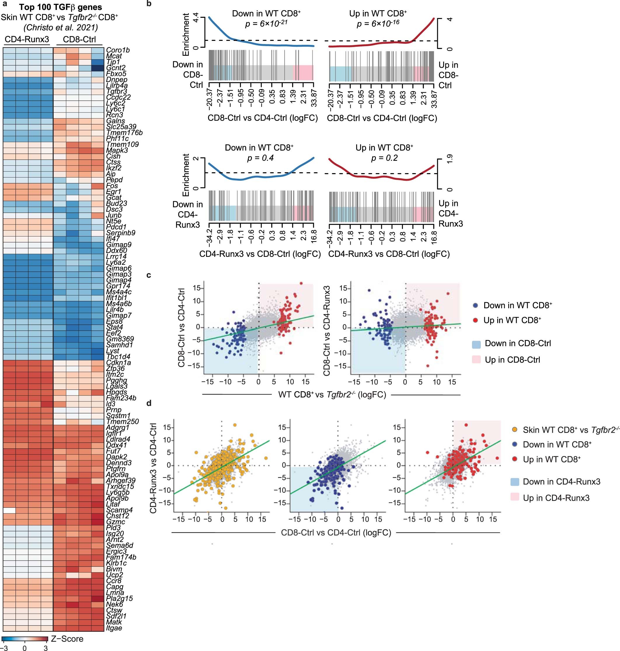
Extended Data Fig. 6: Runx3 induces expression of TGF-β-regulated genes in CD4+ T cells.
From: Runx3 drives a CD8+ T cell tissue residency program that is absent in CD4+ T cells

(a) Heatmap showing the top TGF-β regulated genes (derived from the comparison between skin wild-type (WT) CD8+ T cells vs Tgfbr2−/− CD8+ T cells 14d post-HSV infection from GSE178769) in CD4-Runx3 and CD8-Ctrl samples relative to CD4-Ctrl expression, by CD8+ gBT-I cells transduced with control (CD8-Ctrl) and CD4+ gDT-II cells transduced with either control (CD4-Ctrl) or Runx3-expressing (CD4-Runx3) retroviruses isolated from the skin 14d post-HSV infection (columns represents independent samples, color scale is based on Z-score). (b) GSEA in CD8-Ctrl vs CD4-Ctrl (top) or CD4-Runx3 vs CD8-Ctrl cells (bottom) for the top 100 DEGs in skin WT vs Tgfbr2−/− cells. (c) Scatter plot showing DEGs between WT vs Tgfbr2−/− cells and CD8-Ctrl vs CD4-Ctrl (left) or CD8-Ctrl vs CD4-Runx3 (right, dots represent up- (red) and down-regulated (blue) genes in WT vs Tgfbr2−/− cells comparison, quadrants represents up- (red) and down-regulated (blue) genes in CD8-Ctrl vs CD4-Ctrl or CD8-Ctrl vs CD4-Runx3 comparisons). (d) Scatter plots of standardized log-fold changes of CD8-Ctrl vs CD4-Ctrl (x-axis) and CD4-Runx3 vs CD4-Ctrl (y-axis) for all genes (orange dots highlight top TGF-β regulated genes (left panel), blue and red dots highlight top 200 down-regulated (middle panel) and up-regulated (right panel) genes in WT cells). Data pooled from 2 independent experiments, n=2 biological replicates pooled from 10 mice. Green line represents least-squares regression line fitted to orange dots.