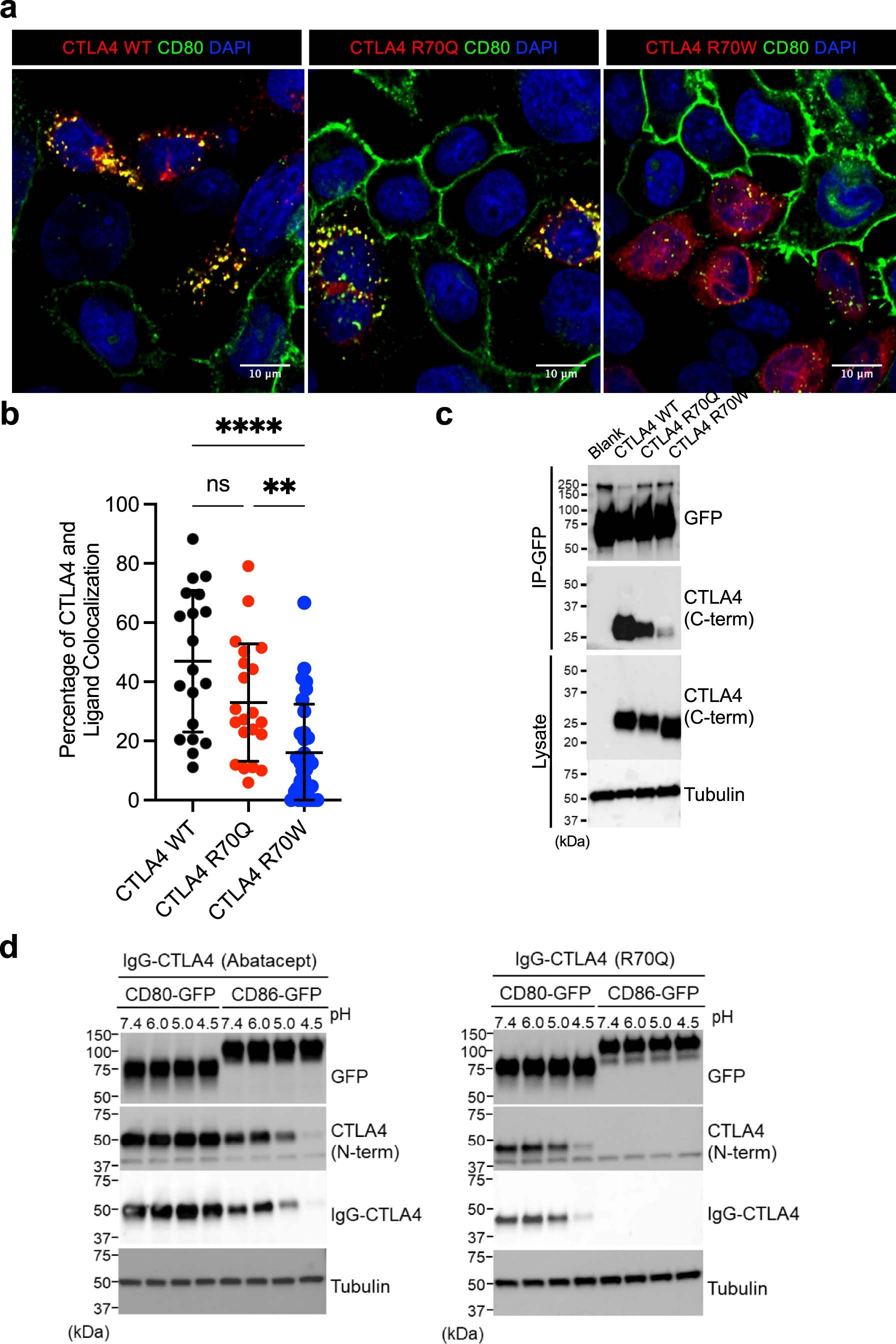
Extended Data Fig. 6: R70 mutations in CTLA-4 cause CD80 to behave more like CD86.

a). Confocal microscopy of CD80-GFP (green) with CTLA-4 WT, R70Q or R70W (red) following overnight transendocytosis in CHO cells. Scale bar, 10 µm. b). Quantification of the experiment shown in a, showing the percentage of colocalization between CTLA-4 and CD80. Data shown is collated from a minimum of 4 images per condition. Statistical significance was determined by 2-way ANOVA with Sidak’s multiple comparison correction, **P < 0.01, ****P < 0.0001. All data are presented as mean ± s.d. and show individual data points. n= 20-33 cells from 1 experiment, representative of 2 independent experiments c). Following transendocytosis by Jurkat T cells expressing CTLA-4 WT or R70 mutants, CD80 was immunoprecipitated via its GFP tag and blotted for the presence of co-precipitated CTLA-4. Data are representative of two similar experiments. d). pH sensitivity of R70Q-Ig binding to CD80 expressing CHO cells. CHO cells expressing CD80 or CD86 were surface stained using CTLA-4 WT-Ig (Abatacept), or CTLA-4 R70Q-Ig and then washed at the pH shown. Cells were lysed and bound CTLA-4 was detected by Immunoblotting using anti-Human-Fc (anti-human-HRP) and anti-N terminal CTLA-4 (EPR1476). Data are representative of two similar experiments. Tubulin was used as a loading control in c and d.