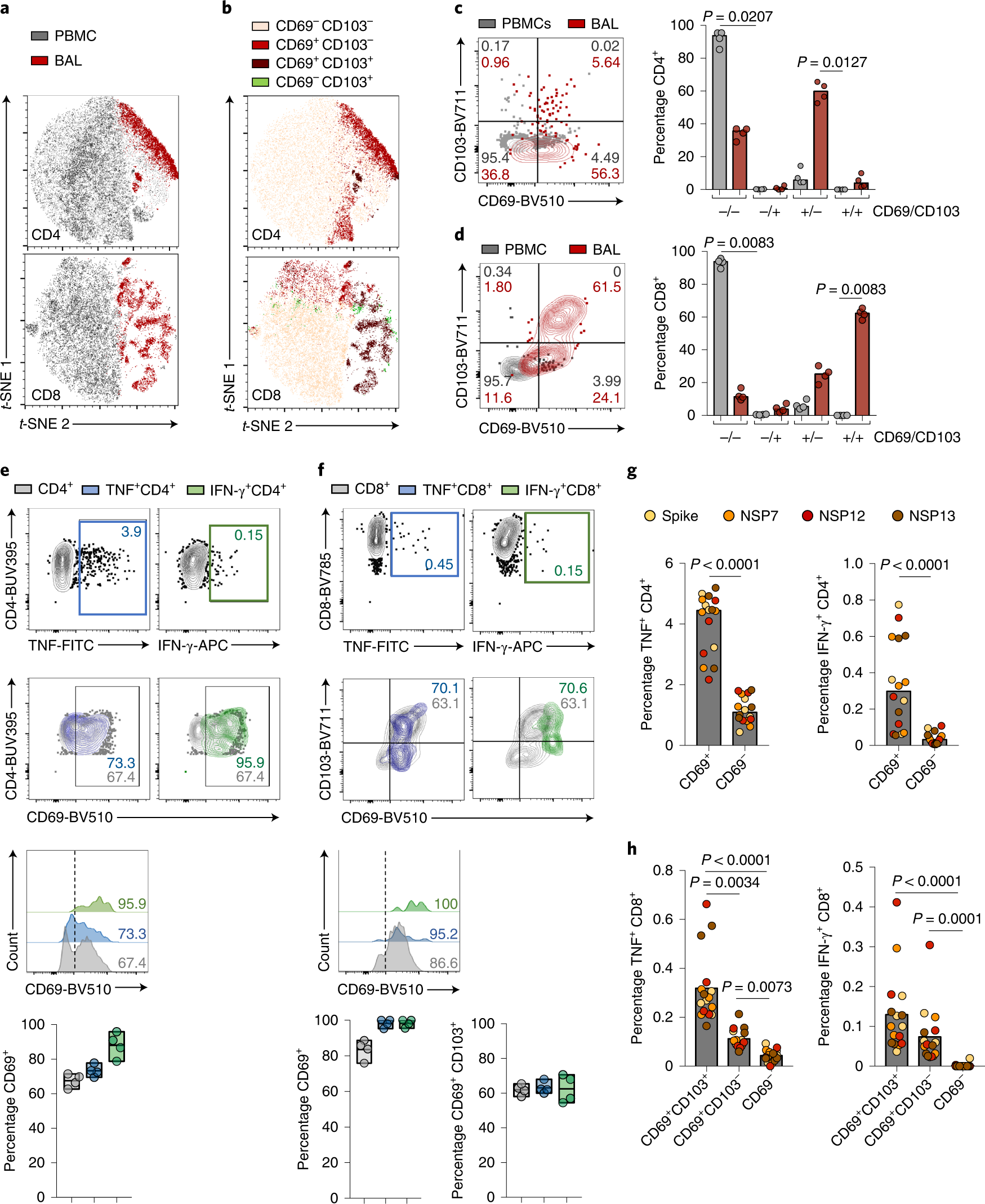
Fig. 2: Enrichment of resident phenotype in global and antigen-specific T cells in BAL.
From: Airway-resident T cells from unexposed individuals cross-recognize SARS-CoV-2

a, The t-SNE plots of concatenated PBMCs and BAL CD4+ (top) or CD8+ T cells (bottom) highlighting sample tissue origin. b, The t-SNE plots of concatenated PBMCs and BAL CD4+ (top) or CD8+ T cells (bottom) highlighting expression of CD69 and CD103. c, Example plot and percentage of CD69 expression on CD4+ T cells from PBMCs or BAL. d, Example plot and percentage of CD103 and CD69 expression on CD8+ T cells from PBMCs or BAL. e, Example plots of TNF- or IFN-γ-producing CD4+ T cells (top) and CD69 expression on total, TNF+ or IFN-γ+CD4+ T cells (bottom) using NSP12 peptide pool. f, Example plots of TNF- or IFN-γ-producing CD8+ T cells (top) and CD103 versus CD69 expression on total, TNF+ or IFN-γ+ CD8+ T cells (bottom) using NSP12 peptide pool. g, Comparison of CD4+CD69+ and CD69− cells in BAL producing TNF (left) or IFN-γ (right) per peptide pool. h, Comparison of CD8+CD69+CD103+, CD69+CD103− and CD69− cells in BAL producing TNF (left) or IFN-γ (right) per peptide pool. a–h, Four biologically independent samples with the highest frequencies of IFN-γ production examined over one independent experiment. Bars at median (c, d, g and h); floating bars indicating the mean, minimum and maximum values within the dataset (e and f); Kruskal–Wallis one-way ANOVA test and Dunn’s multiple comparison (c–f and h); Wilcoxon’s paired test (g).