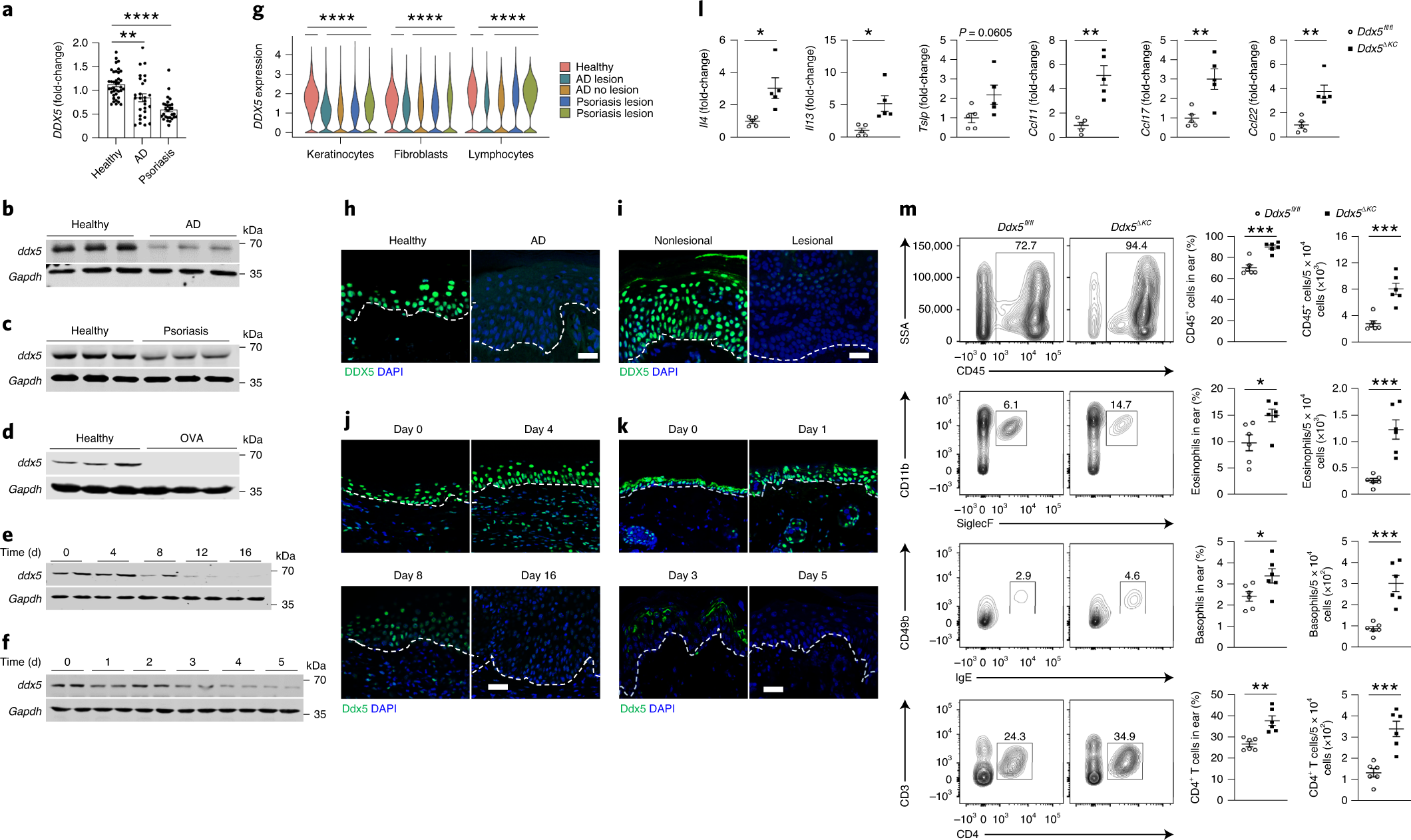
Fig. 1: DDX5 defect in epidermal keratinocytes drives skin inflammation during AD and psoriasis.

a, Expression of DDX5 mRNA reanalyzed from a publicly available (GEO database, accession no. GSE121212) RNA-seq analysis of 38 healthy controls and patients with AD (n = 27) or psoriasis (n = 28)6. Data were normalized to the gene GAPDH. b,c, Immunoblot of DDX5 in healthy skin (n = 3) and lesional skin collected from three patients with AD (b) or lesional skin from three patients with psoriasis (c). d–f, Immunoblot of Ddx5 in skin extracts from wild-type mice topically treated with OVA patches on dorsal skin for 7 d consecutively after two intraperitoneal injections of OVA at 1-week intervals (d), MC903 for 15 d consecutively (e) or IMQ for 5 d consecutively (f). g, Expression of DDX5 mRNA in keratinocytes, fibroblasts and lymphocytes in scRNA-seq data from the skin of five healthy adults and patients with AD (n = 4) and psoriasis (n = 3). h–k, Immunofluorescence analysis of DDX5+ cells in healthy skin (n = 3) and lesional skin from three patients with AD (h), nonlesional and lesional skin from three patients with psoriasis (i) or lesional skin from MC903-treated (j) or IMQ-treated (k) wild-type mice at the indicated days. Scale bars, 25 μm. The dotted lines indicate the edge between the epidermis and dermis. l, RT–qPCR of indicated genes in lesional ear skin from MC903-treated Ddx5fl/fl and Ddx5∆KC (n = 5) mice. m, Flow cytometry of CD45+ cells, CD11b+SiglecF+ eosinophils, CD49b+IgE+ basophils and CD3+CD4+ T cells in ears from MC903-treated Ddx5fl/fl and Ddx5∆KC mice (n = 6). *P < 0.05, **P < 0.01, ***P < 0.001 and ****P < 0.0001. The P values were determined by one-way ANOVA (a and g) or unpaired, two-tailed Student’s t-test (l and m). Data are presented as mean ± s.e.m.