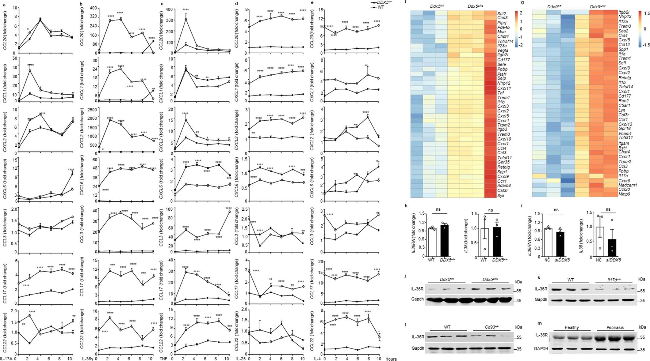
Extended Data Fig. 6: DDX5 mediates immune responses in keratinocytes and psoriasis.

a-e, RT-qPCR of CCL20, CXCL1, CXCL2, CXCL6, CCL3, CCL17 and CCL22 in WT and DDX5–/– HaCaT cells (n = 3) treated with IL-17A (a), IL-36γ (b), TNF (c), IL-25 (d) or IL-4 (e) for 0-10 hours. Data represent three independent experiments. f-g, Heatmap of top 40 up-regulated genes related to leukocyte migration in MC903-treated Ddx5fl/fl (n = 3) and Ddx5∆KC mice (n = 4) (f) or IMQ-treated Ddx5fl/fl (n = 3) and Ddx5∆KC mice (n = 3) (g) by RNA-seq analysis. h-i, RT-qPCR of IL36RN and IL38 in WT and DDX5–/– HaCaT cells (n = 3) (h) or in NHEKs (n = 3) with DDX5 silencing (i). Data represent three independent experiments. j-l, Immunoblot of IL-36R in lesional skin from IMQ-treated Ddx5fl/fl and Ddx5∆KC mice (n = 3) (j) or IMQ-treated wild-type and Il17d–/–mice (n = 3) (k) or IMQ-treated wild-type and Cd93–/– mice (n = 3) (l). m, Immunoblot of IL-36R in healthy skin and lesional skin from patients with psoriasis (n = 3). Data represent two independent experiments. *P < 0.05, **P < 0.01, ***P < 0.001 and ****P < 0.0001. n.s. no significance. P values were analyzed by two-way ANOVA (a-e) or unpaired, two-tailed Student’s t-test (f,g). Data are presented as mean ± s.e.m.