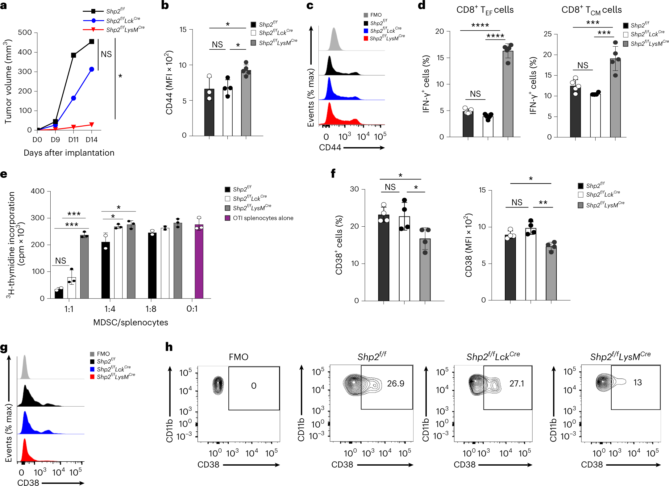
Fig. 1: Myeloid-specific SHP-2 deletion diminished tumor progression and suppressive function of MDSC.
From: SHP-2 and PD-1-SHP-2 signaling regulate myeloid cell differentiation and antitumor responses

a, Tumor volume in Shp2f/f, Shp2f/fLckCre and Shp2f/fLysMCre mice inoculated with B16-F10 melanoma cells (1 × 105 cells per mouse) and monitored longitudinally on each day of assessment. Data shown are means of n = 6 mice per group and are from one of three independent experiments with reproducible results. b–c, Quantification (b) and representative flow cytometry (c) of expression of CD44 in CD8+ T cells isolated from dLNs of mice as in a. d, Expression of IFN-γ assessed in CD8+ TEM and TCM cells from dLN in mice as in a. Mean fluorescence intensity (MFI) ± s.d. results are shown. Results are representative of four independent experiments with n = 8 mice per group. e, Thymidine incorporation in OTI splenocytes (2 × 105 cells per well) stimulated with OVA257–264 after the addition of graded numbers of GR1+ MDSCs cells isolated from the spleens of tumor-bearing Shp2f/f, Shp2f/fLckCre and Shp2f/fLysMCre mice. Mean ± s.d. of cpm values are shown. Results are representative of three separate experiments using n = 9 mice per group and four technical replicates per condition. f,g, Representative flow cytometry histograms (g) and contour plots (h) of CD38 expression on splenic MDSC from Shp2f/f, Shp2f/fLckCre and Shp2f/fLysMCre tumor-bearing mice. Mean percentage ± s.d., MFI ± s.d.% positive cells results are representative of two independent experiments with n = 4 and n = 6 mice per group and reproducible results. *P = 0.0023–0.0465, ***P = 0.0001–0.0007, ****P < 0.0001, ANOVA.