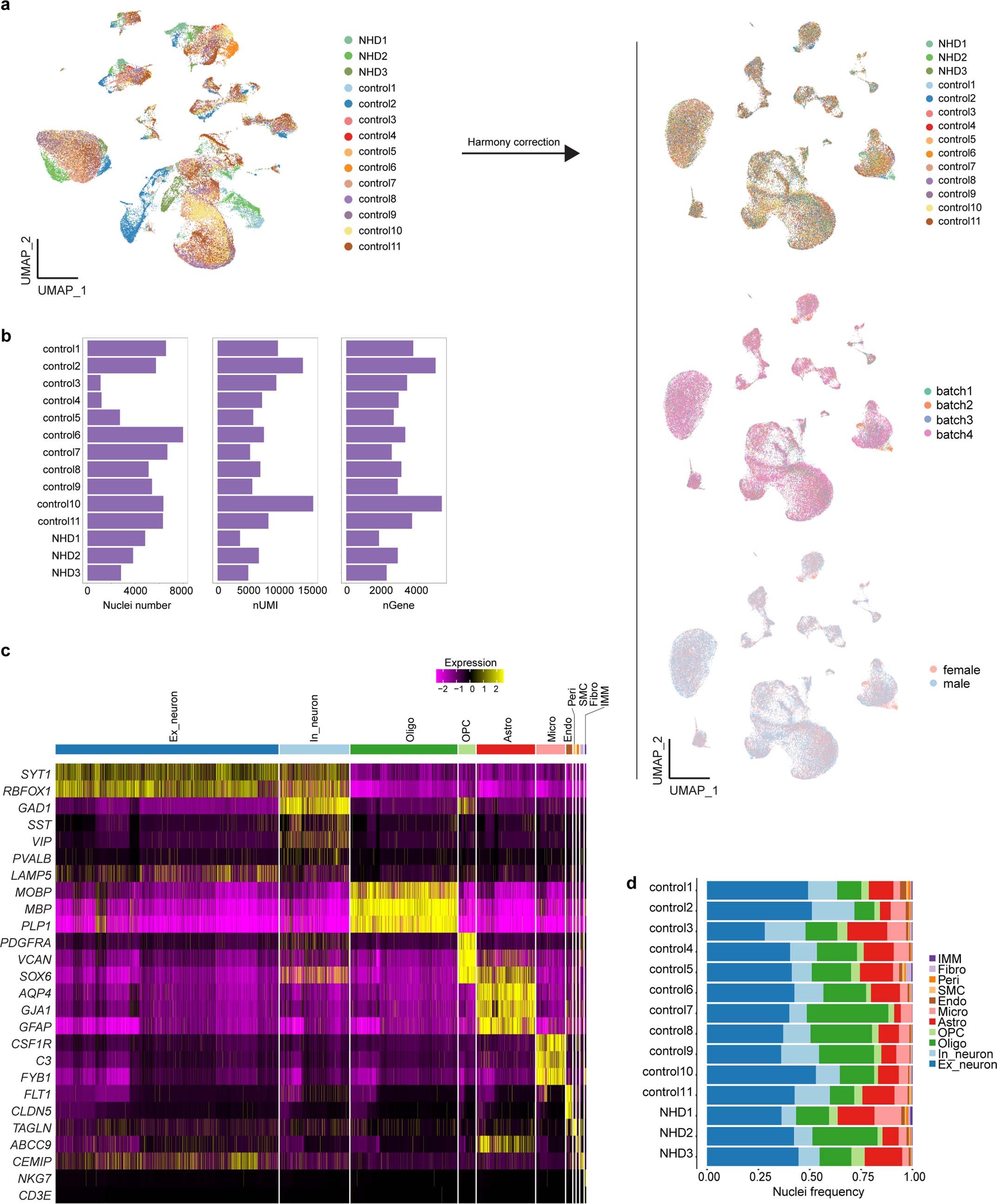
Extended Data Fig. 1: Cluster characterization of NHD and control samples.

a, UMAP plots of NHD and control samples before (left) and after (right) batch correction by Harmony. n = 66,324 total nuclei; n = 11 healthy individuals and n = 3 individuals with NHD. b, Bar graphs of total nuclei number, median of number of genes and median of number of UMIs of each sample sequenced. c, Heatmap showing cell type markers. d, Nuclei frequency of all cell types in each sample.