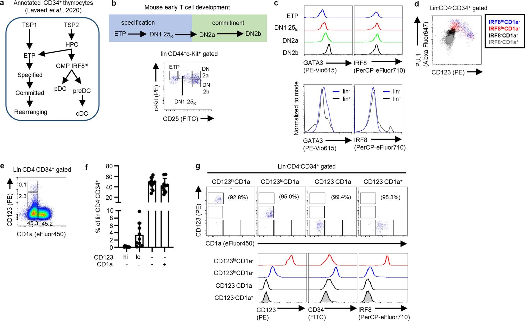
Extended Data Fig. 1: Immunophenotyping of ex vivo murine and human immature thymocytes.

a, Scheme summarizes the developmental trajectories of the previously annotated CD34+ postnatal thymocytes for T- and DC-lineages. b,c, Scheme illustrates the development of murine thymocytes during T lineage specification and commitment (top), and their identification by flow cytometric gating (bottom) (b). Expression of IRF8 and GATA3 (n = 2) for the thymocyte subsets (top) shown in (b) and for the lin− and lin+ fractions of thymocytes (bottom) (c). d, Four cellular subsets of human immature thymocytes (n = 2) that express different levels of IRF8 and CD1a were overlaid in order to show their expression for PU.1 and CD123. e-g, Flow cytometry gating of ex vivo lin−CD4−CD34+ thymocytes (n = 9) based on their expression levels of CD123 and CD1a (e). Frequencies of the cellular subsets (n = 9) identified in (e) (f). These subsets were sorted (top) and their expression for CD123, CD34 and IRF8 were subsequently examined by flow cytometry (bottom) (n = 2) (g). Data are representatives of one (b-d), nine (e) and two (g) independent experiments. Data are presented as mean±s.d. of nine (f) independent experiments. DN, double negative; n, biological replicates (f).