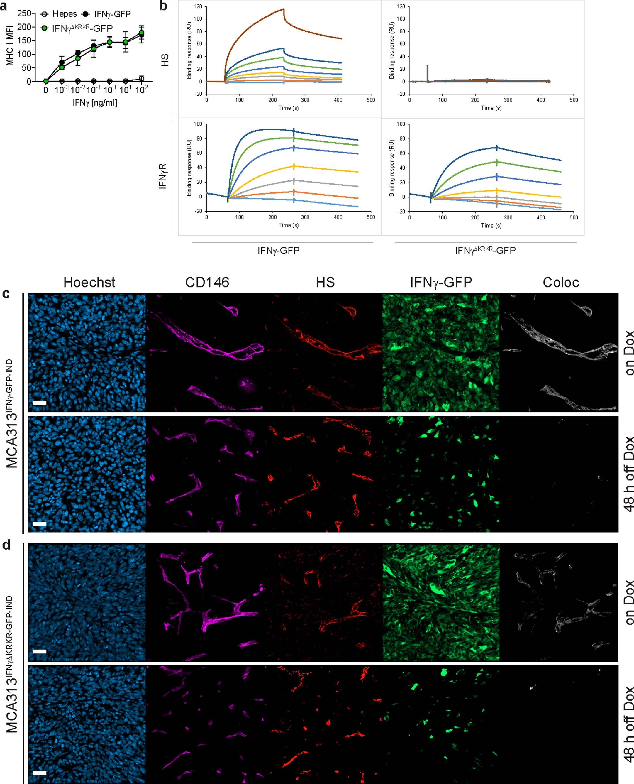
Extended Data Fig. 1: IFNγΔKRKR-GFP binds to the IFNγR, but not HS.
From: IFNγ binding to extracellular matrix prevents fatal systemic toxicity

a, Upregulation of MHC I on B16-F10 cells by different recombinantly produced IFNγ-GFP variants. B16-F10 cells were cultured with the indicated IFNγ variant for 48 h or Hepes as control. Shown are means ± s.d. of two individual biological experiments. b, IFNγΔKRKR-GFP binds to immobilized IFNγR1, but binding to HS is abrogated. IFNγ-GFP (upper and lower left panel) or IFNγΔKRKR-GFP (upper and lower right panel) were injected over a HS-activated surface (upper row) or a IFNγR1-activated surface (lower row) during 180 seconds, and the binding response in resonance units (RU) was recorded as a function of time. Each set of sensorgrams was obtained with IFNγ-GFP at (from bottom to top): 0, 25, 50, 75, 100, 150, 200 and 500 nM for the HS surface and: 0, 1, 2.5, 5, 10, 25 and 50 nM for the IFNγR1 surface. c, d, IFNγ-/-IFNγR-/- mice were injected with either MCA313IFNγ-GFP-IND (c) or MCA313IFNγΔKRKR-GFP-IND cells (d). Dox was administered via the drinking water (on Dox) when tumors reached 200-300 mm³. Tumors were induced for a minimum of 3 days and then Dox was withdrawn (48 h off Dox). Tumor tissue was stained for CD146, HS and nuclei (Hoechst). Representative confocal images from 2 experiments per time point are shown. Scale bars indicate 30 µm. Related data of the same samples are shown in Fig. 2c, d and Extended Data Movie 1.