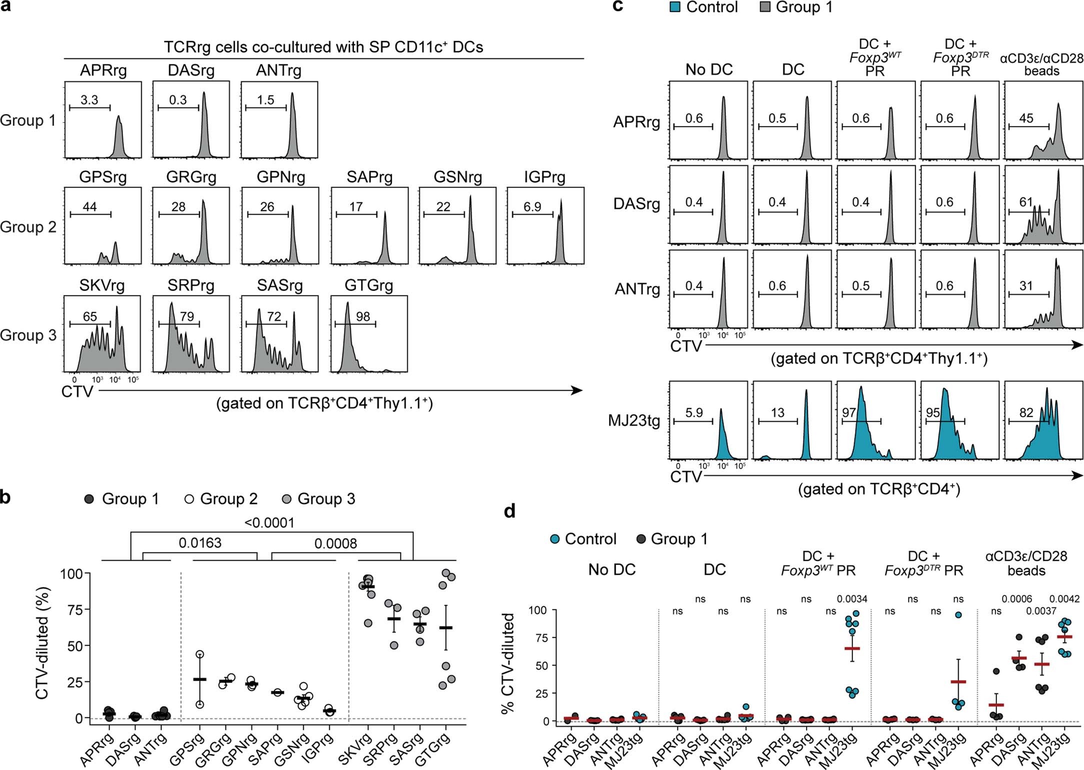
Extended Data Fig. 4: Recurrent CD4+ Tconv clones detected in the prostate of Treg cell-depleted mice can be binned into three groups based on hallmarks of steady-state activation and reactivity to MHC-II-restricted self-ligands.

Three Group 1, six Group 2, and four Group 3 TCRs as defined in the text and Supplementary Table 2 were cloned and expressed as TCRrg mice. TCRrg T cells were purified and subjected to in vitro reactivity assays. a, Purified TCRβ+CD4+Thy1.1+ TCRrg T cells expressing the indicated Group 1 (top), Group 2 (middle), and Group 3 (bottom) clones were labeled with CellTrace Violet (CTV) and co-cultured with splenic CD11c+ dendritic cells (DCs) and mouse recombinant IL-2 (mrIL-2) for 5 days (see Methods). Representative flow cytometric analyses of CTV dilution are shown. b, Summary plot of data from a depicting the percentage of CTV-diluted Group 1 (black symbols), Group 2 (white symbols), and Group 3 (gray symbols) TCRrg T cells (n = 2–10 per TCRrg). Data are pooled from eight independent experiments. Each symbol represents an individual co-culture. c, Histograms displaying representative flow cytometric analysis of proliferation by Group 1 CTV-labeled TCRrg cells (TCRβ+CD4+Thy1.1+) co-cultured with splenic CD11c+ DCs and mrIL-2 ± protein extracts isolated from prostatic lysates of untreated Foxp3WT or Treg-depleted Foxp3DTR-EGFP males for 5 days (see Methods). Far left column, TCRrg cells co-cultured with mrIL-2 in the absence of CD11c+ DCs served as negative controls. Far right column, TCRrg cells co-cultured with anti-CD3ε/anti-CD28 MACSiBead particles (1:1) and mrIL-2 served as positive controls. Bottom row, purified TCRβ+CD4+ TCRtg T cells expressing the prostate-specific MJ23 transgenic TCR (MJ23tg) served as secondary positive controls, indicated by turquoise-colored histograms. d, Summary plot of data from c depicting the percentage of CTV-diluted Group 1 TCRrg (black symbols) and MJ23tg T cells (turquoise symbols) (n = 2–8 per TCRrg or TCRtg). Data are pooled from three independent experiments. Symbols represent individual co-cultures. In b and d, means ± s.e.m. are indicated. For b, two-sided p values were calculated using Kruskal–Wallis tests and Dunn’s multiple comparison tests, with clones pooled by group. For d, two-sided p values were calculated using Kruskal–Wallis tests and Dunn’s multiple comparison tests separately for each clone, comparing each experimental condition to the ‘No DC’ control. ns, p ≥ 0.05, not significant. Source data contain exact p values and group sizes.