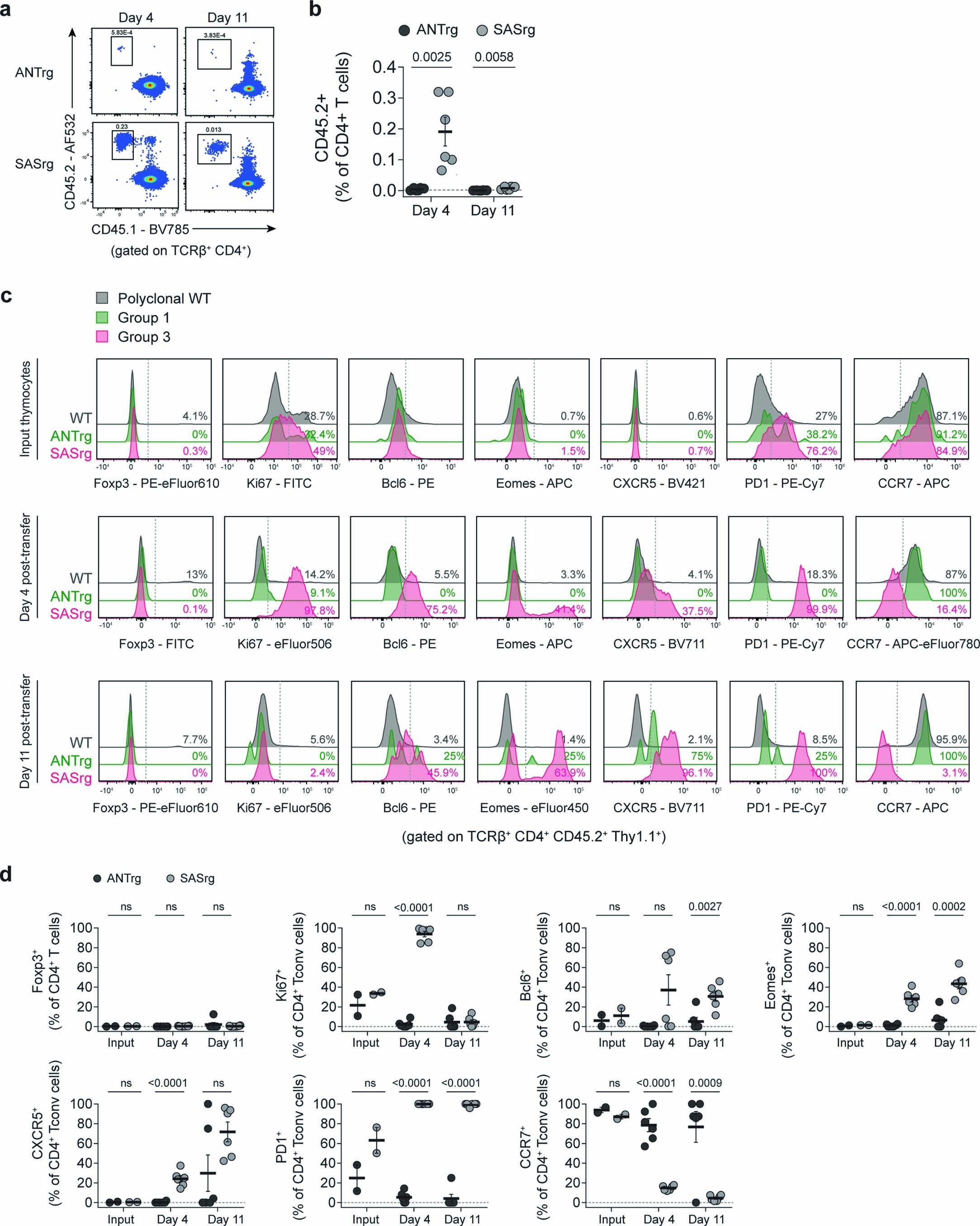
Extended Data Fig. 9: Group 3 SAS T cells proliferate and adopt a TFH-like phenotype following intravenous transfer of CD4SP thymocytes.

The Group 1 ANT TCR and Group 3 SAS TCRs were cloned and expressed as TCRrg mice. Thymi from TCRrg mice were isolated and depleted of CD8α-expressing cells. 5 × 106 SASrg thymocytes or 5 × 105 ANTrg thymocytes were transferred intravenously into B6.SJL recipient mice and analyzed at day 4 or day 11 post-transfer via flow cytometry. a, Representative analysis of CD45.2+CD45.1neg donor TCRrg cells recovered from the spleens of recipient mice at the indicated time points. The percentage of cells falling within the indicated gates are denoted. b, Summary plots of data shown in a (n = 6 per condition). Data are pooled from two independent experiments. Each symbol represents an individual mouse. c, Representative flow cytometric analysis of donor T cells (TCRβ+CD4+CD45.2+Thy1.1+) expressing the indicated TCRs. Normalized histograms of number of cells vs. expression of the indicated markers are shown for the donor cell thymocyte suspension (‘input thymocytes’, top row), cells recovered from the spleen of recipients at day 4 (middle row), and cells recovered from the spleen of recipients at day 11 (bottom row). The percentage of cells falling within the indicated gates is denoted. Splenocytes isolated from polyclonal wild-type (WT) mice served as comparative controls. d, Summary plots of data from c. For donor ANTrg T cells (black symbols) and donor SASrg T cells (gray symbols), the percentage of cells expressing the indicated markers is plotted for the indicated time points (n = 2–6 per condition). Data are pooled from two independent experiments. Each symbol represents an individual mouse. Bold horizontal lines represent means. Error bars represent means ± s.e.m. Two-sided p values were calculated using Student’s t-tests and corrected for multiple comparisons using the Holm-Šídák method. ns, p ≥ 0.05, not significant. Source data contain exact p values and group sizes.