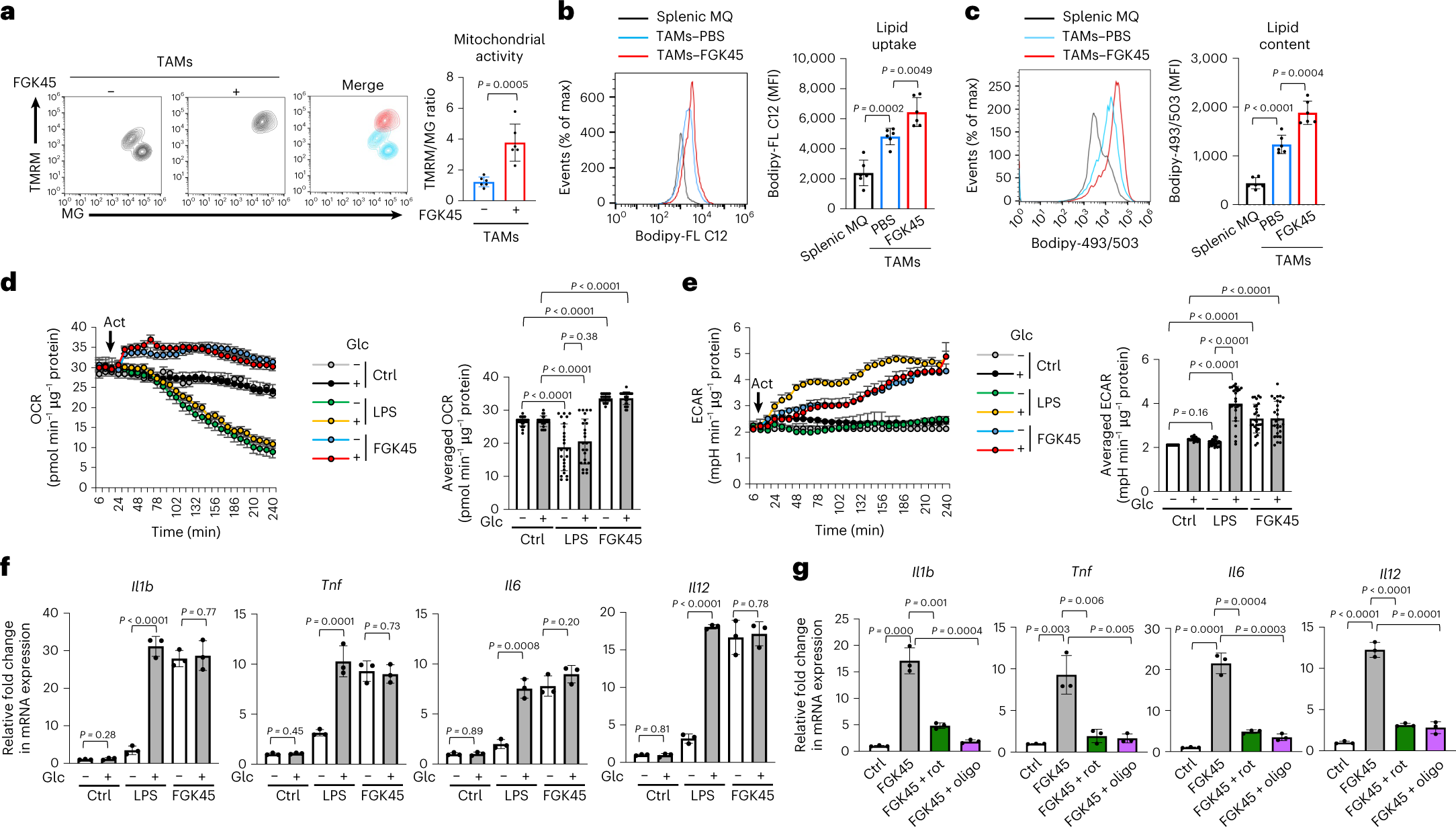
Fig. 1: CD40 signal stimulates unconventional metabolic reprogramming.

a, Mitochondrial mass and membrane potential in TAMs isolated from tumor-bearing mice treated with or without FGK45 monoclonal antibody (mAb) were determined by MG and TMRM, respectively. The ratio of TMRM to MG in TAMs was quantified. b,c, Representative histogram and quantitative analysis of the mean fluorescence intensity (MFI) of Bodipy-FL C12 (b) and Bodipy-493/503 (c) in splenic macrophages (MQ), TAMs isolated from tumor-bearing mice treated with PBS or FGK45 mAb. d, Real-time changes of the OCR and the average of basal OCR of BMDMs stimulated with control vehicle (Ctrl), LPS or FGK45 mAb under glucose-replete or glucose-deplete conditions. e, Real-time changes of the ECAR and the average of basal ECAR of BMDMs stimulated with Ctrl, LPS or FGK45 mAb under glucose-replete or glucose-deplete conditions. Arrowheads indicate the time of LPS or FGK45 mAb treatment. f, Relative fold changes in mRNA expression of pro-inflammatory marker genes in BMDMs stimulated with Ctrl, LPS or FGK45 mAb under indicated conditions. g, qPCR analysis of mRNA expression of pro-inflammatory marker genes in BMDMs stimulated with FGK45 mAb in the absence or presence of rotenone (rot) or oligomycin (oligo) under glucose-deplete media. a–c, Representative data from two individual experiments. Each point represents biologically independent samples (n = 6 mice per group). Data in bar graphs are presented as the mean ± s.d. d–g, Representative data from three individual experiments with n = 3 per group. Data are the mean ± s.d. All data were analyzed by a two-tailed Student’s t-test.