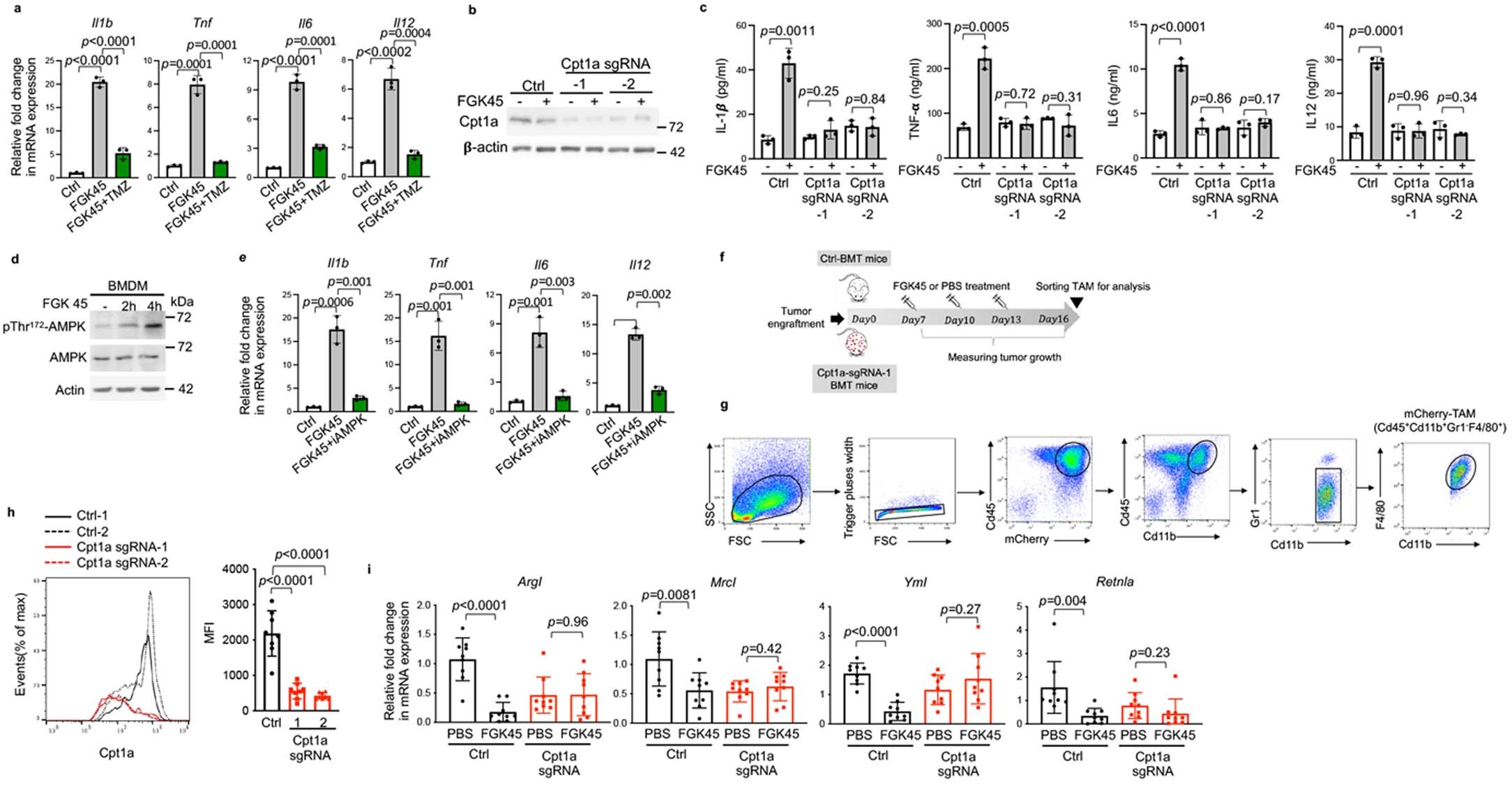
Extended Data Fig. 3: FAO supports CD40-driven macrophage polarization.

(a) qPCR analysis of mRNA expression of proinflammatory marker genes in BMDMs stimulated with or without FGK45 mAb in the absence or presence of trimetazidine (TMZ) under glucose-deplete media. (b, c) Representative immunoblots of CPT1a and β-actin (b) and the production of proinflammatory cytokines (c) in Cas9-expressing BMDMs harboring control sgRNA (Ctrl) and CPT1A sgRNAs (Cpt1a sgRNA-1 and -2) stimulated with or without FGK45 mAb. (d) Representative immunoblots of indicated proteins in BMDMs stimulated with or without FGK45 mAb. (e) qPCR analysis of mRNA expression of proinflammatory marker genes in BMDMs stimulated with or without FGK45 in the absence or presence of AMPK inhibitor (iAMPK; Dorsomorphin, 20 μM) under glucose-deplete media. (f) Illustration of the design for bone marrow transplantation in mice follwed with tumor engraftment and then FGK45 treatment. (g) Representative gating strategy of flow cytometry to isolate tumor-associated macrophages (TAMs). (h) Representative flow plot (left) and quantitative results (right) of CPT1a expression in TAMs isolated from tumor-bearing mice transplantate with indicated bone marrows. (i) qPCR analysis of mRNA expression of anti-inflammatory marker genes in TAMs isolated from indicated tumor-bearing treated with control vehicle (PBS) or FGK45 mAb. (a–e) Representative data from three individual experiments (n = 3 per group). (h–i) Representative data from two individual experiments. Dots represent individual mouse (h, n = 8; i, n = 9 mice per group). All data are presented as mean ± SD and analyzed by a two-tailed Student’s t-test.