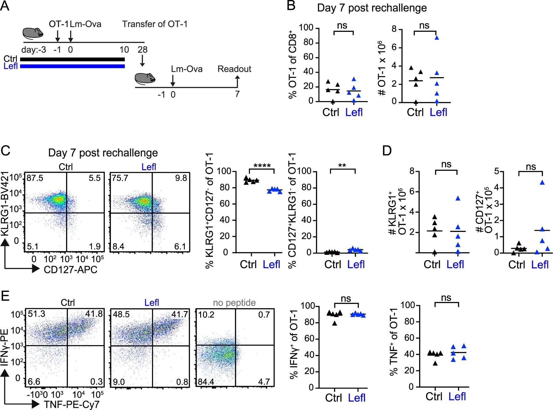
Extended Data Fig. 6: T cells from leflunomide treated and untreated mice secrete cytokines similarly in recall responses.

A, schematic representation of the experimental setup of the recall experiment: Primary, naïve control (Ctrl) or leflunomide (Lefl) treated host mice received a low number of naïve OT-1 and were infected with Lm-Ova. After 28 days, memory OT-1 were recovered from the spleen and transferred into untreated, naïve secondary hosts, which were subsequently infected with Lm-Ova. B, data graphs show the frequencies of OT-1 among total CD8+ T cells, and total OT-1 numbers, recovered from the spleen of secondary host mice on day 7 post infection. C, D, representative flow cytometry dot plots and data graphs showing the frequencies (C) and numbers (D) of KLRG1+ CD127− and CD127+ KLRG1− OT-1 from secondary host mice on day 7 post infection. E, representative flow cytometry dot plots and data graphs showing the frequencies of cytokine-producing IFNγ+ and TNF+ OT-1 from secondary host mice on day 7 post Lm-Ova infection, after a brief ex vivo re-stimulation with or without Ova peptide in the presence of brefeldin A followed by intracellular cytokine staining. The scatter plots depict all mice per group. Symbols represent throughout individual mice, lines the mean of a group. n = 5 mice per group. Data are representative of 2 independent experiments. Two-tailed, unpaired t-tests were performed to calculate significance with **p < 0.01 and ****p < 0.0001, and ns=not significant (p > 0.05). Supplementary Fig. 13 contains gating information.