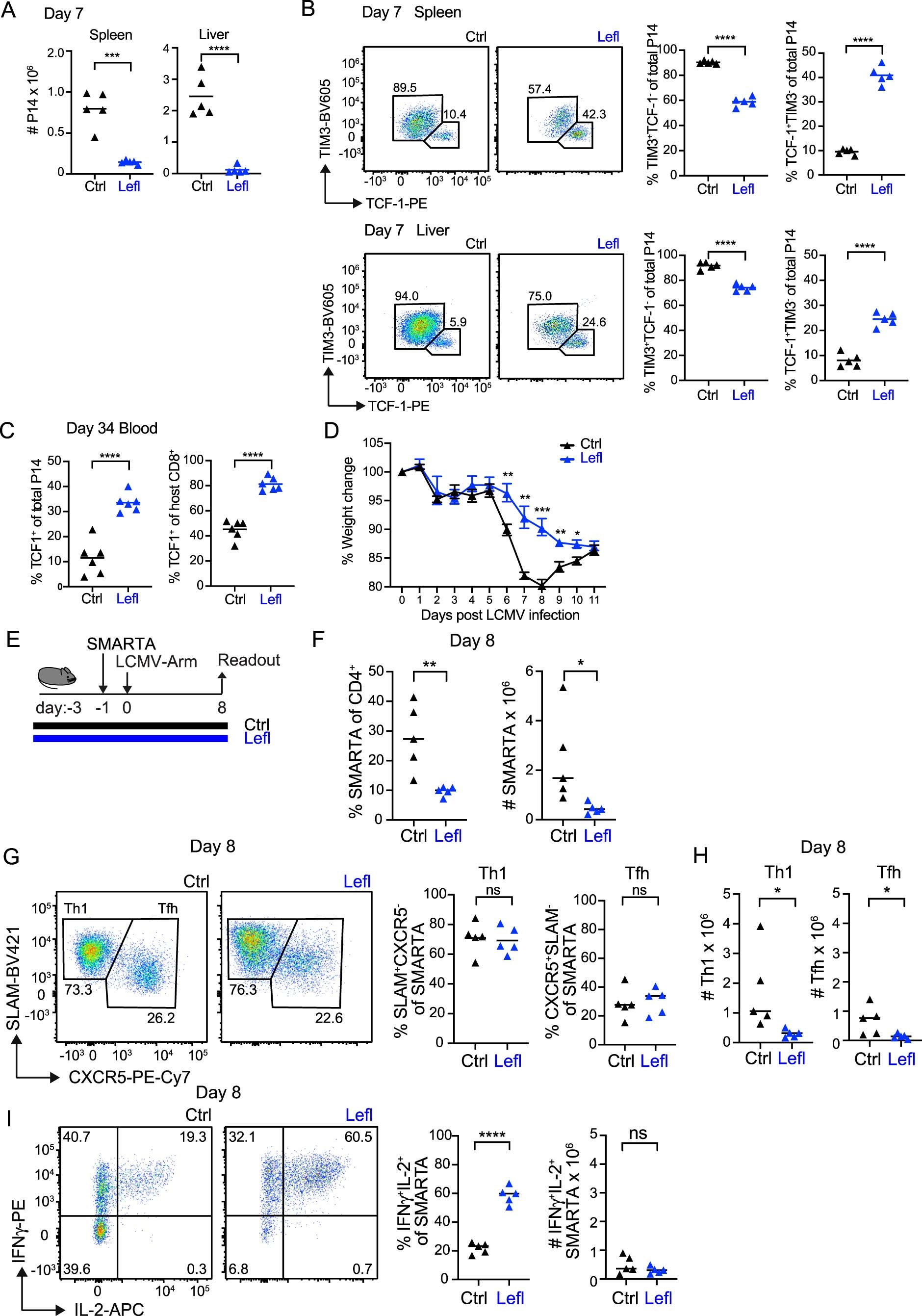
Extended Data Fig. 7: Leflunomide reduces weight in chronic infections and CD4 T cells in acute LCMV infections.

Mice received leflunomide treatments between days -3 and 5 every other day and on day 0 a LCMV docile (A, B), or clone 13 (C, D) infection. A, total numbers of P14 7 days post infection. B, representative flow plots show the frequencies of P14 expressing TIM3 or TCF-1 in spleen and liver. Diagrams show the frequencies of TIM3+ TCF-1- and TCF-1+ TIM3−P14 T cells in spleen (upper panel) and liver (lower panel). C, Diagrams show the frequencies of Tcf1+ P14 (left panel) and TCF-1+CD8+ host cells (left panel) in the blood of mice that have been treated with or without leflunomide every other day. D, body weight curves of up to day 5 treated and untreated LCMV clone 13 infected mice. E, schematic illustration of the experimental setup used in F-I: Naïve control (Ctrl) or leflunomide (Lefl) treated host mice received 3 × 103 SMARTA T cells and were infected with 2 × 105 pfu LCMV Armstrong. Mice were analyzed 8 days post infection. F, data graphs show the frequencies of SMARTA T cells among total CD4+ cells and total SMARTA numbers in the spleen. G, representative flow cytometry plots and data graphs showing the frequencies and H, total numbers of SLAM+CXCR5− Th1 and SLAM−CXCR5+ Tfh cells. I, representative flow cytometry dot plots and data graphs showing the frequencies and numbers of cytokine-producing IFNγ+IL-2+ SMARTA T cells. The scatter plots depict all mice per group. Symbols in A-C and F-I represent individual mice and in D the mean of a group. Error bars in D represent the standard error of the mean of five biological replicates. The line in A-C and F-I represents the mean of the group. n = 5 (A, B and F-I) and n = 6 (C) mice per group. Two-tailed, unpaired t-tests were performed to calculate significance with *p < 0.05, **p < 0.01, ***p = 0.001, ****p = 0.0001, and ns=not significant (p > 0.05). Supplementary Fig. 14 contains gating information.