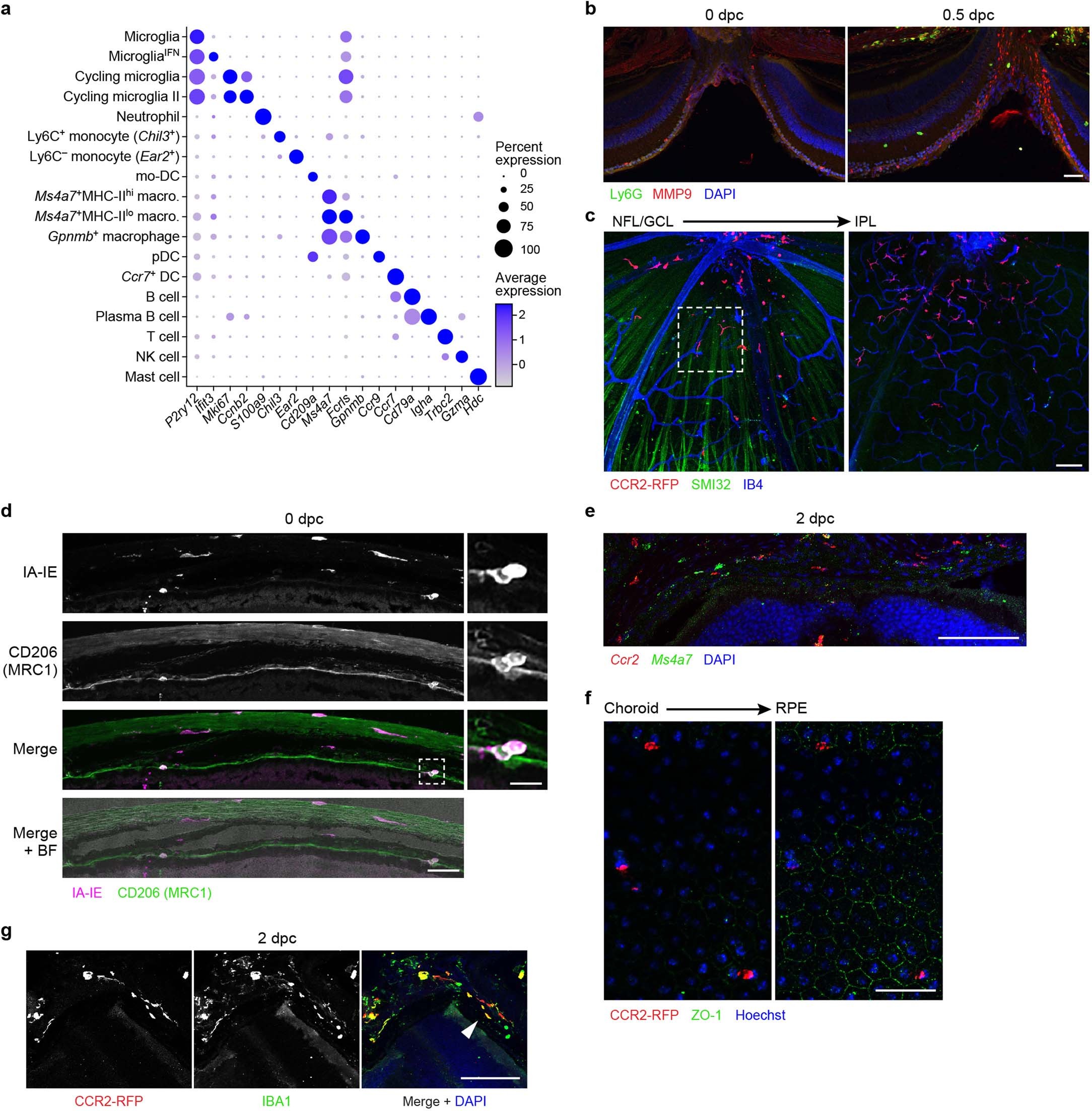
Extended Data Fig. 3: Visualizing immune cells in the retina and eyecup.

a, Fraction of expressing cells (dot size) and mean expression levels in expressing cells (dot color) of selected marker genes (columns) across 18 identified immune cell subsets (rows). b,c, Representative IHC on 0 and 0.5dpc retinal sections showing LY6G+ neutrophils that express MMP9 (red) and localize proximal to the optic nerve head (ONH) (n = 3 mice per time point) (b), and on 2dpc retinal whole-mounts from CCR2RFP/+ mice showing CCR2-RFP+ cells (red) in the GCL and IPL (c). Higher magnification inset of the outlined region in c is shown in Fig. 2d (n = 2). Scale bar, 50 μm. d, Representative IHC on 0dpc eyecup sections for IA-IE (MHC-II, magenta) and CD206 (green). Scale bar, 50 μm. Inset shows double positive cells, scale bar, 10 μm. BF, brightfield (n = 2-3 mice, representative of two independent experiments). e, Representative image of smFISH on 2dpc sections showing Ms4a7+Ccr2- cells (green) in the eyecup. This is a subset of the image presented in Fig. 5h. Scale bar, 50 μm. f,g, Representative images of IHC on eyecup whole-mounts (f) from CCR2RFP/+ mice showing that the majority of CCR2-RFP+ cells (red) in naïve eyecup are located posterior to the RPE, at the level of the choroid. ZO-1 (green) depicts tight junctions between individual RPE cells and nuclei are stained with Hoechst (blue) (n = 2 mice, representative of three independent experiments), and sections from 2dpc (g) showing that infiltrating CCR2-RFP+ cells (red) express the macrophage marker, IBA1 (green) (n = 2 mice). Arrowhead points to the RPE. Scale bars, 50 μm.