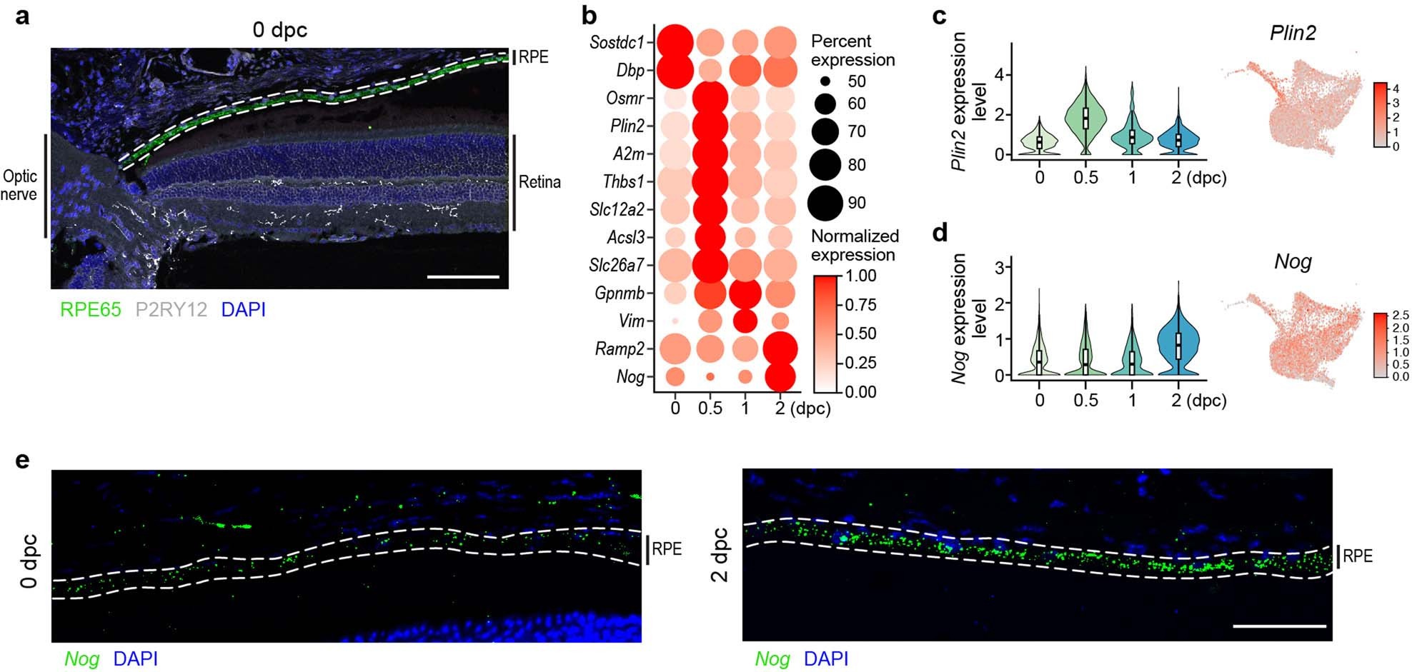
Extended Data Fig. 5: ONC-induced expression changes in the RPE.

a, Representative image of IHC on ocular sections, depicting the RPE with specific staining (RPE65, green) in relation to the retina and optic nerve. Scale bar, 50 μm. b, Fraction of expressing cells (dot size) and normalized expression level in expressing cells (dot color) of differentially expressed genes in the RPE between 0, 0.5, 1 and 2dpc. c,d, Distribution of expression of Plin2 (c) and Nog (d) on RPE cells by time (left; 0dpc (n = 2,605 cells); 0.5dpc (n = 1,746); 1dpc (n = 631); 2dpc (n = 3,031)) and across subsets (right). Boxplots denote medians and IQRs; whiskers are the lowest datum still within 1.5 IQR of the lower quartile and the highest datum still within 1.5 IQR of the upper quartile. e, Representative image of smFISH on 0 and 2dpc RPE for Nog (green) (n = 3 mice per time point). Scale bar, 50 μm.