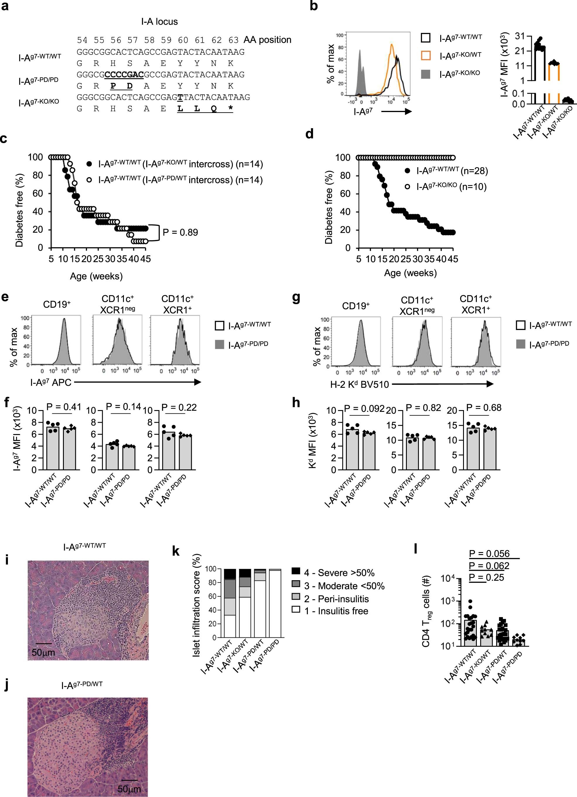
Extended Data Fig. 1: Characterization of NOD mice carrying different combinations of I-Ag7 b56/57 polymorphisms.

(a) Genomic DNA sequence surrounding I-Ag7 b56/57 of NOD mice carrying the wild type (HS), PD or frame shift (KO) mutation. (b) MHC-II expression on B cells from I-Ag7-WT/WT (n = 11), I-Ag7-KO/WT (n = 9) and I-Ag7-KO/KO (n = 8) mice. (c) T1D incidence in I-Ag7-WT/WT mice derived from intercrossing I-Ag7-PD/WT or I-Ag7KO/WT mice. ns P > 0.05, logrank Mantel-Cox test. (d) T1D incidence in I-Ag7-KO/KO and I-Ag7-WT/WT mice derived from intercrossing I-Ag7-KO/WT mice. (e–h) Cell surface expression of MHC molecules on APC subsets. (e,f) I-Ag7 and (g,h) H2-Kd expression level and average mean fluorescence intensity (MFI) of CD19+ B cells, CD11c+ XCR1neg cDC2 and CD11c+ XCR1pos cDC1 from I-Ag7-WT/WT (n = 5) and I-Ag7-PD/PD (n = 5) mice. (i,j) Representative hematoxylin and eosin staining of a grade 3 islet and grade 1 islet from the pancreas from I-Ag7 WT/WT and I-Ag7 PD/WT bearing mice, respectively. (k) Average frequency of islet infiltration severity at 12 weeks of age (n = 8) using a four scale grade: 0 - insulitis free, 1- peri-insulitis, 2 – moderate < 50% infiltrated, 3 – severe > 50% infiltration. (l) Quantification of Foxp3+ regulatory T cell subsets within the pancreatic infiltrate of I-Ag7 WT/WT (n = 24), I-Ag7 KO/WT (n = 10), I-Ag7 PD/WT (n = 25) or I-Ag7 PD/PD (n = 10) NOD mice. n = biologically independent animals. ns P > 0.05; * P < 0.05; ** P < 0.01 (one-way ANOVA with Tukey’s multiple comparisons test).