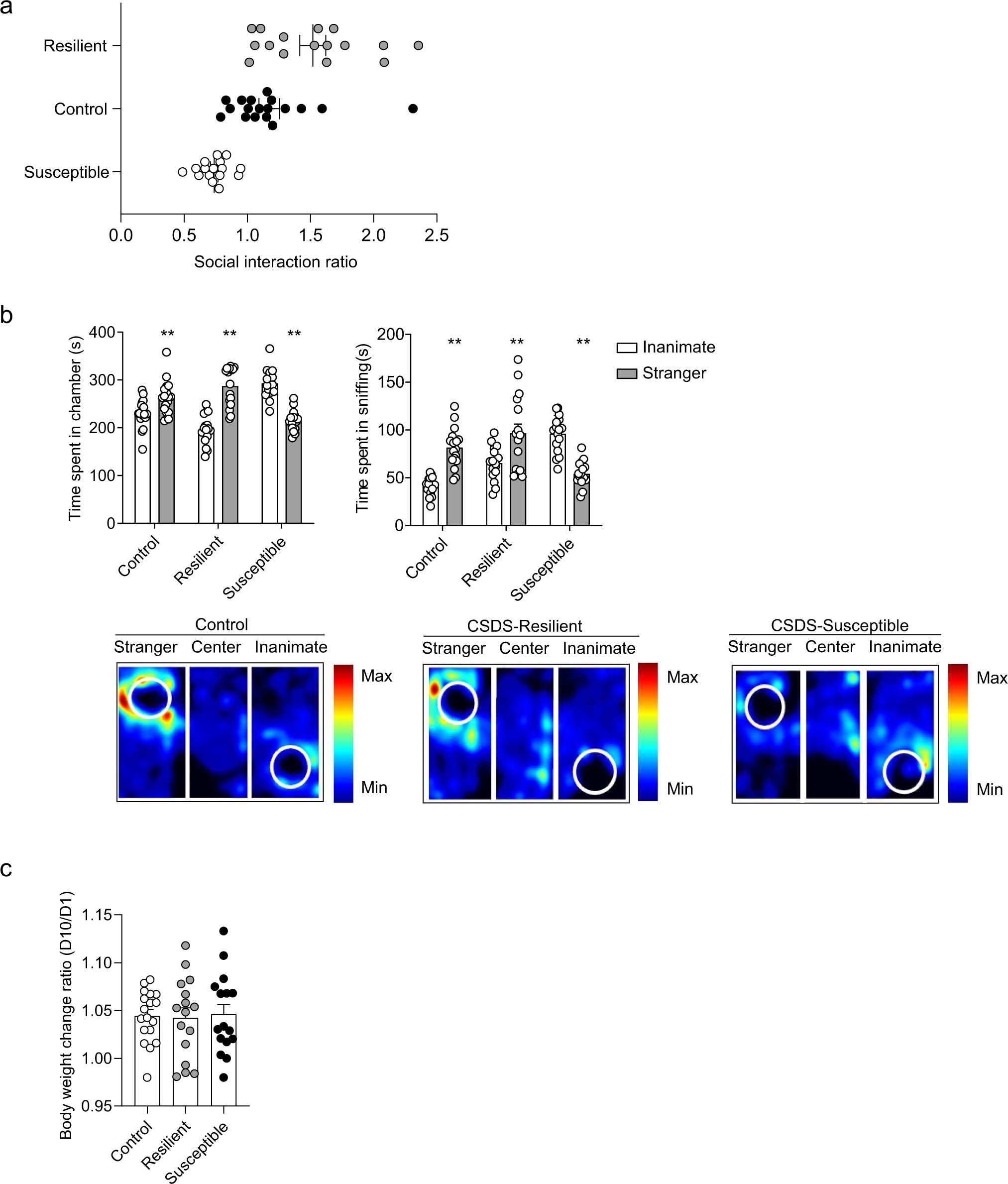
Extended Data Fig. 1: CSDS-induced social-avoidance phenotype assessed using a three-chamber social interaction test.
From: Dectin-1 signaling on colonic γδ T cells promotes psychosocial stress responses

a, CSDS results in a spectrum of social-avoidance behavior, divided between susceptible and resilient phenotypes using their social interaction ratio (SIR) score. b, Time the mice spent in the chamber with an inanimate object versus with a stranger mouse (top left). Time the mice spent sniffing an inanimate object versus a stranger mouse (top right). Representative heatmaps depict movements of the control, resilient and susceptible mice (bottom). c, Body-weight change ratio of control, resilient and susceptible mice between before and after CSDS. a–c, n = 18 control mice, n = 16 resilient mice and n = 16 susceptible mice. **P < 0.01 (time spent in chambers: P = 0.0067, P < 0.0001, P < 0.0001; time spent sniffing: P < 0.0001, P = 0.0006 and P < 0.0001), determined using an unpaired two-tailed Student’s t-test. Error bars represent the mean ± s.e.m.