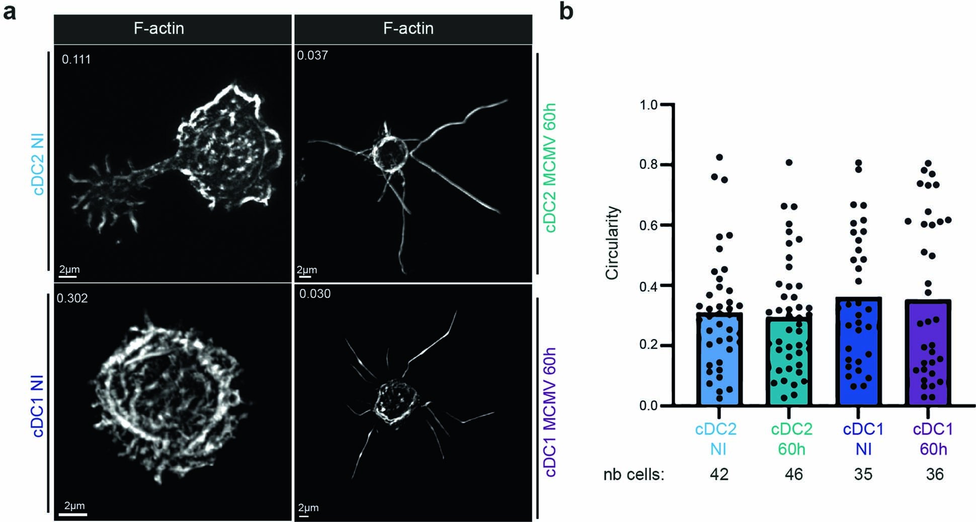
Extended Data Fig. 9: Circularity indices for cDC1 and cDC2 upon MCMV infection.

a, b, Quantitative and unbiased assessment of the cellular morphology of cDC1 and cDC2 isolated from 60 h MCMV-infected SCRIPT mice, as compared to cDC1 and cDC2 from uninfected mice. a, One representative confocal microscopy image of each DC type is shown. b, The distribution of the circularity indices for individual cells across DC types is shown as dots, with the overlaid color bars showing the mean circularity indices of each DC type. The data shown are from 2 independent experiments, each performed with one mouse, with 35 to 46 individual cells analyzed for each DC type as indicated below the graph. The data are shown as mean ± SEM.