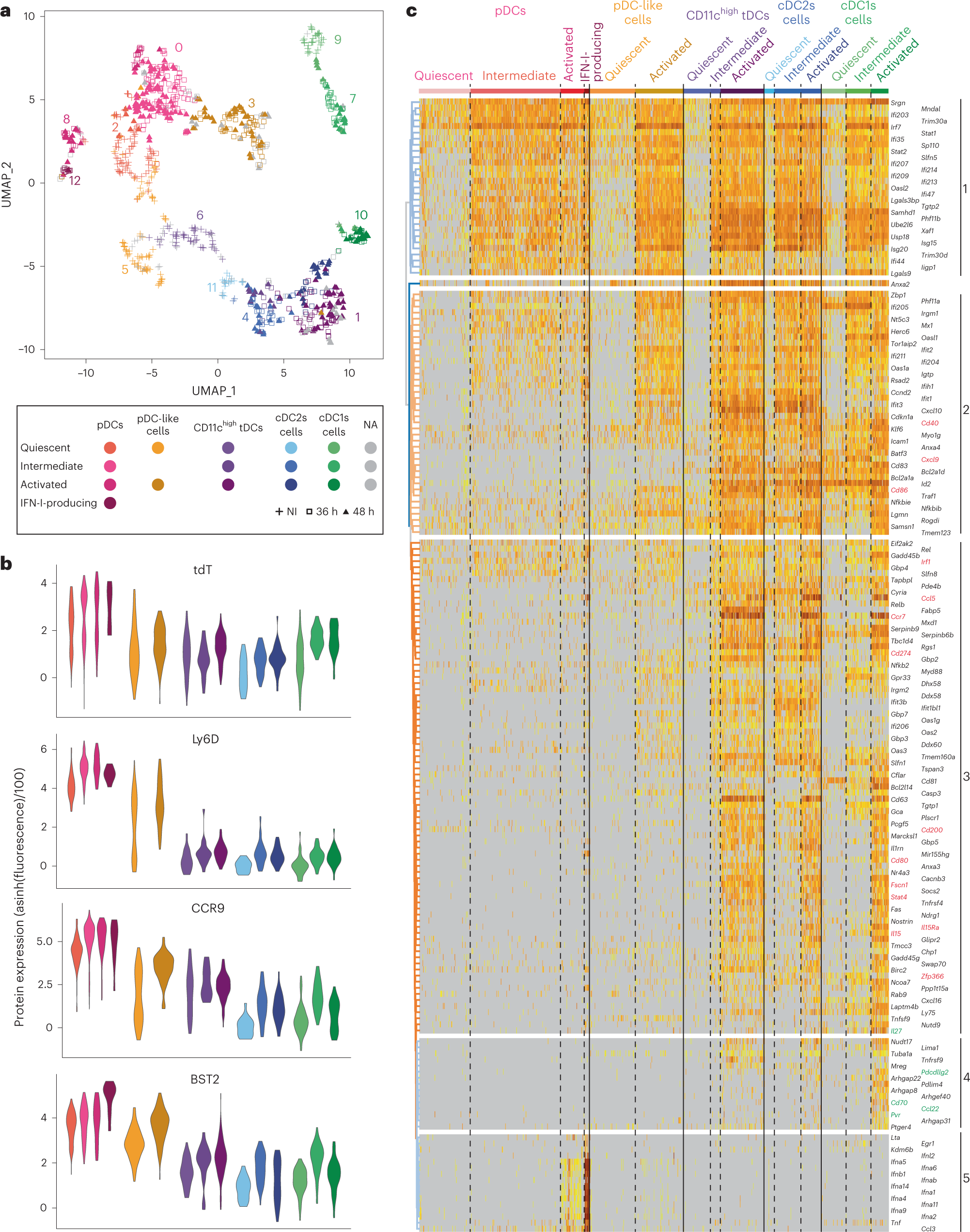
Fig. 8: ScRNA-seq confirms the unique capacity of pDCs for high IFN-I/III expression during infection and shows divergent activation patterns for pDC-like cells and tDCs.

a, Projection of assigned DC type and activation states (color code) on to the UMAP space based on FB5P-seq gene expression for DC types isolated from the spleens of eight ZeST mice (three NI; three MCMV infected for 36 h and two infected for 48 h; see the key below the figure; Extended Data Fig. 7a). DC-type assignment is the same as in Fig. 4a. Seurat clusters are indicated on the UMAP (Extended Data Fig. 7b). Activation states were assigned based on mining of the marker genes of Seurat clusters (see Supplementary Table). b, Violin plots showing the expression of selected phenotypic markers across DC types and activation states. c, Heatmap showing mRNA expression levels of selected genes (rows) across all 951 individual cells (columns), with hierarchical clustering of genes using Euclidean distance, and ordering of individual cells (column) according to their assignment into cell types and activation states using the same color code (top) as in a. The color scale for gene expression levels is the same as in Fig. 4c.