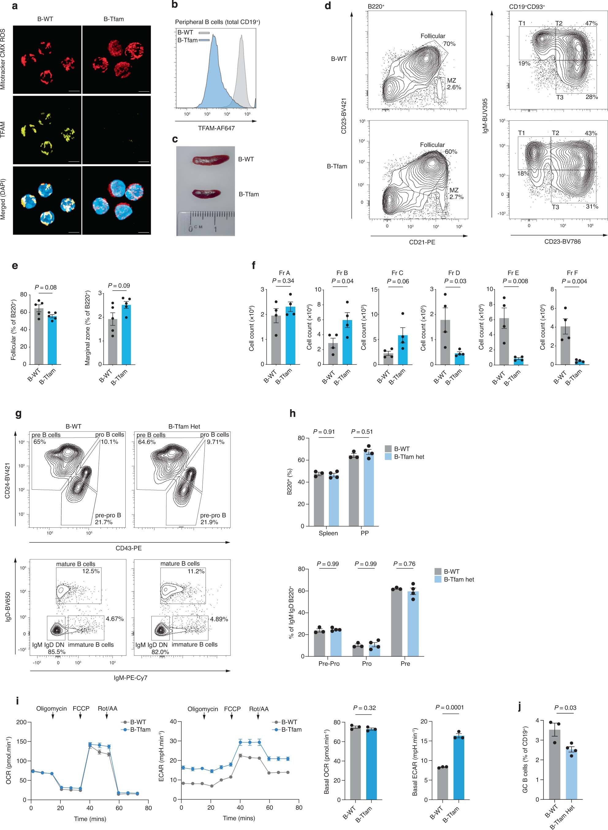
Extended Data Fig. 2: Tfam is essential during B cell development and differentiation.

(a) 3D Airyscan confocal images of B cells from unimmunized B-WT and B-Tfam mice, stained for TFAM and with MitoTracker CMX ROS and DAPI. Scale bar, 3µm. Representative of three independent experiments. (b) Representative histogram of TFAM staining by intracellular flow cytometry in splenic CD19+ B cells from unimmunized B-WT and B-Tfam mice. Representative of three independent experiments. (c) Representative images of spleens from B-WT and B-Tfam littermate mice. (d) Flow cytometry gating strategy for splenic follicular (B220+CD23+CD21int) and marginal zone B cells (B220+CD23−CD21+) and representative plots for CD19+CD93+ transitional B subsets (T1,T2, and T3) from B-WT and B-Tfam mice (quantified in Fig. 2a). (e) Proportional comparison of splenic follicular and marginal zone B cells from B-WT and B-Tfam mice (n = 5 per group). Representative of three independent experiments. (f) Cell counts of bone marrow B cell subsets from B-Tfam and B-WT mice (n = 4 per group) according to Hardy classification (Fr A-F). Representative of two independent experiments. (g) Representative flow cytometry plots of bone marrow B cell precursors in B-WT (n = 3) and B-Tfam heterozygous (Cd79a-Cre × TfamloxP/+) mice (n = 4). Representative of two independent experiments. (h) Proportional comparison of B220+ B cells in spleen, Peyer’s patches, and precursor bone marrow B cells from B-WT (n = 3) and B-Tfam heterozygous mice (n = 4). Representative of two independent experiments. (i) OCR and ECAR measurements of unstimulated naïve B cells from B-Tfam and B-WT mice and quantification of basal OCR and ECAR values (n = 3 mice per group), representative of two independent experiments. (j) Comparison of CD38−GL-7+ GC B cell proportions in spleens of SRBC-immunized B-Tfam Het (n = 4) and B-WT (n = 3) mice. Results representative of two independent experiments. Statistical significance was calculated by unpaired two-tailed t-test (e,f, i,j) or two-way ANOVA with Šidák’s multiple comparison test (h). Data are presented as the mean ± s.e.m.