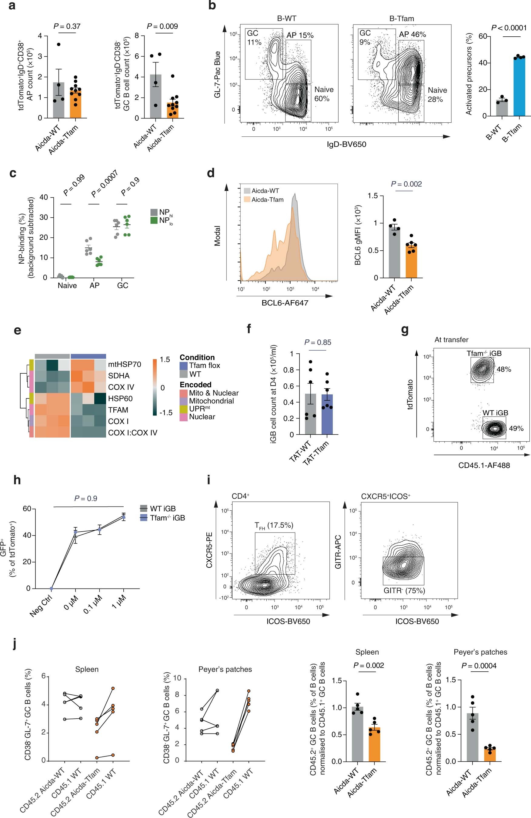
Extended Data Fig. 5: TFAM is required for GC B cell commitment.

(a) Counts of AP and GC B cells from NP-CGG-immunized Aicda-WT (n = 4) and Aicda-Tfam mice (n = 10). (b) Flow cytometry plot and quantification of AP and GC B cell subsets in B-WT (n = 3) and B-Tfam (n = 4) mice immunized with SRBC (enhanced protocol). (c) NP-binding rates of naïve B cells, APs, and GC B cells from Aicda-WT (n = 6) to high (NPhi) and low (NPlo) NP-APC conjugates. (d) Quantification of BCL6 expression (gMFI) in GC B cells from Aicda-WT (n = 4) and Aicda-Tfam mice (n = 6). (e) Heatmap of row Z-scores for gMFI of indicated mitochondrial proteins, measured by flow cytometry in TAT-Cre treated Tfam−/− or WT iGB cells (n = 3 mice per group). (f) Live cell counts of WT and Tfam−/− iGB cells at day 4. Results representative of two independent experiments with n = 6 technical replicates from three mice. (g) Pre-transfer tdTomato+Tfam−/− and tdTomato−CD45.1/2+ WT iGB cell ratio in competitive iGB transfer experiment. (h) GFP+ activated OTII-Tg CD4+ T cells were mixed with tdTomato+ WT or Tfam−/− iGBs pulsed with OVA 323-339 peptide. Percentage of GFP+ tdTomato+ doublets indicating T-B conjugates was quantified. Three technical replicates of pooled n = 2 mice shown. Representative of two independent experiments with n = 3 mice per group in total. (i) Gating and flow sort strategy for MACS-enriched CD4+ICOS+CXCR5+GITR− TFH cells. (j) Quantification of CD45.2+ GC B cells from spleens and Peyer’s patches of Aicda-WT and Aicda-Tfam (n = 5) 50:50 competitive bone marrow chimeras at day 7 following SRBC immunization, normalized to CD45.1 WT GC B cell proportions. Statistical significance was calculated by unpaired two-tailed t-test (a,b,d,j), two-tailed Mann Whitney U test (f) or two-way ANOVA with Šidák’s multiple comparison test (c,h). Data are presented as the mean ± s.e.m. Data representative of ≥2 independent experiments in all cases.