Extended Data Fig. 8: Tfam deletion in B cells prevents lymphoma.

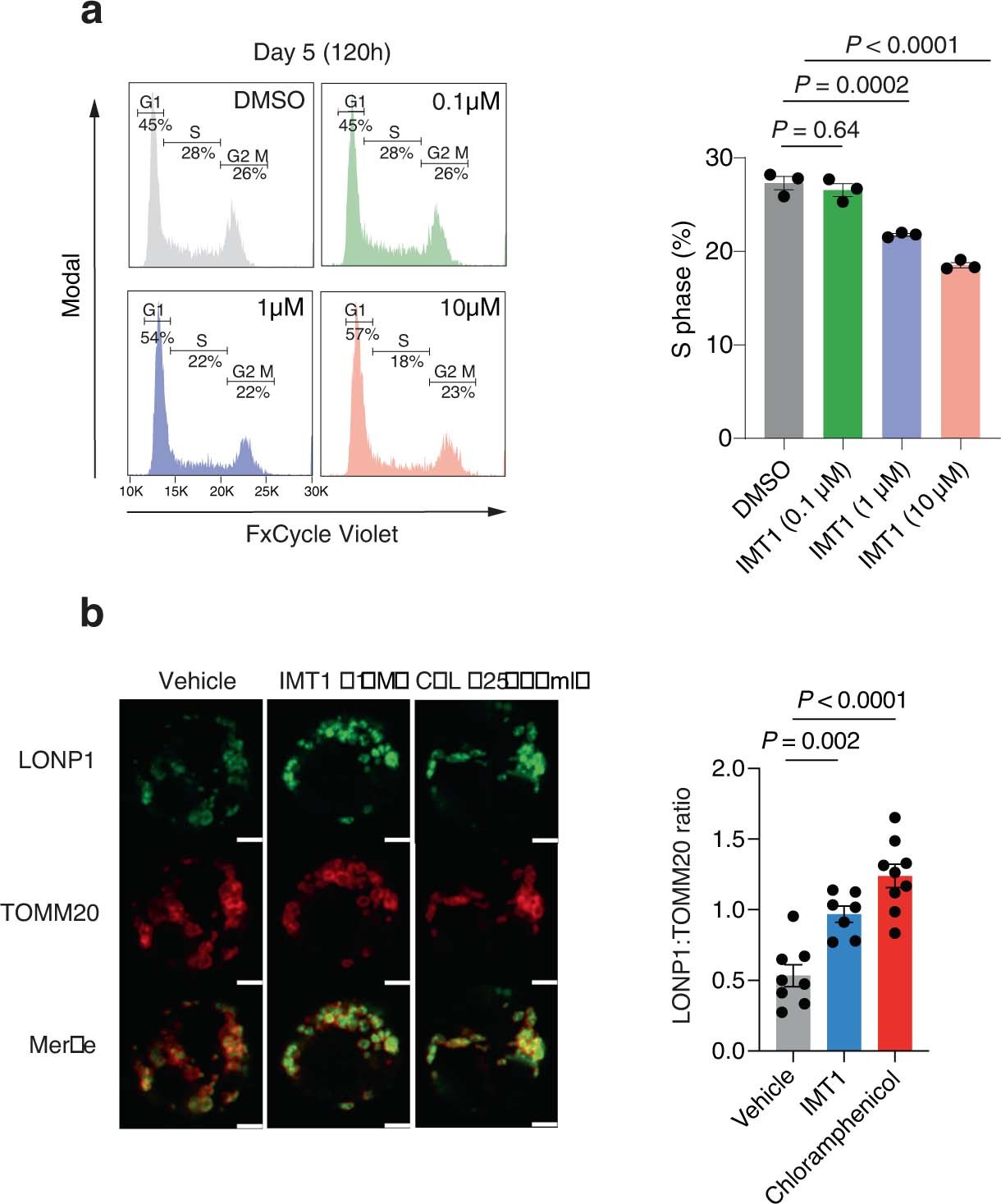
(a) Flow cytometry-based cell cycle stage characterization (G1, S, G2-M) in Daudi cells at 120h following IMT1 treatment. Quantification of Daudi cells in S phase, representative of two independent experiments with n = 3 technical replicates. (b) Representative confocal images of Daudi cells treated with IMT1 (1μM) and CHL (25μg/ml) for 5 days. Quantification of UPRmt associated protease LONP1 normalized to mitochondrial mass (TOMM20 signal). Scale bar, 2 μm. Each symbol represents a cell. Vehicle (n = 8 cells), IMT1 (n = 7 cells) and CHL (n = 9 cells). Statistical significance was calculated by ordinary one-way ANOVA with Dunnet’s multiple comparisons test (a,b). Data are presented as the mean ± s.e.m.