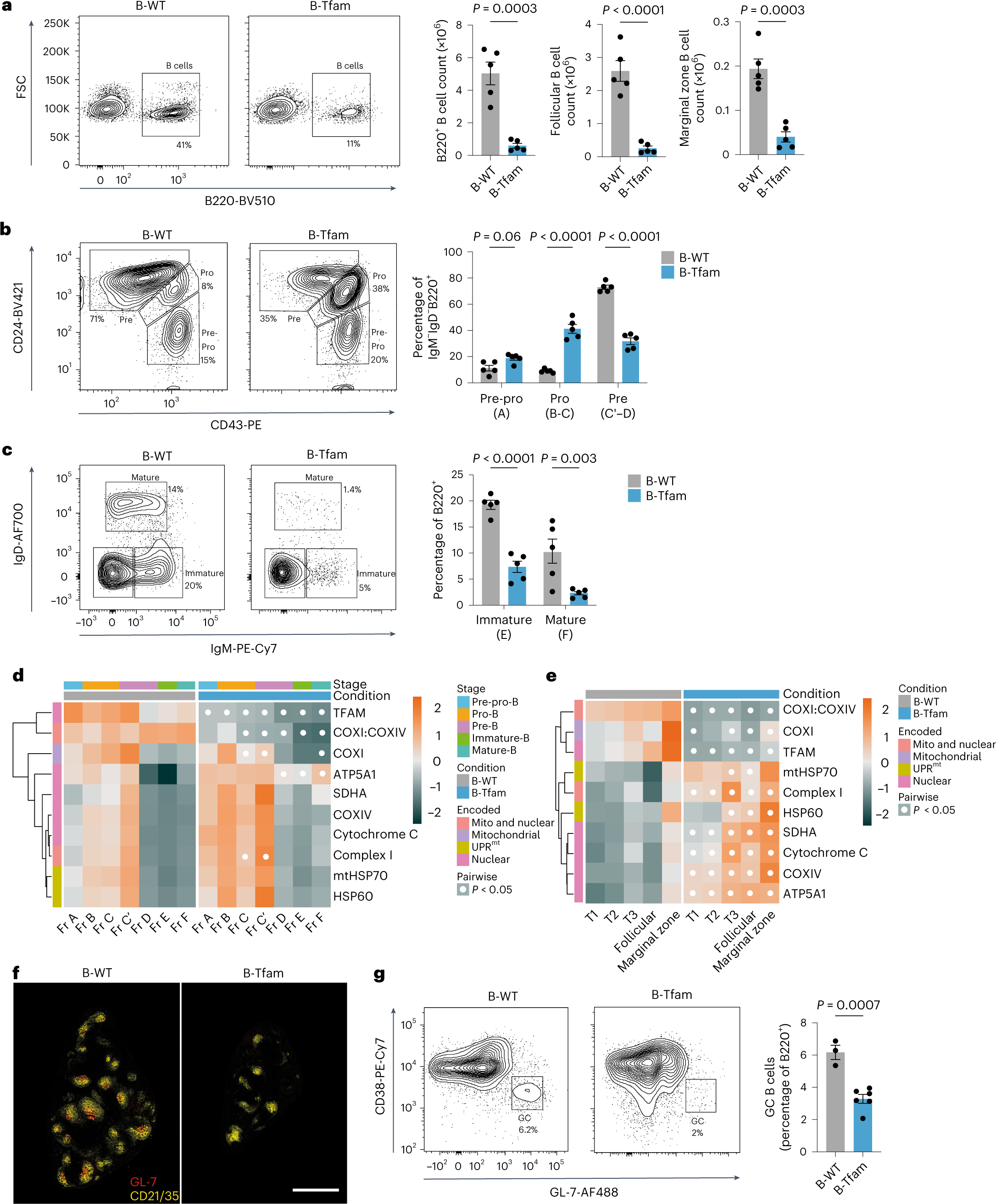
Fig. 2: Tfam is essential during B cell development and differentiation.

a, Representative flow cytometry plots of B220+ B cells from the spleens of unimmunized 6-week-old B-Tfam and B-WT mice, with quantification of total splenic B cell counts and absolute counts of follicular (CD23+CD21int) and marginal zone (CD23−CD21+) B cell subsets (n = 5 mice). Representative of two independent experiments. FSC, forward scatter. b, Representative flow cytometry plots and quantification of bone marrow IgM−IgD−B220+ pre-pro-B, pro-B and pre-B cells from B-Tfam and B-WT mice (n = 5 mice). Results are representative of two independent experiments. Equivalent Hardy stages are shown in parentheses. c, Representative flow cytometry plots and quantification of bone marrow-resident B220+IgM+IgD− immature and B220+IgD+ mature B cell subsets from B-WT and B-Tfam mice (n = 5 mice). Results are representative of two independent experiments. Equivalent Hardy stages are shown in parentheses. d, Heatmap of row z-scores for the gMFI of indicated mitochondrial proteins, measured by spectral flow cytometry in bone marrow B cell subsets (Hardy stages) of unimmunized B-WT and B-Tfam mice (mean of n = 2). Results are representative of two independent experiments with n = 4 mice per group in total. Fr A, pre-pro-B; Fr B-C, pro-B; Fr C′-D, pre-B; Fr E, immature-B; Fr F, mature-B. e, Heatmap of row z-scores for the gMFI of indicated mitochondrial proteins, measured by spectral flow cytometry in splenic B cell subsets of unimmunized B-WT and B-Tfam mice (mean of n = 2). Results are representative of two independent experiments with n = 3 mice per group in total. f,g, B-WT and B-Tfam mice were immunized with SRBCs (days 0 and 5) intraperitoneally; on day 12 spleens were analyzed by IHC and flow cytometry. f, Representative tile-scan images of spleen sections from B-Tfam and B-WT mice depicting GL-7+ GCs and CD21/35+ B cell follicles. Scale bar, 500 μm. Results are representative of two independent experiments. g, Flow cytometry gating strategy and quantification of CD38−GL-7+ GC B cells in the spleens of immunized B-Tfam (n = 6) and B-WT (n = 3) mice. Results are representative of two independent experiments. Statistical significance was calculated using an unpaired two-tailed t-test (a,g) or a two-way ANOVA with Šidák’s correction (b,c) or Tukey’s (d,e) multiple comparisons tests, with experimental batch as a covariate (d,e). Data are presented as the mean ± s.e.m.