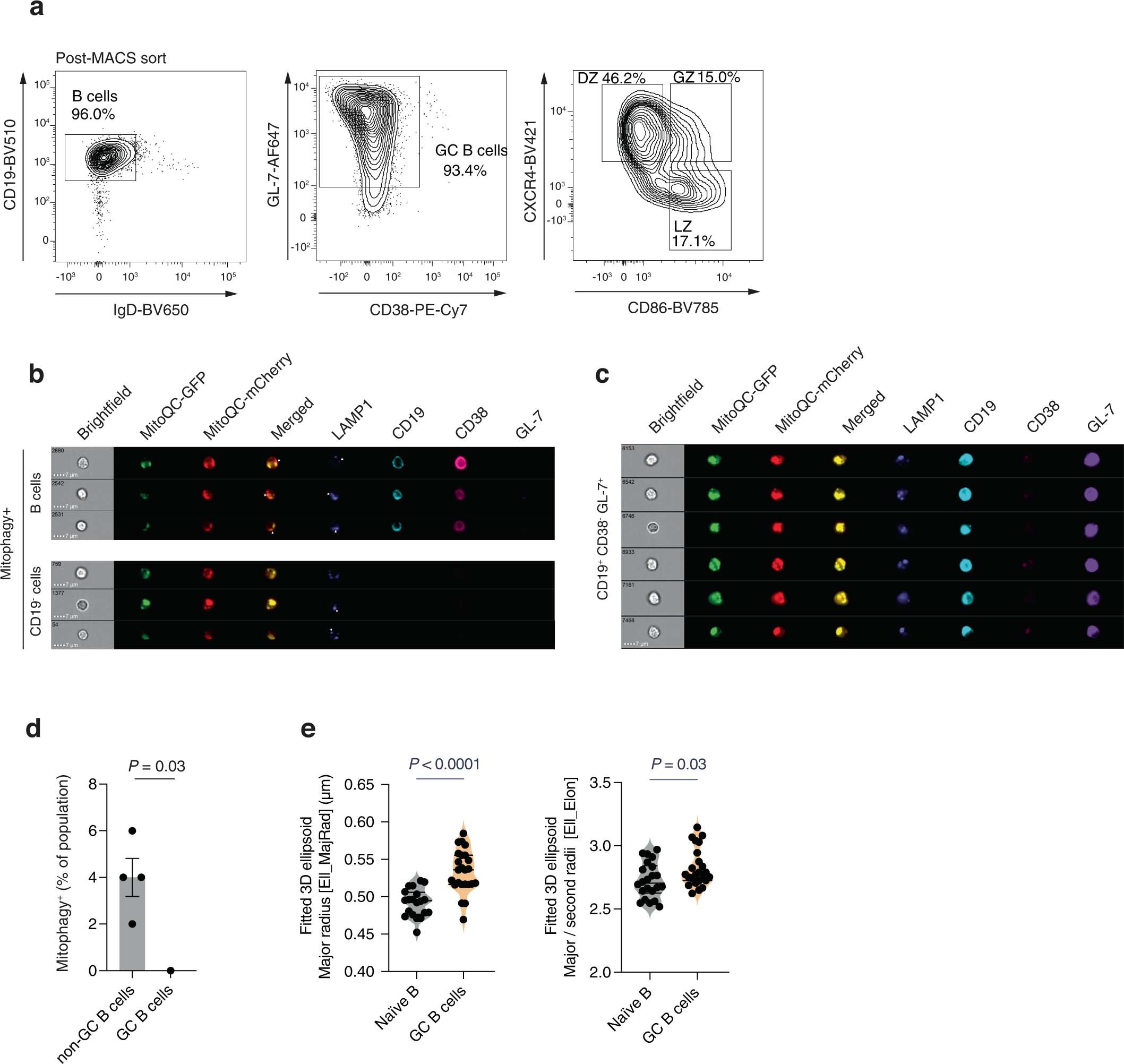
Extended Data Fig. 1: GC B cells undergo active mitochondrial remodeling.

(a) Flow sorting strategy for DZ, LZ, and GZ from MACS-enriched GC B cells isolated from SRBC-immunized (enhanced protocol, day 12) Mito-QC mice. (b) Representative ImageStream image galleries of splenic CD19− non-B cells and CD19+ B cells defined as undergoing mitophagy. Arrows indicate mitophagic foci of lysosomal-associated membrane protein 1 (LAMP1+) MitoQC-mCherry without MitoQC-GFP colocalization. (c) Representative ImageStream image galleries of splenic GC B cells (CD19+CD38−GL-7+). (d) Proportions of mitophagy+ population in CD38−GL-7+ GC B cells and non-GC B cells. Mitophagy was defined as in b. Representative of two independent experiments with n = 4 mice. (e) Quantification of average major radius and aspect ratio (major radius/second radius) of mitochondrial nucleoids based on 3D fitted ellipsoid volume model in naïve (n = 20 cells for major radius and n = 22 cells for aspect ratio quantification) and GC B cells (n = 24 cells in both panels). Representative of two independent experiments. Statistical significance was calculated by two-tailed Mann Whitney U (d) and unpaired two-tailed t-test with Welch’s correction (e). Data are presented as the mean ± s.e.m.