Extended Data Fig. 1: hHER2 CAR-T cell assays and in vivo distribution.
From: ST3GAL1 and βII-spectrin pathways control CAR T cell migration to target tumors

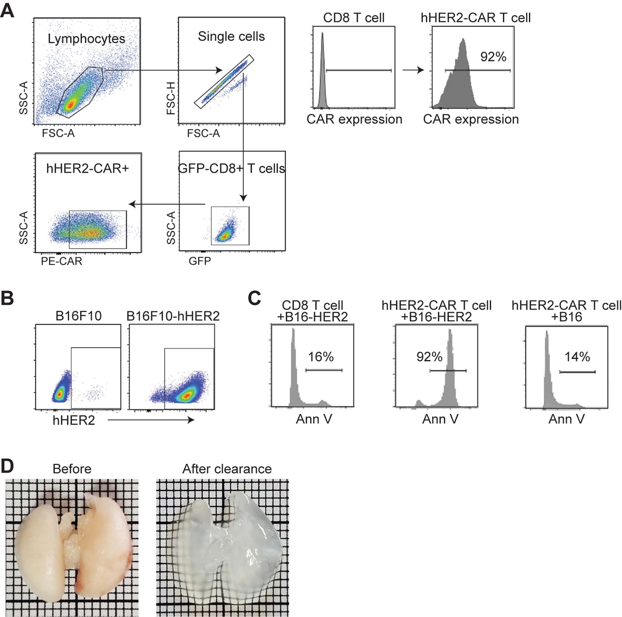
a. Gating strategy for detection of hHER2-CAR-T cells. A median of > 90% of mouse CD8 T cells transduced with the hHER2-CAR retrovirus were positive for the transgene as judged by flow cytometry analysis. b. B16F10 cells were transfected with mammalian human HER2 construct with lipofectamine. Cells were grown in the presence of G418 and sorted twice to generate single cell clones. c. CAR-T-mediated B16-HER2 cell killing assay. Apoptotic cells were stained for Annexin V and analyzed by flow cytometry. d. Whole mouse lung before and after CUBIC clearing.