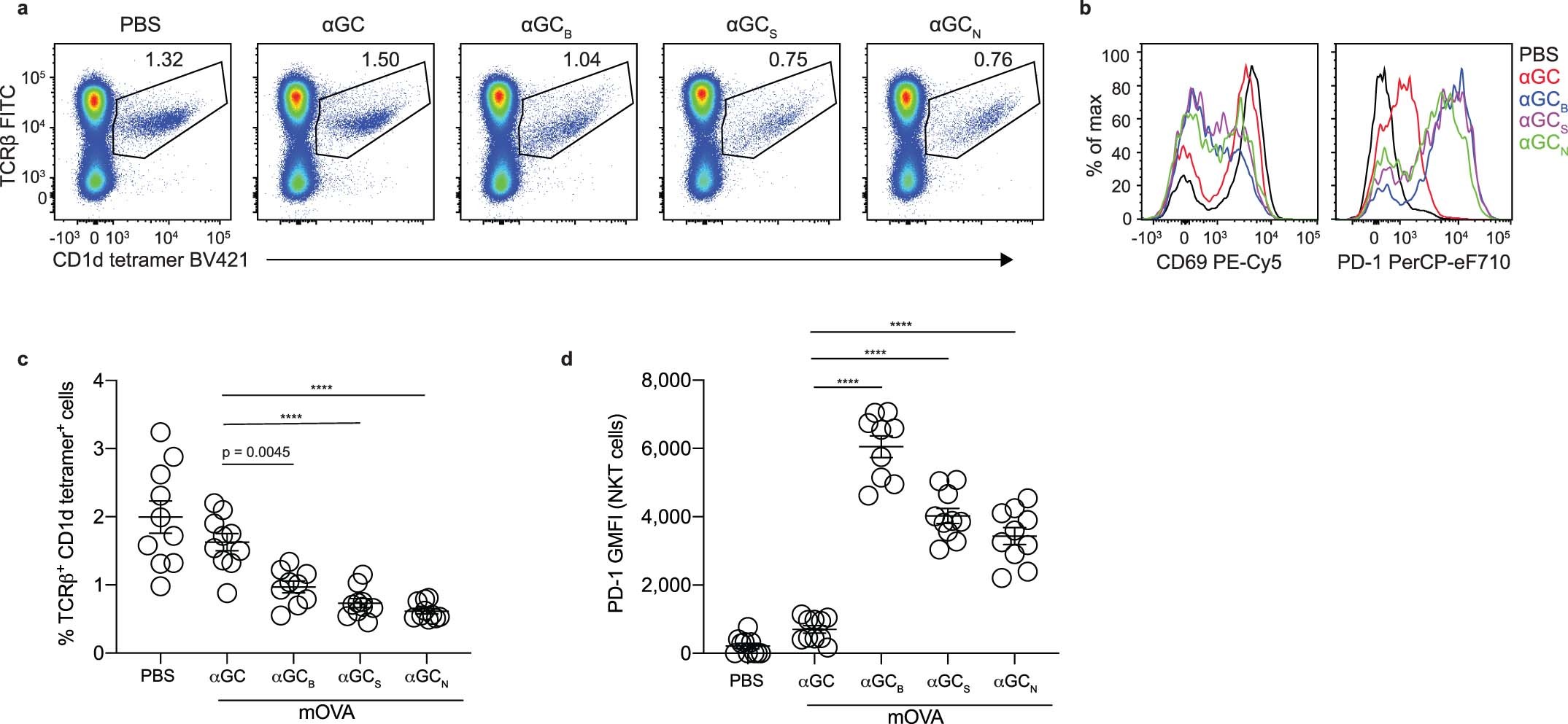
Extended Data Fig. 1: Vaccine-induced activation of splenic NKT cells.
From: mRNA vaccine against malaria tailored for liver-resident memory T cells

Male B6 mice were transferred OT-I.CD45.1 cells one day before vaccination with mOVA vaccine alone, or mOVA with 80 pmol of indicated adjuvants. Data are combined from two independent experiments, giving n = 10 mice per group with the exception of the mOVA + αGCB group which contains 9 mice. a, Example flow cytometry plots showing expression of the TCR on splenic NKT cells at day 28. Gating shown in Supplementary data Fig. 4. b, Examples of CD69 (left) and PD-1 (right) expression on splenic NKT cells. c, Percentage TCRβ+ CD1d-tetramer+ spleen cells as gated in (a). Data are displayed as mean ± s.e.m. and individual mice (circles) and compared to the mOVA + αGC group by one-way ANOVA analysis with Tukey’s multiple comparison post-test. d, Geometric mean fluorescence intensity of PD-1 on NKT cells. Data are displayed as mean ± s.e.m. from two independent experiments and compared to the mOVA + αGC group by one-way ANOVA analysis with Tukey’s multiple comparison post-test. ****P < 0.0001.