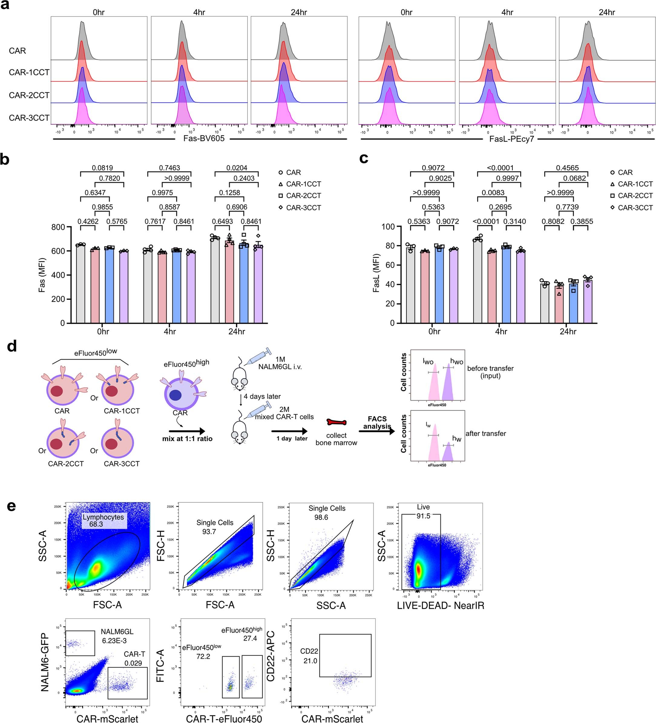
Extended Data Fig. 6: CCT fusion enhanced CAR-T survival.

a. Representative flow cytometry results showing the expression of Fas and FasL on CAR-T cells following incubations with NALM6GL cells for 0, 4 or 24 hours. b. Quantification of (a) showing the expression of Fas on CAR-T cells, n = 4. c. Quantification of (a) showing the expression of FasL on CAR-T cells, n = 4. d. Schematics of in vivo experimental workflow used in Fig. 4h–l. NSG mice (female, 6-10 weeks old) were first inoculated with 1 million NALM6GL cells intravenously (i.v.) on day 0. CAR-T cells stained with 1 µM eFluor450 were mixed with CAR-T cells stained with 10 µM eFluor450 at 1:1 ratio. Two million of these labeled cell mixtures were transferred to the leukemia NSG models on day 4. One day post CAR-T transfer, bone marrow samples were collected for flow cytometry analysis to determine the relative percentage of eFluor450low and eFluor450high populations. e. Representative flow cytometry results showing the gating strategy used in Fig. 4h–l for quantifying the relative CAR-T survival in vivo. For all bar plot figures, data are shown as mean ± s.e.m. Two-way ANOVA with Tukey’s multiple-comparisons test is used to assess significance for (b,c). Exact p values are labeled. All numbers defined by ‘n’ indicate the number of biologically independent samples. Data are representative of two independent experiments performed with biological repeats.