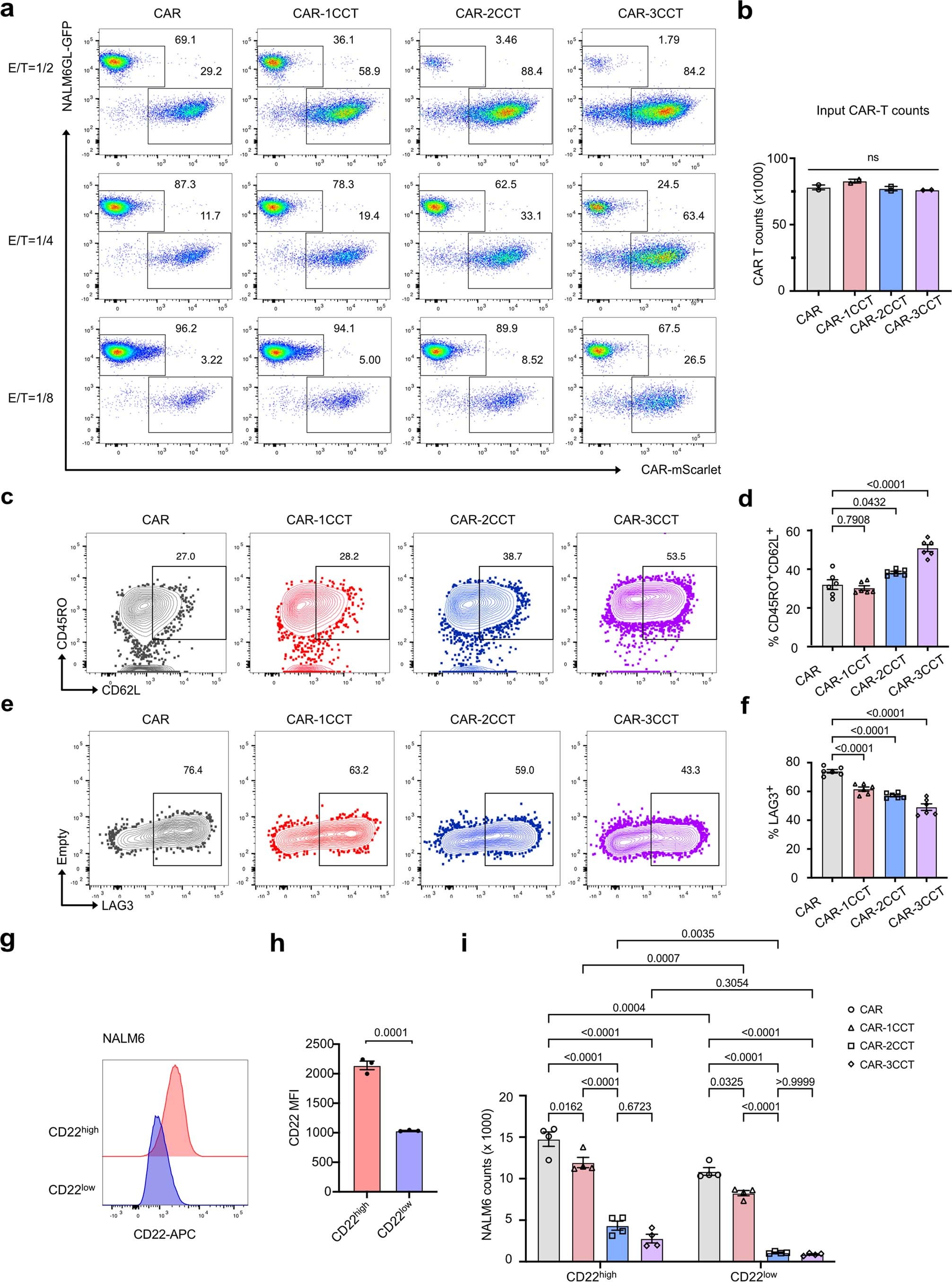
Extended Data Fig. 2: CCT fusion enhanced CAR-T killing under repeated stimulation.

a. Representative flow cytometry analysis for Fig. 1a–d showing CAR-T killing capability under two rounds of NALM6GL stimulation. b. Quantification of input CAR-T cell counts without NALM6GL stimulation showing relatively equal amount of input CAR-T cells, n = 2, ns = p > 0.05. c. Representative flow cytometry results showing the differentiation stage, indicating by the expression of CD45RO and CD62L, of CAR-T cells after two rounds of co-culture with NALM6GL cells. d. Quantification of c. showing the CD45RO+ CD62L+ CAR-T cells in percentage, n = 6. e. Representative flow cytometry results showing the expression level of LAG3 on CAR-T cells after being stimulated with two rounds of NALM6GL. f. Quantification of (e) showing the LAG3+ CAR-T cells in percentage, n = 6. g. Representative flow cytometry analysis on the CD22 expression level of CD22high and CD22low NALM6 cells. h. Quantification of (g) showing CD22 MFI of CD22high and CD22low NALM6 cells, n = 3. i. Quantification of live NALM6 cell count after two rounds of coculturing with CAR-T cells at E/T = 1/2 by flow cytometry, n = 4. For all bar plot figures, data are shown as mean ± s.e.m. One-way ANOVA with Dunnett’s multiple-comparisons test is used to assess significance. Exact p values are labeled. All numbers defined by ‘n’ indicate the number of biologically independent samples. Data are representative of three independent experiments performed with biological repeats.