Extended Data Fig. 10: IL-17-expressing MAIT cells and type 17 gene loci.
From: Single-cell analysis of human MAIT cell transcriptional, functional and clonal diversity

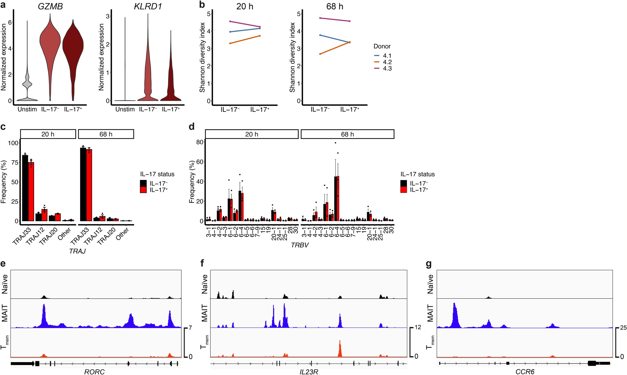
a, Violin plots showing GZMB (left) and KLRD1 (CD94; right) expression by unstimulated MAIT cells, and IL-17− and IL-17+ TCR+cytokine-stimulated MAIT cells at 20 h. b, Shannon diversity index for TCRαβ clonotypes in IL-17− and IL-17+ MAIT cells from the TCR+cytokine stimulation condition at 20 h (left) and 68 h (right). Cell numbers for each donor were downsampled to ensure equal numbers of IL-17− and IL-17+ cells at a given timepoint. c,d, Percentage of IL-17− and IL-17+ TCR+cytokine-stimulated MAIT cells expressing different TRAJ (c) and TRBV (d) gene segments. n = 3 donors. TRBV genes expressed in >1% of IL-17− or IL-17+ cells from any donor are included. Mean ± s.e.m. is shown. Two-sample Wilcoxon signed-rank test for all pairwise comparisons (nonsignificant results omitted). e-g, Representative ATAC-seq tracks showing RORC (e), IL23R (f) and CCR6 (g) gene loci in naïve T (black), MAIT (blue) and Tmem (red) cells.