Fig. 7: Clonal identity influences MAIT cell activation potential.
From: Single-cell analysis of human MAIT cell transcriptional, functional and clonal diversity

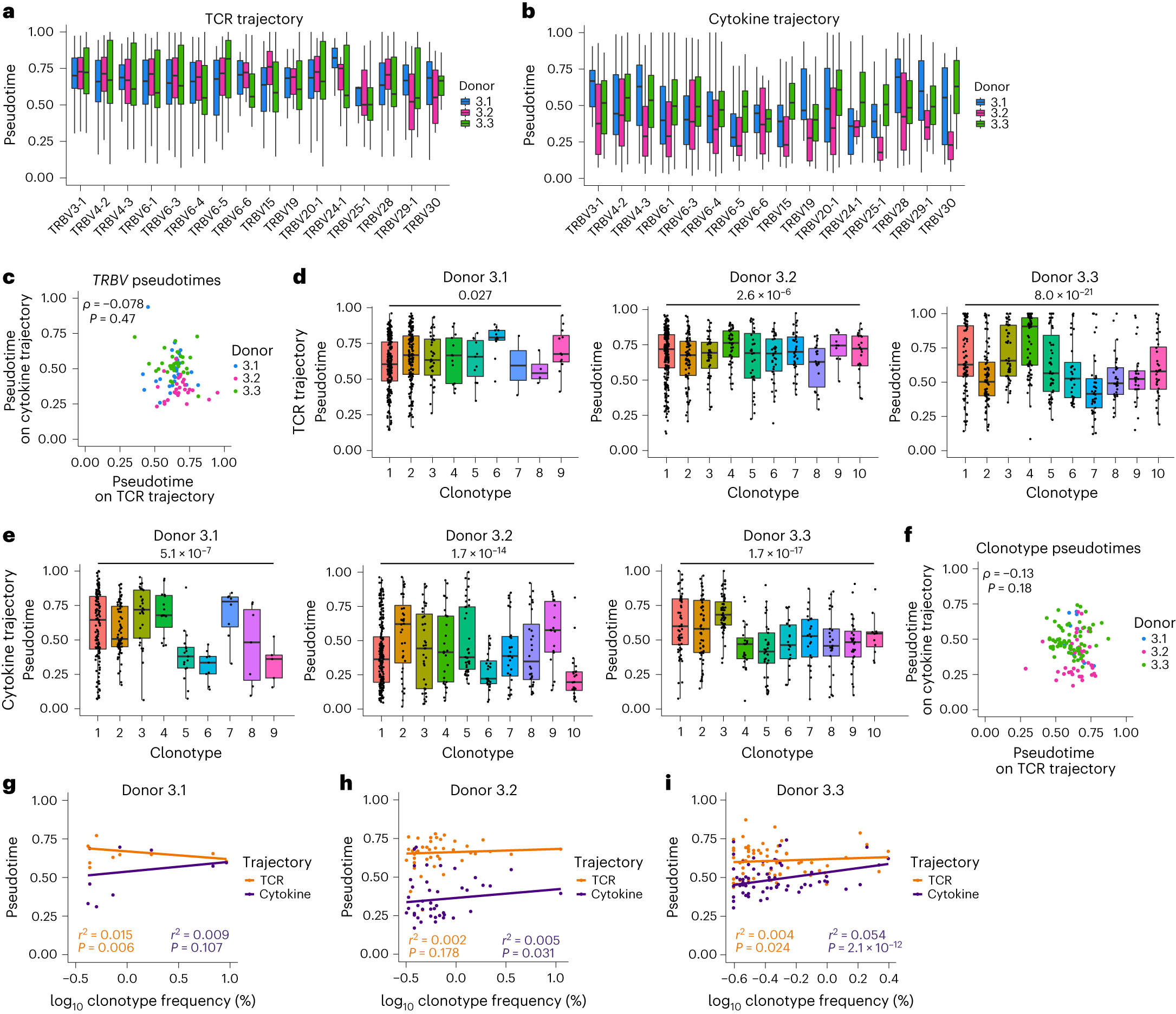
a,b, Box plots split by donor (n = 3) showing pseudotime values on SCORPIUS TCR (a) and cytokine (b) trajectories for MAIT cells expressing different TRBV gene segments. Kruskal–Wallis test P values for a are 8.5 × 10−21, 2.2 × 10−9 and 1.3 × 10−15, and for b are 0.045, 0.045 and 2.2 × 10−20 for donors 3.1, 3.2 and 3.3, respectively. c, Spearman’s rank correlation between average TRBV pseudotimes on SCORPIUS TCR and cytokine trajectories. d,e, Pseudotime values for cells from the largest ten clonotypes in each donor or all clonotypes containing ≥20 cells (n = 9, 10 and 10 clonotypes for donors 3.1, 3.2 and 3.3, respectively) on SCORPIUS TCR (d) and cytokine (e) trajectories. Kruskal–Wallis test was performed for all clonotypes containing ≥20 cells. f, Spearman’s rank correlation between average clonotype pseudotimes on SCORPIUS TCR and cytokine trajectories. g–i, Pearson’s correlation between log10 clonotype frequency and pseudotime on SCORPIUS TCR and cytokine trajectories for donors 3.1 (g), 3.2 (h) and 3.3 (i). Plots show stimulated cells only (a–i), TRBV gene segments with a frequency of >1% in any donor (a–c) and clonotypes containing ≥20 cells (d–i). In a, b, d and e, boxes span the 25th–75th percentiles, the midline denotes the median and whiskers extend to ±1.5 × IQR.