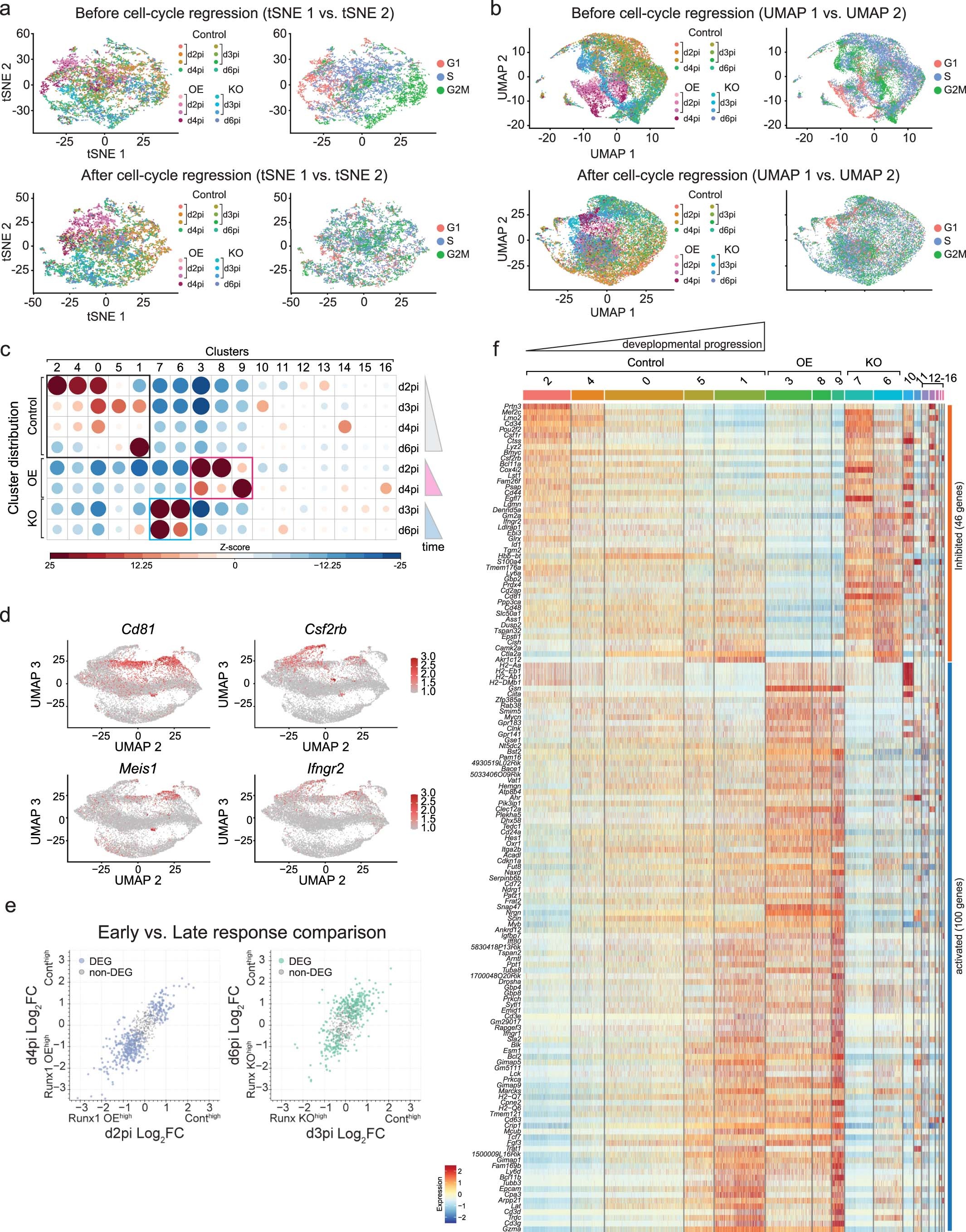
Extended Data Fig. 5: Single-cell transcriptome analyses of Runx perturbations: deviations from normal developmental clusters due to effects on core target genes responding to both gain- and loss-of-function.
From: Runx factors launch T cell and innate lymphoid programs via direct and gene network-based mechanisms

a-b, tSNE 1-2 (a) and UMAP1-2 (b) display transcriptomes of control- or Runx1 overexpressed (OE) or Runx1/Runx3 knockout (KO) cells at indicated timepoints (left). Genes associated with different stages of cell cycles are illustrated on tSNE 1-2 (right). Top panels show location of cells before cell-cycle regression and bottom panels illustrates distribution of cells after cell-cycle regression. Note that Runx1 OE tends to shift population toward G1 while KO shifts cells toward G2/M, but Runx perturbation states do not separate well on tSNE 1 or UMAP1 axis. c, Cluster distributions of indicated Runx-perturbation conditions are shown. Size of each dot represents number of cells and colormap indicates z-score from standard residual analysis followed by Fisher’s exact test. d, Expression patterns of stem or myeloid-associated genes, Cd81, Csf2b, Meis1, and Ifngr2 are displayed on UMAP2-3 axes. e, Scatter plots compare Log2 fold-changes (FC) in gene expression between Runx1 OE vs. control or Runx KO vs. control populations at different timepoints (d2 vs. d4 after introducing OE conditions, d3 vs. d5 after delivering gRNA for KO conditions). Each dot represents a different gene. D2pi OE DEGs vs. d4pi OE DEGs Pearson correlation r = 0.87 and d3pi KO DEGs vs. d6pi KO DEGs Pearson correlation r = 0.67. n of d2pi OE DEGs = 337, n of d4pi OE DEGs = 468, n of d3pi OE DEGs = 189, n of d6pi OE DEGs = 249. f, Heatmap illustrates expression profiles of the common Runx-target genes sensitively responding to both Runx1 OE and Runx KO. Each cluster is sorted by normal developmental progression order.