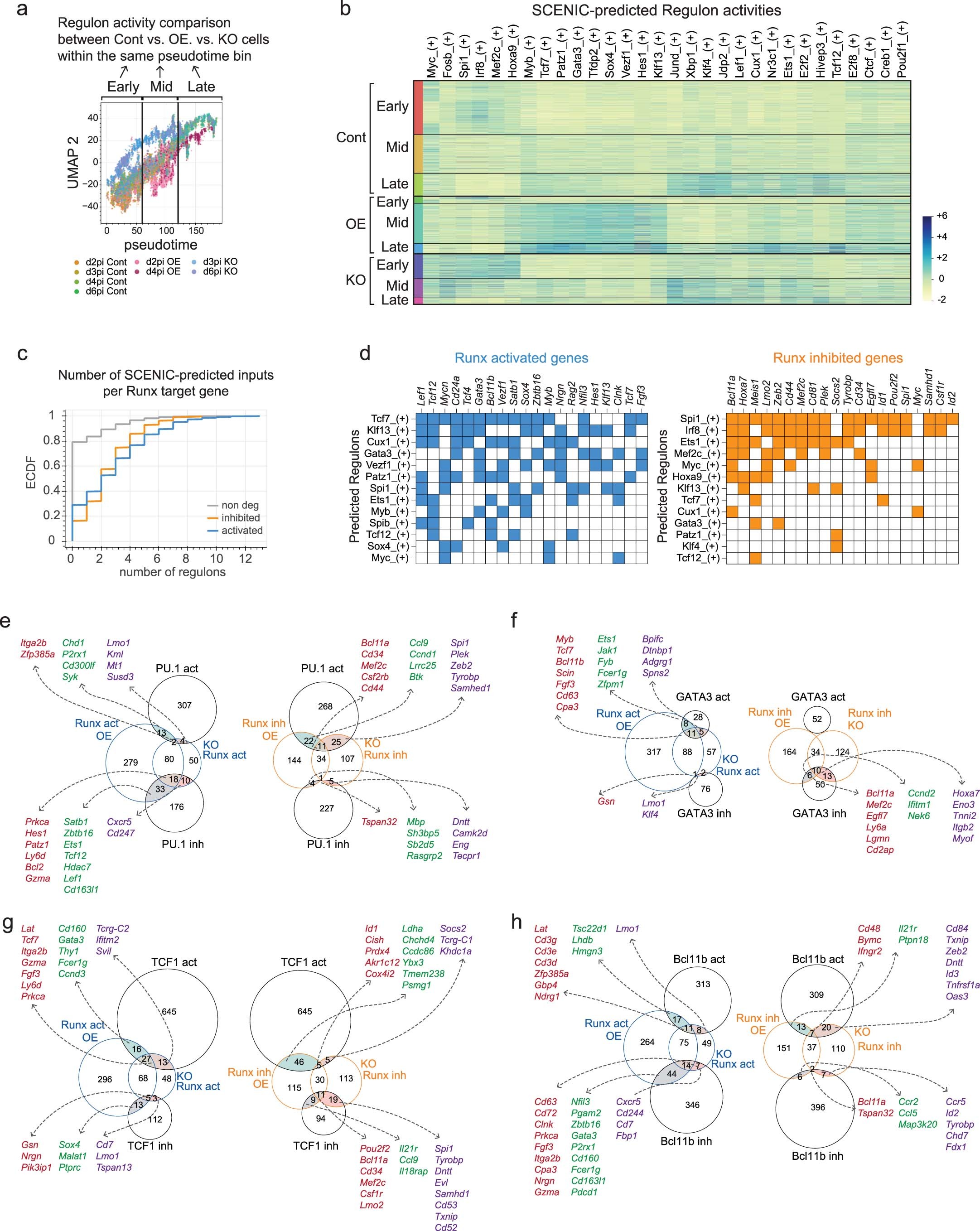
Extended Data Fig. 10: Runx factors function together with other TFs and control distinct sets of T-developmental genes.
From: Runx factors launch T cell and innate lymphoid programs via direct and gene network-based mechanisms

a, Gene regulatory network analysis strategy using pySCENIC is shown. Cells were grouped by Runx perturbation condition and pseudotime category as shown to compute predicted target gene activity using SCENIC (pySCENIC, see Methods). b, SCENIC-predicted regulon activities for indicated TFs are represented as a heatmap. The expressed regulons scoring adj P < 1e-10 from more than two different pairwise comparisons using Kolmogorov–Smirnov tests were selected to display. c, The members of each regulon were overlapped with Runx DEGs defined by KO and/or OE from Fig. 3e. Then the numbers of overlapping predicted input regulons were enumerated per functionally responding Runx target gene or per non-DEG, and the results displayed as cumulative density functions. KS test P values were calculated by comparing Runx-activated or Runx-repressed DEGs with non-DEGs. Activated genes’ P = 1.55e-15, inhibited genes’ P = 8.88e-16. d, Curated Runx DEGs regulon memberships predicting input relationships are displayed as matrices. Colored cells in matrix indicate that a given Runx DEG (rows) is also a member of a given regulon (columns). Blue; Runx-activated genes, orange; Runx-inhibited genes. e-h, Area-proportional Venn diagrams display overlap patterns found between Runx DEGs with previously characterized functional targets of the indicated TFs. For Runx DEGs, genes activated (blue) or inhibited (orange) by Runx1 OE vs. Runx KO are each shown. Informative genes overlapping different classes of functionally responsive Runx DEGs are listed in different colored fonts: overlaps with Core-responsive DEGs showing reciprocal effects of Runx1 OE and KO (red); overlaps with DEGs defined by Runx1 OE-responses only (green); and overlaps with DEGs defined by Runx KO-responses only (blue) are listed. Comparisons between e, PU.1 target genes, f, GATA3 target genes, g, TCF1 target genes, and h, Bcl11b target genes are shown. For a simplified version, see Fig. 7c.