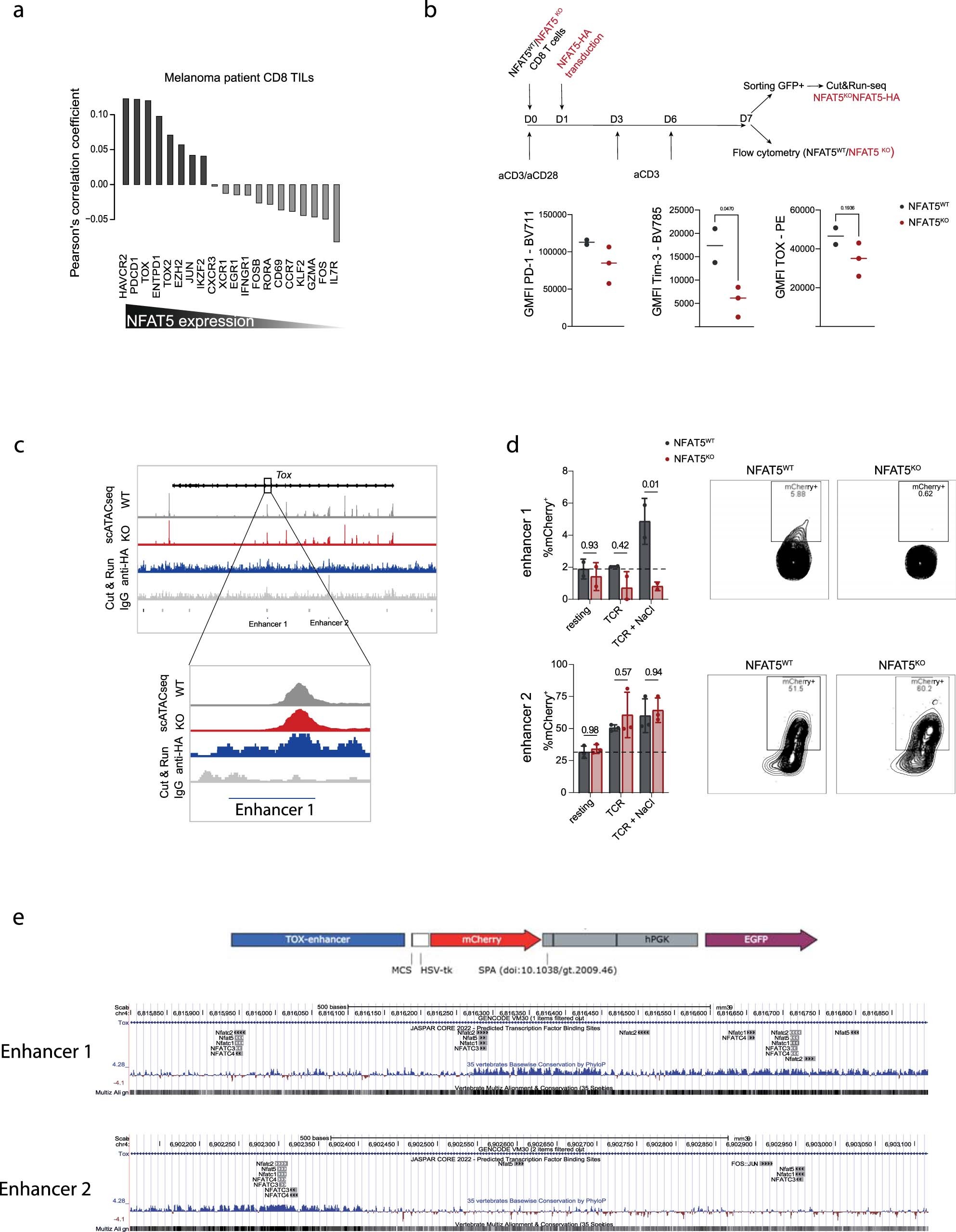
Extended Data Fig. 4: NFAT5 controled Tox expression in hyperosmolar conditions.

a) Analysis of scRNA-seq data of human melanoma tumors: Pearson correlation coefficients were calculated between NFAT5 mRNA levels and mRNA levels of indicated genes. b) Schematic representation of the protocol used to generate in vitro ‘exhausted’ CD8+ T cells (up). Comparison of NFAT5WT (black) and NFAT5KO (red) level of the indicated proteins below. n = 2 mice NFAT5WT and n = 3 mice NFAT5KO. Mann-Whitney test, 2 sided. c), ATACseq and CUT&RUN-seq analysis of the Tox locus. Enhancers 1 and 2 are indicated. d) Frequency of mCherry+ CD8+ cells among GFP+ transduced with reporter constructs for enhancer 1 and enhancer 2 (left). Representative contour plots for the TCR + NaCl conditions is shown (right). n = 2 culture wells (enhancer 1) and n = 3 culture wells (enhancer 2). Data from 2 pooled experiments (2 biological replicates per enhancer). Mann-Whitney test, 2 sided. e) Vectors used for the reporter constructs using enhancers 1 or 2. USCS’s representations of the 2 regions cloned into the promoter region with potential binding sites for NFAT1−5 (using JASPAR prediction tool).