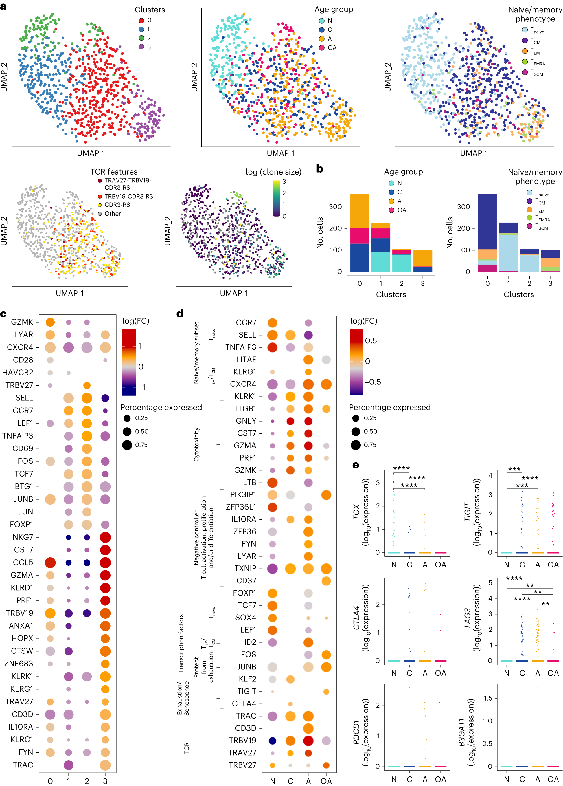
Fig. 2: Molecular differentiation of A2/M158+CD8+ T cells across human lifespan.

a, Dimensionality reduction (UMAP) and clustering of scRNA-seq data colored by clusters (top left), age groups (top middle), phenotype (top right), TCR features (bottom left) and clone size (bottom right). b, Distribution of age (left) and phenotype (right) in each UMAP cluster. Single-cell phenotypes were obtained via index-sorting protein expression data. c,d, Selected genes identified from differential expression analysis between A2/M158+CD8+ T cells in each UMAP cluster (c) or between A2/M158+CD8+T cells grouped by age (d) using pairwise comparison with a two-side hurdle model (MAST) without correction for multiple comparison (P < 0.05). Dot size represents the proportion of cells with non-zero expression. e, Comparison of exhaustion gene expression levels between A2/M158+CD8+ T cells grouped by their age, three donors per age group with n = 174 single A2/M158+CD8+ T cells from newborns, n = 219 from children, n = 261 from adults and n = 139 from older adults. Pairwise group comparisons were performed with two-sided Wilcoxon rank-sum test and Bonferroni-adjusted P values are reported (*P < 0.05, **P < 0.01, ***P < 0.001, ****P < 0.0001). N, newborn; C, children; A, adult; OA, older adult.