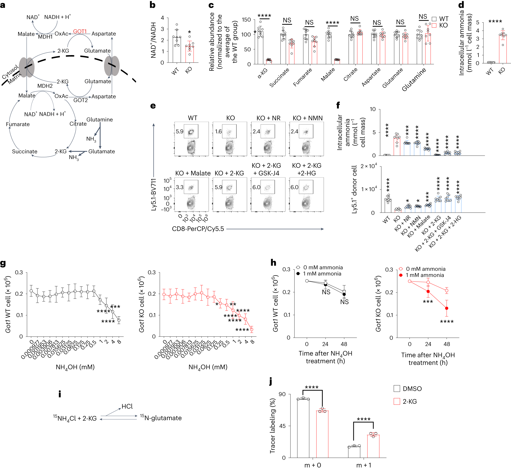
Fig. 3: Tex cells require GOT1 to accumulate 2-KG that detoxifies ammonia.
From: The malate shuttle detoxifies ammonia in exhausted T cells by producing 2-ketoglutarate

a, The malate shuttle, TCA cycle and glutaminolysis. b–d, Bar graphs show NAD+/NADH ratios (b), indicated metabolites (c) and ammonia (d) in Got1-deficient and sufficient donor P14 CD8+ T cells isolated from C57BL/6 host mice infected 30 d earlier with LCMV clone 13. e,f, Splenocytes were isolated from host mice 30 d after infection and were cultured with GP33–41 peptides in the presence of the indicated compounds for 1 d. Flow cytometry contour plots show the percentages of Ly5.1+ donor T cells among CD8+ T cells (e). Bar graphs show the concentrations of ammonia in donor T cells and the numbers of T cells (f). g,h, Got1-deficient and Got1-sufficient donor P14 CD8+ T cells were isolated from C57BL/6 host mice infected with LCMV clone 13 30 d earlier. 0.25 × 106 cells were cultured with anti-CD3 and anti-CD28 in the presence or absence of NH4OH for 2 d. Line graphs show the number of cells after culturing with NH4OH at the indicated concentrations (g) or for the indicated time (h). i, Illustration of the incorporation of the tracer 15N from 15NH4Cl into 15N-glutamate in Got1-sufficient donor P14 CD8+ T cells. ‘m + 0’ or ‘m + 1’ indicates glutamate with zero or one 15N atom. j, A bar graph shows amounts of 15N-glutamate. Data are combined from two experiments with eight (b–d,f–h) or three (j) mice. The data are presented as mean ± s.d. *P < 0.05; **P < 0.01; ***P < 0.001; ****P < 0.0001. Comparisons were performed with a two-tailed Student’s t test (b,d; data points were normally distributed), two-way ANOVA (c,h,j) and one-way ANOVA (f,g). In b, P = 0.0131; in c (from left to right), P = 1.4 × 10−14, P = 0.071, P = 0.713, P = 6.8 × 10−14, P = 0.207, P = 0.860, P = 0.991 and P = 0.671; in d, P = 1.0 × 10−10; in f (top), P = 1.0 × 10−15, P = 0.000403208, P = 1.0 × 10−15, P = 1.0 × 10−15, P = 1.0 × 10−15, P = 1.0 × 10−15, P = 1.0 × 10−15 and (bottom) P = 1.0 × 10−15, P = 0.048, P = 0.021, P = 0.0005, P = 1.0 × 10−15, P = 1.0 × 10−15, P = 1.0 × 10−15; in g, P = 0.0001, P = 1.0 × 10−15, P = 1.0 × 10−15, P = 0.040, P = 0.009, P = 1.0 × 10−15, P = 1.0 × 10−15, P = 1.0 × 10−15 and P = 1.0 × 10−15; in h, P = 0.7694, P = 0.373, P = 0.0009 and P = 5.438 × 10−9; in j, both P = 1.2 × 10−5. Six-week-old female mice were used (b–h,j). NS, not significant.