Fig. 4: Got1-deficient CD8+ T cells are similar to ammonia-treated Got1-sufficient CD8+ T cells.
From: The malate shuttle detoxifies ammonia in exhausted T cells by producing 2-ketoglutarate

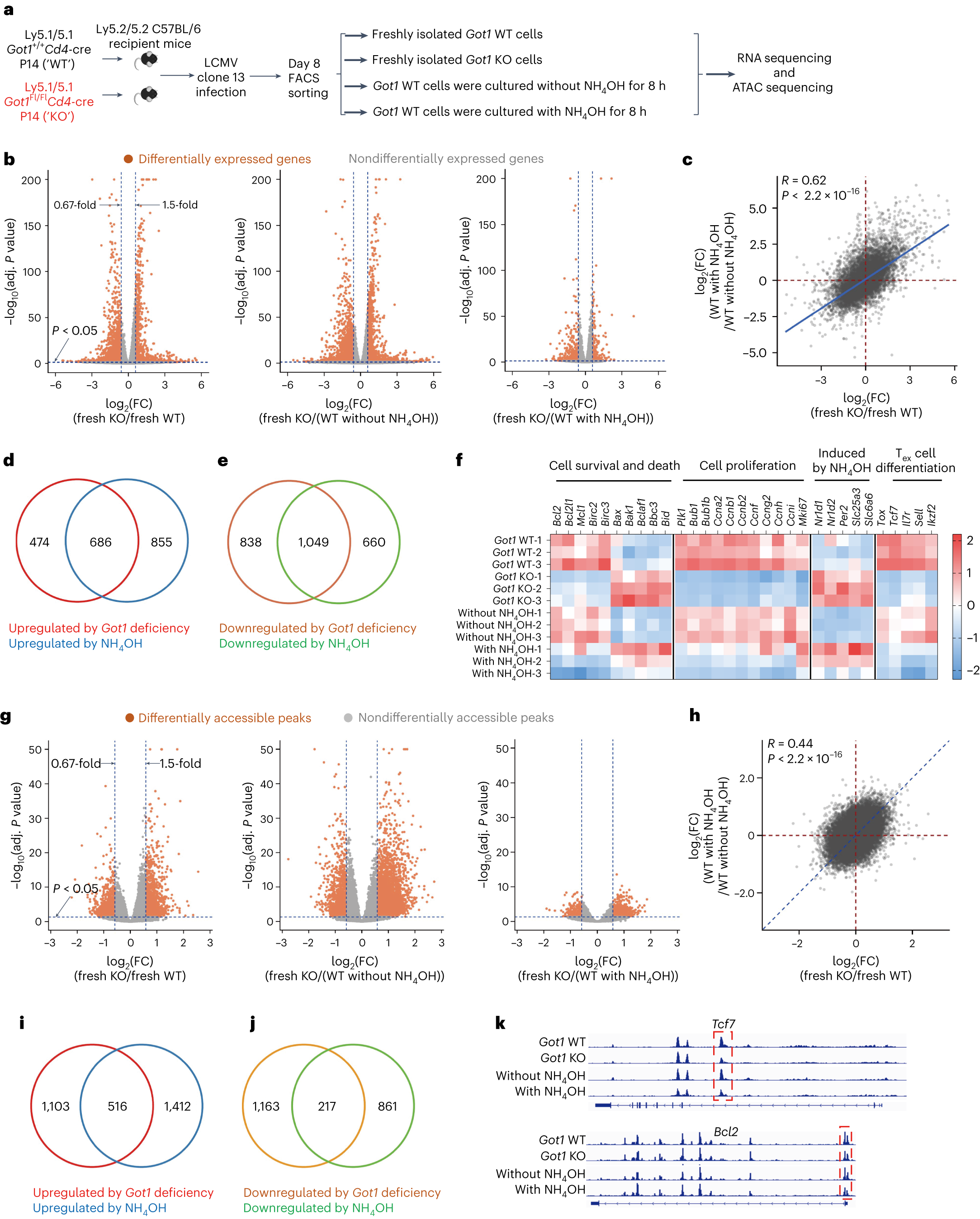
a, Experimental design. Got1-deficient and sufficient donor P14 CD8+ T cells were isolated from C57BL/6 host mice infected with LCMV clone 13 8 d earlier. Got1-deficient P14 cells and one fraction of Got1-sufficient P14 cells were directly used for RNA-sequencing analysis and ATAC-sequencing analysis. The other fractions of Got1-sufficient P14 cells were cultured with anti-CD3 and anti-CD28 in the presence or absence of 1 mM ammonium hydroxide for 8 h before RNA-sequencing analysis and ATAC-sequencing analysis. b,g, Volcano plots show the differentially expressed genes (b) or differentially accessible peaks (g). c,h, Dot plots show the correlation between Got1 deficiency-induced changes in gene expression and ammonia treatment-induced changes in gene expression (c) or the correlation between Got1 deficiency-induced changes in chromatic openness and ammonia treatment-induced changes in chromatic openness (h) in the indicated groups of cells. d,e,i,j, Venn diagrams show the numbers of genes (d,e) or accessible peaks (i,j) overlapping between the indicated groups of comparisons. f, Heat map shows the mRNA expression z scores of the indicated genes in the four groups of cells. k, ATAC-sequencing signal profiles across Tcf7 and Bcl2 loci in the indicated groups of P14 CD8+ T cells. n = 3 mice in each of the four groups (b–k). Comparisons were performed with a two-sided Wald test, and P values were adjusted with the Benjamini–Hochberg procedure (b,g) or a two-tailed Student’s t test (c,h). Six-week-old male mice were used (b–k). FC, fold change.