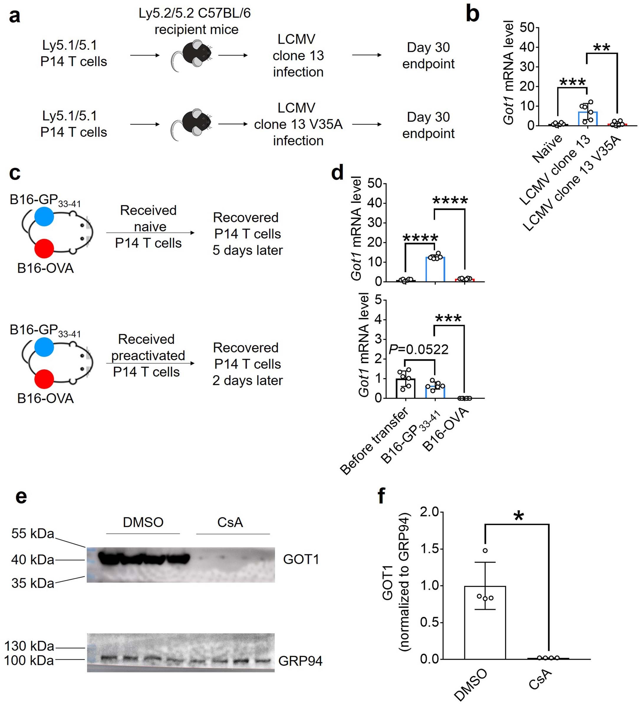
Extended Data Fig. 1: Antigenic stimulation induces GOT1 expression in CD8+ T cells.
From: The malate shuttle detoxifies ammonia in exhausted T cells by producing 2-ketoglutarate

a, Illustration of the experimental design of b. b, A bar graph shows Got1 mRNA expression in P14 T cells recovered from host mice infected with LCMV clone 13 or LCMV clone 13 V35A (the valine residue at position 35 was replaced with alanine), as quantified by qRT-PCR analysis. c, Illustration of the experimental design of d. d, A bar graph shows Got1 mRNA expression in P14 T cells before transfer and in P14 T cells recovered from tumors, as quantified by qRT-PCR analysis. e,f, P14 splenocytes were cultured with the GP33–41 peptide for 3 days with or without cyclosporin A (CsA, 5 µM) before western blot analysis (e). The bar graph shows the results of densitometric quantification of the immunoblot bands (f). GRP94 was used as a loading control. The results are presented as mean ± s.d. *P<0.05; **P<0.01; ***P<0.001; ****P<0.0001. Comparisons were performed with one-way ANOVA (b and d) or the two-tailed Mann-Whitney test (f, data points were not normally distributed). N = 6 mice (b and d) or N = 4 (e–f) in each group. P values in b (from left to right): 0.0009, 0.001; in d (top): both P values <1.0 × 10−15; in d (bottom): 0.0522, 0.0009; in f: 0.0286. Seven-week-old female mice were used (b, d, e, f).