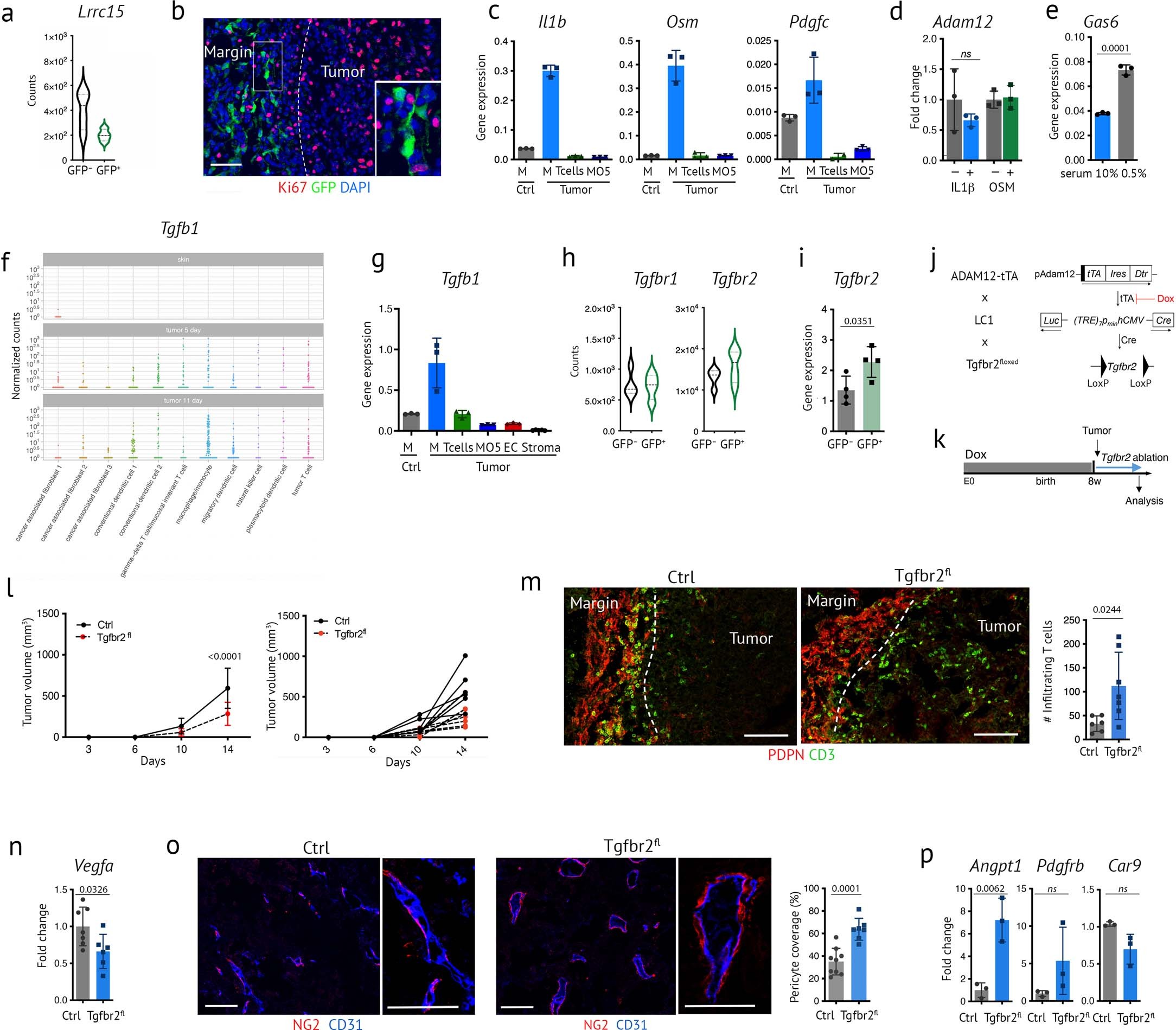
Extended Data Fig. 4: Immune-stroma crosstalk and Tgfbr2 signaling in ADAM12+ cells.

(a) Violin plot of Lrrc15 from RNASeq data in Fig. 3a (n = 4). (b) Immunofluorescence staining of Ki67 and GFP in melanomas growing in ADAM12-GFP mice. Scale bar, 50 µm. (c) Expression of the indicated genes, measured by qRT-PCR, in the indicated populations isolated by FACS from MO5 tumors at day 12, n = 3 from independent experiments. Macrophages (M), tumor cells (MO5), endothelial cells (EC). (d) Expression of Adam12, measured by qRT-PCR, in ADAM12– PDGFRα+ cells isolated from MO5 tumors, treated as indicated (n = 3). (e) Expression of Gas6, measured by qRT-PCR, in stromal cells cultured in indicated conditions (n = 3). (f) Normalized expression of Tgfb1 in normal skin and melanomas (from single cells RNAseq dataset12). (g) Expression of the indicated genes, measured by qRT-PCR, as in c. n = 3 except n = 6 (stroma). (h) Violin plots of Tgfbr1 and Tgfbr2 from RNASeq data in Fig. 3a (n = 4). (i) Expression of Tgfbr2, measured by qRT-PCR, in GFP+ and GFP– stromal cells isolated by FACS from MO5 tumors (n = 4). (j) Strategy for inducible depletion of Tgfbr2 in ADAM12+ cells. (k) Experimental set up for l-p. (l) Tumor growth curves from ADAM12-tTA2-CreTgfbr2 mice (Tgfbr2fl, n = 8) and littermate mice (Ctrl, n = 6) treated as indicated in k. Left, average tumor volume, and right, individual animal growth curves, from 2 independent experiments. The x axis represents days after tumor inoculation. (m) Immunofluorescence staining of PDPN and CD3 in tumor sections in the indicated conditions. Right, quantification of tumor infiltrating T cells was performed on n = 6(Ctrl)–7(Tgfbr2fl) fields. Scale bars, 100 μm. (n) Expression of Vegfa, measured by qRT-PCR, in macrophages isolated from tumors. n = 7(Ctrl)–6(Tgfbr2fl) from 2 independent experiments. (o) Immunofluorescence staining of NG2 and CD31 in tumor sections from mice treated as in k; n = 7(Tgfbr2fl)–9(Ctrl) fields. Scale bars, 100 μm. (p) Expression of the indicated transcripts, measured by qRT-PCR, in tumor stromal cells isolated by FACS. n = 3 from independent experiments. In b,e, one representative experiment out of 3 is shown. Statistics were calculated using two-tailed, unpaired Student’s t-test (d,e,i,m-p) or two-way ANOVA (l). Data are presented as mean values +/– SD.