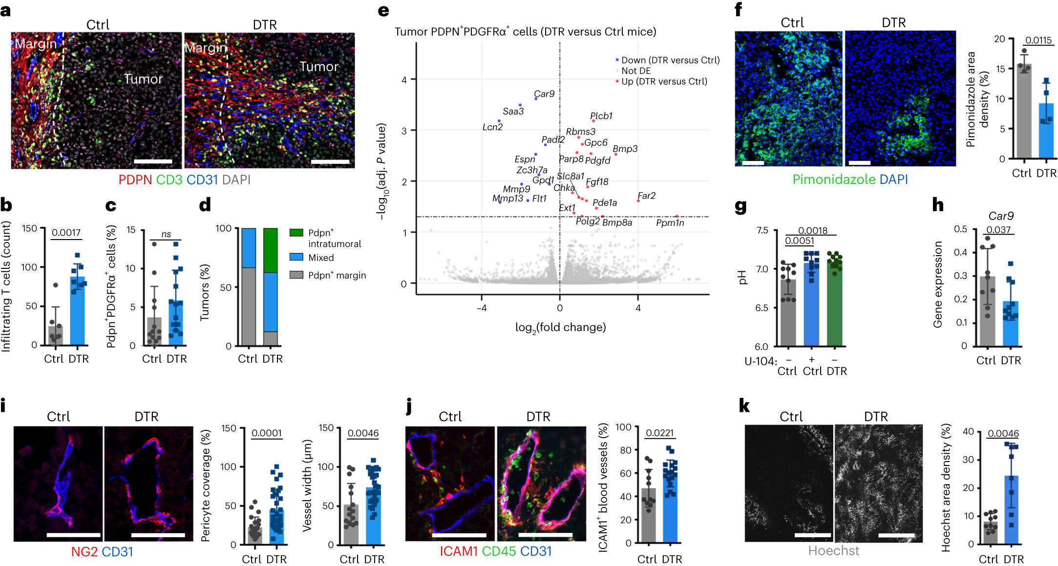
Fig. 2: Depletion of ADAM12+ MSCs normalizes the stromal/vascular TME.

a, Immunofluorescence staining of PDPN, CD3 and CD31 in MO5 tumors of ADAM12-DTR mice (DTR) and littermates (Ctrl) treated with DT from day 10. One representative image of several independent experiments (n = 4) is shown. Scale bars, 100 μm. b, Tumor-infiltrating CD3+ T cells in mice treated as in a; n = 7 in 2 independent experiments. c, Percentage of PDPN+PDGFRα+ cells (gated CD45–CD31–), measured by FACS, in MO5 tumors of mice treated as in a; n = 12 (Ctrl)–14 (DTR) in 3 independent experiments. d, Percentage of MO5 tumors containing Pdpn+ stromal cells, as indicated in mice treated as in a. n = 6–8 in 4 independent experiments. e, Volcano plot showing differentially expressed (DE) genes in PDPN+PDGFRα+ cells isolated from DTR versus Ctrl tumors. f, Tumor hypoxia was assessed by immunofluorescence staining of pimonidazole in tumors treated as in a (n = 4). Scale bars, 100 μm. g, Extracellular pH in tumors growing in mice treated as in a, or in Ctrl mice treated with U-104. n = 10(Ctrl)–11(DTR) in 3 independent experiments. h, Expression of Car9, as measured by qRT–PCR, in tumors from mice treated as in a; n = 9 (Ctrl)–10 (DTR) in 2 independent experiments. i, Immunofluorescence staining of NG2+ pericytes and CD31+ blood vessels in tumor sections from mice treated as in a. Left, n = 22 (Ctrl)–32 (DTR) and right, n = 15 (Ctrl)–28 (DTR) blood vessels. j, Immunofluorescence staining of ICAM1, CD45 and CD31 in tumor sections from mice treated as in a; n = 11 (Ctrl)–17 (DTR) fields. k, Tissue perfusion, as detected by Hoechst 33342 staining, in tumor sections from mice treated as in a; n = 10 (Ctrl)–8 (DTR). Scale bar, 200 μm. In i–k, data are representative of several independent experiments (3–5). In i–j, scale bars, 50 μm. Statistics were calculated using two-tailed, unpaired Student’s t-test (f,h,i(right),j,k), ordinary one-way ANOVA (g), two-tailed Mann–Whitney test (b,c,i(left)) or two-sided Wald test (DESeq2) (e). All quantitative data are presented as means ± s.d.