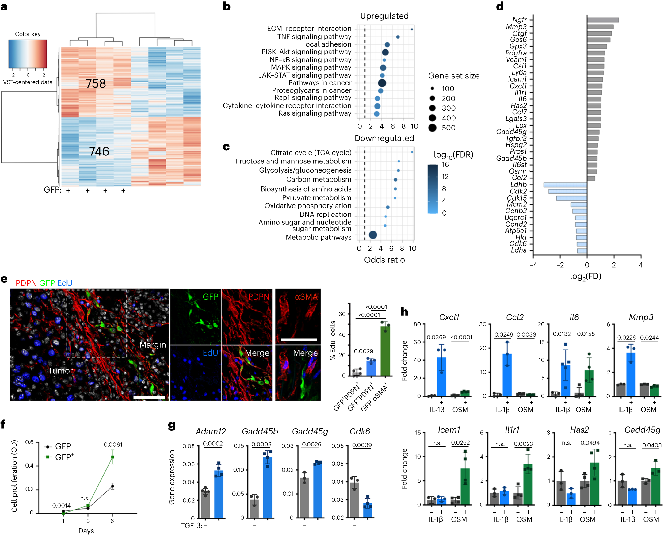
Fig. 3: Slow-cycling ADAM12+ MSCs promote protumor inflammation and tissue remodeling.

a, Heat map of RNA-seq differential gene expression analysis of ADAM12+ PDPN+PDGFRα+ (GFP+) versus ADAM12–PDPN+PDGFRα+ (GFP–) CD45–CD31– cells isolated by FACS from MO5 tumors growing in ADAM12-GFP mice (n = 4). b,c, Pathway enrichment analysis of genes significantly upregulated (b) or downregulated (c) in GFP+ cells, using KEGG annotation. d, Differential gene expression analysis (GFP+ cells versus GFP– cells). The bar plots represent log2(fold change). e, Left, immunofluorescence staining of the indicated markers in MO5 tumors growing in ADAM12-GFP mice. One representative image of three to four independent experiments is shown. Right, quantification of staining in the left panel. Scale bars, 50µm. f, Growth curve of GFP+ and GFP– cells isolated from MO5 tumors, n = 4 (GFP+)–7 (GFP–). OD, optical density. g, Expression of the indicated transcripts, measured by qRT–PCR, in ADAM12– PDGFRα+ cells isolated from MO5 tumors and treated with TGF-β; n = 3 (–TGF-β)–4 (+TGF-β), except for Adam12, n = 5 (–TGF-β)–4 (+TGF-β). h, Expression of the indicated transcripts, measured by qRT–PCR, in ADAM12+PDGFRα+ cells treated with IL-1β or OSM (fold change treated versus non treated). +IL-1β, n = 3, except for Il6, n = 5; OSM, n = 4, except for Mmp3 and Gadd45g, n = 3. Statistics were calculated using one-way ANOVA (e), two-way ANOVA (f) or two-tailed, unpaired Student’s t-test (g,h). All quantitative data are presented as means ± s.d.