Extended Data Fig. 7: Analysis of CD8+ T cell phenotype and antigen-presentation of LysMCre Pglyrp1fl/fl splenocytes.
From: Targeting PGLYRP1 promotes antitumor immunity while inhibiting autoimmune neuroinflammation

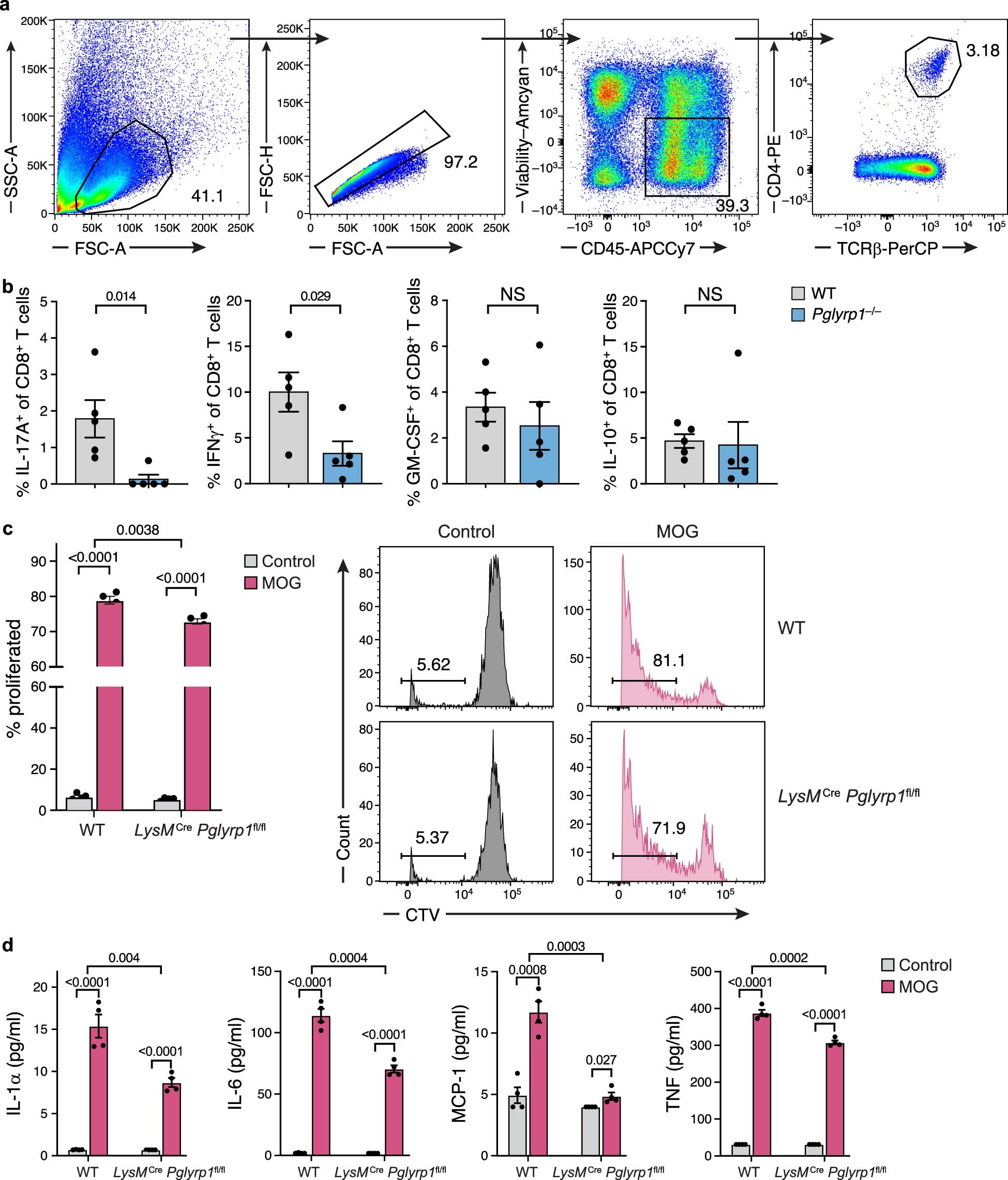
(a) Gating strategy of CD4+ T cells in the CNS. (b) On day 18 after immunization, CNS-infiltrating lymphocytes were extracted and analyzed for the expression of intracellular cytokines in CD8+ T cells by flow cytometry (n = 5). (c) Antigen-presentation assay with splenocytes from LysMCre Pglyrp1fl/fl or WT littermate controls with 2D2 naïve CD4+ T cells with or without MOG peptide (n = 4). Cell proliferation was measured by CellTrace Violet (CTV) staining. Quantification (left) and representative plots (right). (d) Cytokine concentration in the culture medium during antigen-presentation assay as in a, measured by legendplex (n = 4). In (b-d) data are presented as the mean with + SEM. Unpaired two-tailed t-tests were performed. NS: not significant.